Suppr超能文献

免疫肽组学揭示了 MHC Ⅰ类分子上抗原呈递的决定因素。

Immunopeptidomics reveals determinants of antigen presentation on MHC class I.

机构信息

Department of Biological Engineering, Massachusetts Institute of Technology, Cambridge, United States.

Ragon Institute of Massachusetts General Hospital, Harvard, and MIT, Cambridge, United States.

出版信息

Elife. 2023 Apr 19;12:e84070. doi: 10.7554/eLife.84070.

Abstract

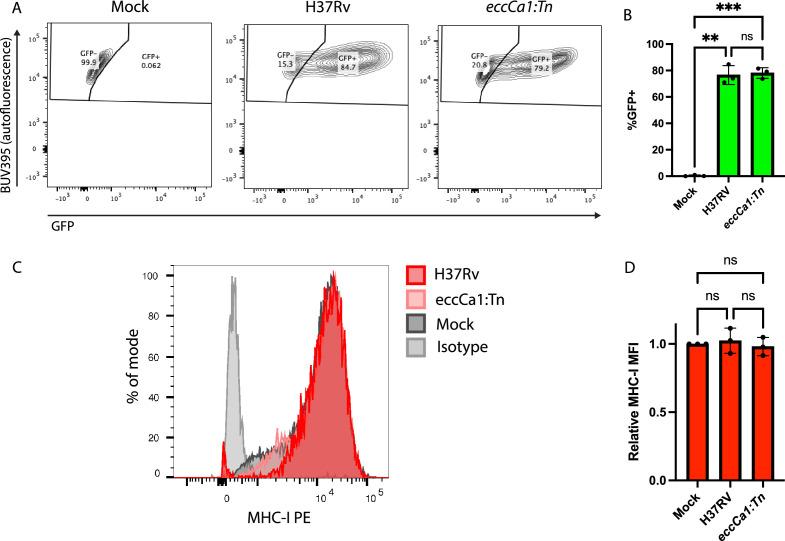
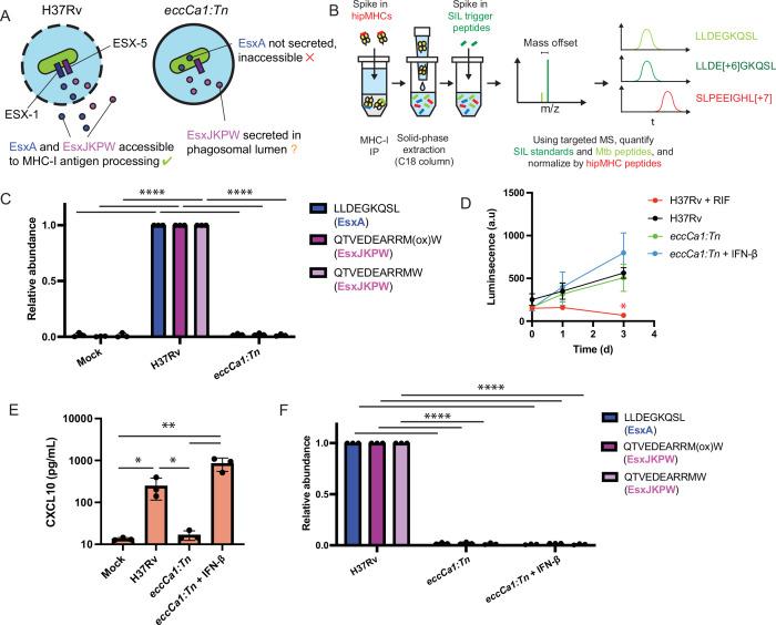
CD8+ T cell recognition of ()-specific peptides presented on major histocompatibility complex class I (MHC-I) contributes to immunity to tuberculosis (TB), but the principles that govern presentation of antigens on MHC-I are incompletely understood. In this study, mass spectrometry (MS) analysis of the MHC-I repertoire of -infected primary human macrophages reveals that substrates of 's type VII secretion systems (T7SS) are overrepresented among -derived peptides presented on MHC-I. Quantitative, targeted MS shows that ESX-1 activity is required for presentation of peptides derived from both ESX-1 substrates and ESX-5 substrates on MHC-I, consistent with a model in which proteins secreted by multiple T7SSs access a cytosolic antigen processing pathway via ESX-1-mediated phagosome permeabilization. Chemical inhibition of proteasome activity, lysosomal acidification, or cysteine cathepsin activity did not block presentation of antigens on MHC-I, suggesting involvement of other proteolytic pathways or redundancy among multiple pathways. Our study identifies antigens presented on MHC-I that could serve as targets for TB vaccines, and reveals how the activity of multiple T7SSs interacts to contribute to presentation of antigens on MHC-I.

摘要

CD8+ T 细胞对主要组织相容性复合体 I(MHC-I)上呈递的 ()-特异性肽的识别有助于对结核病(TB)的免疫,但调控抗原在 MHC-I 上呈递的原则尚未完全理解。在这项研究中,对感染的原代人巨噬细胞 MHC-I 库进行的质谱(MS)分析表明,在 MHC-I 上呈递的衍生肽中,()的 VII 型分泌系统(T7SS)的底物过度表达。定量靶向 MS 显示,ESX-1 活性对于在 MHC-I 上呈递源自 ESX-1 底物和 ESX-5 底物的肽是必需的,这与一种模型一致,即多个 T7SS 分泌的蛋白通过 ESX-1 介导的吞噬体通透进入细胞质抗原加工途径。蛋白酶体活性、溶酶体酸化或半胱氨酸组织蛋白酶活性的化学抑制并不阻止 MHC-I 上 ()抗原的呈递,这表明涉及其他蛋白水解途径或多个途径之间的冗余。我们的研究确定了在 MHC-I 上呈递的 ()抗原,这些抗原可作为结核病疫苗的靶标,并揭示了多种 T7SS 的活性如何相互作用以促进 ()抗原在 MHC-I 上的呈递。

https://cdn.ncbi.nlm.nih.gov/pmc/blobs/8f5b/10159623/2f748aa20357/elife-84070-fig1.jpg

文献AI研究员

20分钟写一篇综述,助力文献阅读效率提升50倍。

立即体验

用中文搜PubMed

大模型驱动的PubMed中文搜索引擎

马上搜索

文档翻译

学术文献翻译模型,支持多种主流文档格式。

立即体验