I3S-Instituto de Investigação e Inovação em Saúde, University of Porto, Porto, Portugal.
IPATIMUP-Institute of Molecular Pathology and Immunology, University of Porto, Porto, Portugal.
Glycoconj J. 2023 Aug;40(4):421-433. doi: 10.1007/s10719-023-10113-y. Epub 2023 Apr 19.
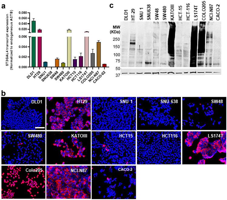
Expression of sialyl Lewis X (SLeX) is a well-documented event during malignant transformation of cancer cells, and largely associates with their invasive and metastatic properties. Glycoproteins and glycolipids are the main carriers of SLeX, whose biosynthesis is known to be performed by different glycosyltransferases, namely by the family of β-galactoside-α2,3-sialyltransferases (ST3Gals). In this study, we sought to elucidate the role of ST3GalIV in the biosynthesis of SLeX and in malignant properties of gastrointestinal (GI) cancer cells. By immunofluorescent screening, we selected SLeX-positive GI cancer cell lines and silenced ST3GalIV expression via CRISPR/Cas9. Flow cytometry, immunofluorescence and western blot analysis showed that ST3GalIV KO efficiently impaired SLeX expression in most cancer cell lines, with the exception of the colon cancer cell line LS174T. The impact of ST3GalIV KO in the biosynthesis of SLeX isomer SLeA and non sialylated Lewis X and A were also evaluated and overall, ST3GalIV KO led to a decreased expression of SLeA and an increased expression in both LeX and LeA. In addition, the abrogation of SLeX on GI cancer cells led to a reduction in cell motility. Furthermore, ST3GalVI KO was performed in LS174T ST3GalIV KO cells, resulting in the complete abolishment of SLeX expression and consequent reduced motility capacity of those cells. Overall, these findings portray ST3GalIV as the main, but not the only, enzyme driving the biosynthesis of SLeX in GI cancer cells, with a functional impact on cancer cell motility.
唾液酸化路易斯 X(SLeX)的表达是癌细胞恶性转化过程中一个有据可查的事件,并且与它们的侵袭和转移特性密切相关。糖蛋白和糖脂是 SLeX 的主要载体,其生物合成已知是由不同的糖基转移酶完成的,即β-半乳糖苷-α2,3-唾液酰转移酶(ST3Gals)家族。在这项研究中,我们试图阐明 ST3GalIV 在 SLeX 的生物合成以及胃肠道(GI)癌细胞恶性特性中的作用。通过免疫荧光筛选,我们选择了 SLeX 阳性的 GI 癌细胞系,并通过 CRISPR/Cas9 沉默 ST3GalIV 表达。流式细胞术、免疫荧光和 Western blot 分析表明,ST3GalIV KO 有效地削弱了大多数癌细胞系中的 SLeX 表达,结肠癌细胞系 LS174T 除外。还评估了 ST3GalIV KO 对 SLeX 异构体 SLeA 和非唾液酸化 Lewis X 和 A 的生物合成的影响,总体而言,ST3GalIV KO 导致 SLeA 表达减少,而 LeX 和 LeA 的表达增加。此外,GI 癌细胞中 SLeX 的缺失导致细胞迁移能力降低。此外,在 LS174T ST3GalIV KO 细胞中进行了 ST3GalVI KO,导致 SLeX 表达完全消除,进而降低了这些细胞的迁移能力。总的来说,这些发现表明 ST3GalIV 是 GI 癌细胞中 SLeX 生物合成的主要(但不是唯一)酶,对癌细胞迁移能力有功能影响。