Suppr超能文献

在胃食管反流病动物模型中,局部注射丝素蛋白溶液中的脂肪间充质干细胞对食管下括约肌再生的影响

Local injection of adipose-derived mesenchymal stem cells in silk fibroin solution on the regeneration of lower esophageal sphincter in an animal model of GERD.

作者信息

Zhang Daxu, Wang Zhanbo, Ma Lianjun, Xu Lijuan, Fan Suna, Su Yinan, Shi Xiaonan, Hu Jingjing, Zhao Shuo, Li WeiLong, Linghu Enqiang, Yan Li

机构信息

Department of Hepatobiliary Surgery, Chinese PLA General Hospital, Beijing, China.

Department of Pathology, Chinese PLA General Hospital, Beijing, China.

出版信息

Front Cell Dev Biol. 2023 Apr 3;11:993741. doi: 10.3389/fcell.2023.993741. eCollection 2023.

Abstract

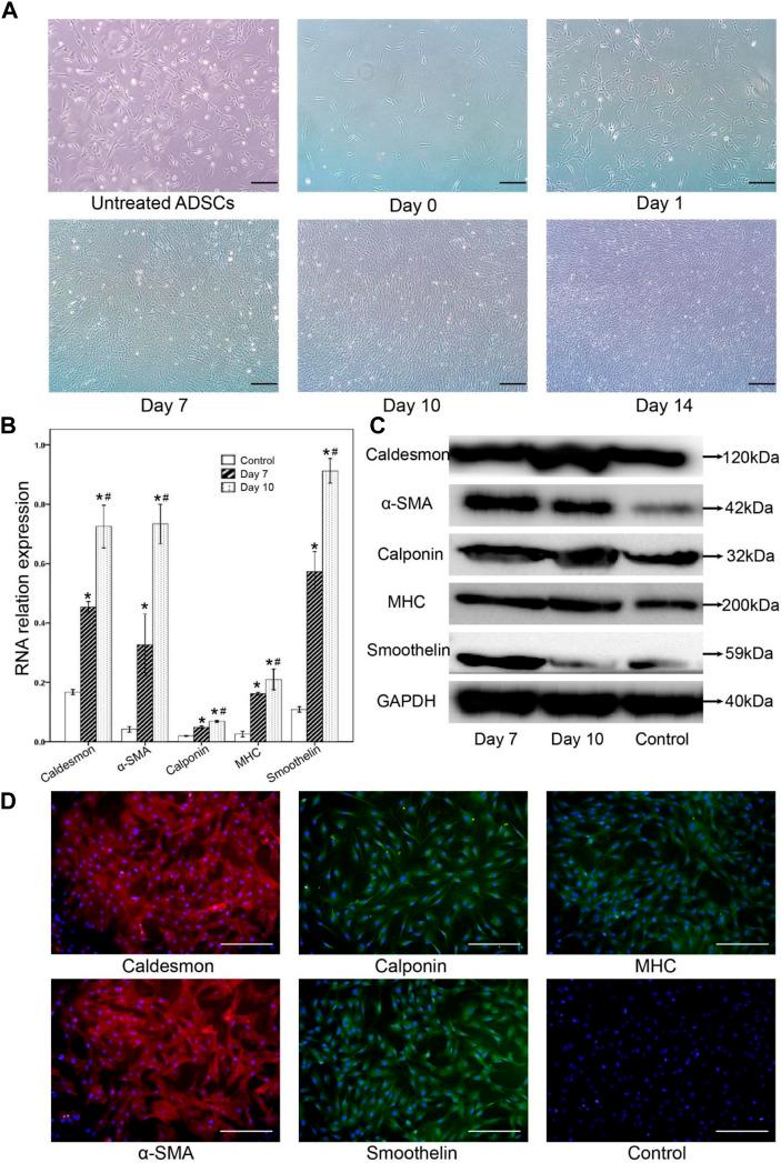
Presently, various tissue engineering methods using adult stem cells and biomaterials are being confirmed to regenerate vessels, cardiac muscle, bladder, and intestines. However, there are few studies about the repair of the lower esophageal sphincter (LES) may help alleviate the symptoms of gastroesophageal reflux disease (GERD). This study aims to determine whether Adipose-Derived Stem Cells (ADSCs) combined with regenerated silk fibroin (RSF) solution could regenerate the LES. , the ADSCs were isolated, identified, and then cultured with an established smooth muscular induction system. , in the experimental groups, CM-Dil labeled ADSCs or induced ADSCs mixed with RSF solution were injected into the LES of rats after the development of the animal model of GERD respectively. The results showed that ADSCs could be induced into smooth muscular-like cells with the expression of h-caldesmon, calponin, α-smooth muscle actin, and a smooth muscle-myosin heavy chain . , the thickness of LES in the experiment rats was much thicker than those in the controlled groups. This result indicated that ADSCs mixed with RSF solution might contribute to the regeneration of the LES, thus reducing the occurrence of GERD.

摘要

目前,各种使用成体干细胞和生物材料的组织工程方法已被证实可用于血管、心肌、膀胱和肠道的再生。然而,关于下食管括约肌(LES)修复的研究较少,而这可能有助于缓解胃食管反流病(GERD)的症状。本研究旨在确定脂肪来源干细胞(ADSCs)与再生丝素蛋白(RSF)溶液联合应用是否能够使LES再生。首先,分离并鉴定ADSCs,然后用已建立的平滑肌诱导系统进行培养。接着,在GERD动物模型建立后,将CM-Dil标记的ADSCs或诱导后的ADSCs与RSF溶液混合,分别注射到大鼠的LES中。结果显示,ADSCs可被诱导成为平滑肌样细胞,并表达h-钙调蛋白、钙调素、α-平滑肌肌动蛋白和平滑肌肌球蛋白重链。此外,实验大鼠的LES厚度明显厚于对照组。这一结果表明,ADSCs与RSF溶液混合可能有助于LES的再生,从而减少GERD的发生。

https://cdn.ncbi.nlm.nih.gov/pmc/blobs/e5ff/10106618/8a56a2727543/fcell-11-993741-g001.jpg

文献检索

告别复杂PubMed语法,用中文像聊天一样搜索,搜遍4000万医学文献。AI智能推荐,让科研检索更轻松。

立即免费搜索

文件翻译

保留排版,准确专业,支持PDF/Word/PPT等文件格式,支持 12+语言互译。

免费翻译文档

深度研究

AI帮你快速写综述,25分钟生成高质量综述,智能提取关键信息,辅助科研写作。

立即免费体验