Life Sciences Institute, University of Michigan, Ann Arbor, Michigan, United States of America.
Department of Cell and Developmental Biology, University of Michigan, Ann Arbor, Michigan, United States of America.
PLoS Biol. 2023 Apr 20;21(4):e3002078. doi: 10.1371/journal.pbio.3002078. eCollection 2023 Apr.
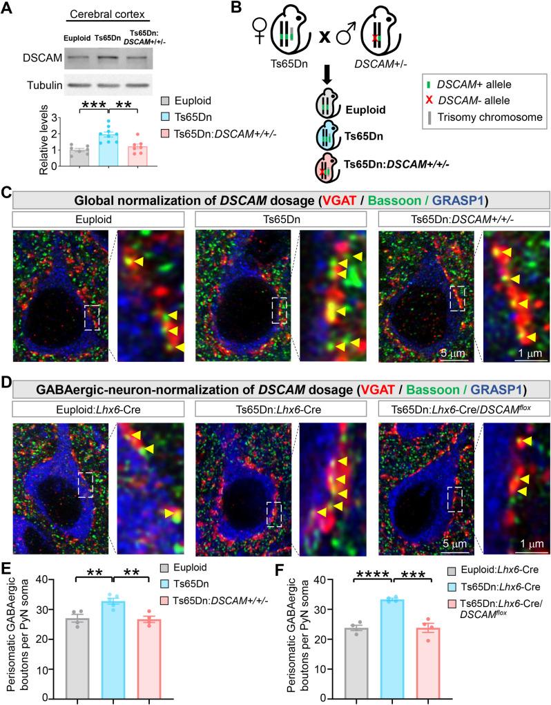
Down syndrome (DS) is caused by the trisomy of human chromosome 21 (HSA21). A major challenge in DS research is to identify the HSA21 genes that cause specific symptoms. Down syndrome cell adhesion molecule (DSCAM) is encoded by a HSA21 gene. Previous studies have shown that the protein level of the Drosophila homolog of DSCAM determines the size of presynaptic terminals. However, whether the triplication of DSCAM contributes to presynaptic development in DS remains unknown. Here, we show that DSCAM levels regulate GABAergic synapses formed on neocortical pyramidal neurons (PyNs). In the Ts65Dn mouse model for DS, where DSCAM is overexpressed due to DSCAM triplication, GABAergic innervation of PyNs by basket and chandelier interneurons is increased. Genetic normalization of DSCAM expression rescues the excessive GABAergic innervations and the increased inhibition of PyNs. Conversely, loss of DSCAM impairs GABAergic synapse development and function. These findings demonstrate excessive GABAergic innervation and synaptic transmission in the neocortex of DS mouse models and identify DSCAM overexpression as the cause. They also implicate dysregulated DSCAM levels as a potential pathogenic driver in related neurological disorders.
唐氏综合征(DS)是由人类 21 号染色体(HSA21)三体引起的。DS 研究的一个主要挑战是确定导致特定症状的 HSA21 基因。DS 细胞黏附分子(DSCAM)是由 HSA21 基因编码的。先前的研究表明,DSCAM 的果蝇同源物的蛋白水平决定了突触前末梢的大小。然而,DSCAM 的三倍体是否导致 DS 中的突触前发育尚不清楚。在这里,我们表明 DSCAM 水平调节新皮层锥体神经元(PyN)上形成的 GABA 能突触。在 Ts65Dn 小鼠 DS 模型中,由于 DSCAM 三倍体导致 DSCAM 过度表达,篮状细胞和钟摆型中间神经元对 PyN 的 GABA 能传入增加。DSCAM 表达的遗传正常化可挽救过度的 GABA 能传入和 PyN 的增加抑制。相反,DSCAM 的缺失会损害 GABA 能突触的发育和功能。这些发现表明 DS 小鼠模型的新皮层中存在过度的 GABA 能传入和突触传递,并确定 DSCAM 过表达是其原因。它们还表明,调节失调的 DSCAM 水平可能是相关神经障碍的潜在致病驱动因素。