Department of Orthopedics, The First Affiliated Hospital, Zhejiang University School of Medicine, Hangzhou, China.
Department of Orthopedics, Affiliated Hangzhou First People's Hospital, Zhejiang University School of Medicine, Hangzhou, China.
CNS Neurosci Ther. 2023 Oct;29(10):2843-2856. doi: 10.1111/cns.14221. Epub 2023 Apr 20.
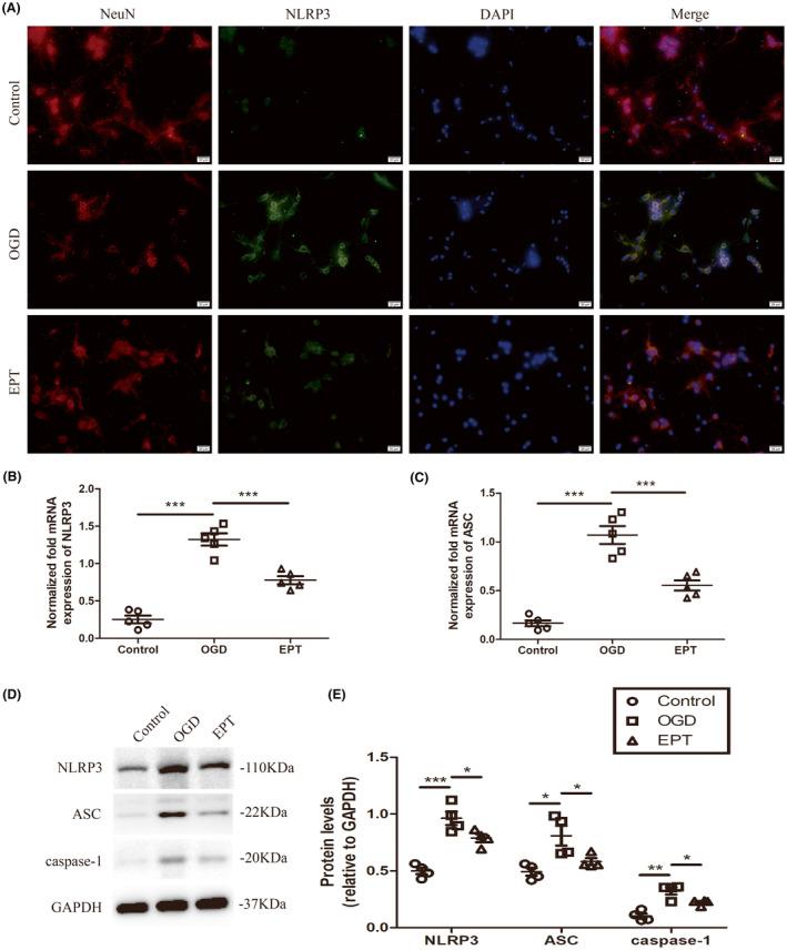
Elamipretide (EPT), a novel mitochondria-targeted peptide, has been shown to be protective in a range of diseases. However, the effect of EPT in spinal cord injury (SCI) has yet to be elucidated. We aimed to investigate whether EPT would inhibit pyroptosis and protect against SCI.
After establishing the SCI model, we determined the biochemical and morphological changes associated with pyroptosis, including neuronal cell death, proinflammatory cytokine expression, and signal pathway levels. Furthermore, mitochondrial function was assessed with flow cytometry, quantitative real-time polymerase chain reaction, and western blot.
Here, we demonstrate that EPT improved locomotor functional recovery following SCI as well as reduced neuronal loss. Moreover, EPT inhibited nucleotide-binding oligomerization domain-like receptor 3 (NLRP3) inflammasome activation and pyroptosis occurrence and decreased pro-inflammatory cytokines levels following SCI. Furthermore, EPT alleviated mitochondrial dysfunction and reduced mitochondrial reactive oxygen species level.
EPT treatment may protect against SCI via inhibition of pyroptosis.
Elamipretide(EPT)是一种新型的靶向线粒体的肽,已被证明在多种疾病中具有保护作用。然而,EPT 在脊髓损伤(SCI)中的作用尚未阐明。我们旨在研究 EPT 是否会抑制细胞焦亡并保护 SCI。
在建立 SCI 模型后,我们确定了与细胞焦亡相关的生化和形态变化,包括神经元细胞死亡、促炎细胞因子表达和信号通路水平。此外,还通过流式细胞术、实时定量聚合酶链反应和蛋白质印迹法评估线粒体功能。
我们证明 EPT 可改善 SCI 后的运动功能恢复并减少神经元丢失。此外,EPT 抑制了核苷酸结合寡聚化结构域样受体 3(NLRP3)炎症小体的激活和 SCI 后细胞焦亡的发生,并降低了促炎细胞因子的水平。此外,EPT 缓解了线粒体功能障碍并降低了线粒体活性氧水平。
EPT 治疗可能通过抑制细胞焦亡来保护 SCI。