Liao Qiong, Dong Yuwei, Li Binghang, Qin Jie, Cao Yangwei, Tu Wenjuan, Lu Lungen
Department of Infectious Disease, Shanghai General Hospital of Nanjing Medical University, Shanghai, China.
Department of Gastroenterology, Shanghai General Hospital, Shanghai Jiao Tong University School of Medicine, Shanghai, China.
Ann Transl Med. 2023 Mar 31;11(6):259. doi: 10.21037/atm-23-835.
Spurred by the seriousness of liver fibrosis, we evaluated the correlation between Y-box binding protein 1 (YB-1) and transforming growth factor-beta 3 (TGF-β3) expression levels in the signaling pathways of the disease.
Based on a mouse model of carbon tetrachloride-induced liver fibrosis, YB-1 overexpression lentivirus was used to explore the effect of YB-1 on liver fibrosis . In addition, a hepatic stellate cell (HSC) activation model in the HSC line LX-2 was developed using TGF-β1. Western blot assays were used to investigate the effects of YB-1 overexpression and knockdown on liver fibrosis. Finally, chromatin immunoprecipitation and luciferase reporter assays were used to elucidate the relationship between YB-1 and its downstream signaling pathways.
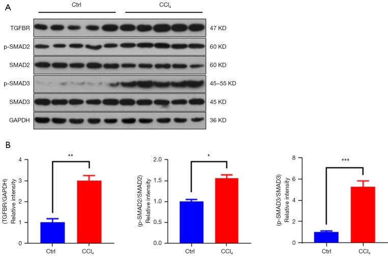
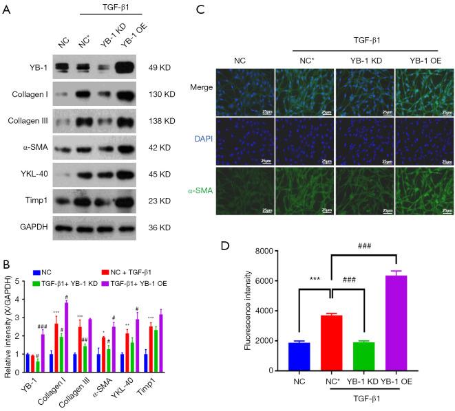
YB-1 was overexpressed in fibrotic liver tissue, which enhanced both fibrosis and the relative protein expressions of the TGF-β pathway. Moreover, YB-1 overexpression promoted HSC activation in response to TGF-β1 stimulation, but its knockdown inhibited liver fibrosis . Both and experiments indicated the expression of TGF-β3 in the YB-1 overexpression group to be suppressed, and liver fibrosis was more obvious in the YB-1-overexpression group than in the YB-1-inhibition group. YB-1 attenuated TGF-β3 transcription by binding to its promoter, which is involved in the effect of YB-1 on liver fibrosis.
YB-1 overexpression in HSCs promoted liver fibrosis by attenuating TGF-β3 transcription.
受肝纤维化严重性的驱使,我们评估了Y盒结合蛋白1(YB-1)与疾病信号通路中转化生长因子-β3(TGF-β3)表达水平之间的相关性。
基于四氯化碳诱导的肝纤维化小鼠模型,使用YB-1过表达慢病毒来探究YB-1对肝纤维化的影响。此外,利用TGF-β1建立了肝星状细胞(HSC)系LX-2中的HSC激活模型。采用蛋白质免疫印迹分析来研究YB-1过表达和敲低对肝纤维化的影响。最后,采用染色质免疫沉淀和荧光素酶报告基因分析来阐明YB-1与其下游信号通路之间的关系。
YB-1在纤维化肝组织中过表达,这增强了纤维化以及TGF-β通路的相关蛋白表达。此外,YB-1过表达促进了HSC对TGF-β1刺激的激活,但其敲低则抑制了肝纤维化。 和 实验均表明YB-1过表达组中TGF-β3的表达受到抑制,且YB-1过表达组的肝纤维化比YB-1抑制组更明显。YB-1通过与TGF-β3启动子结合来减弱其转录,这参与了YB-1对肝纤维化的影响。
HSCs中YB-1的过表达通过减弱TGF-β3转录促进了肝纤维化。