Suppr超能文献

转化生长因子-β1 通过经典和非经典途径上调肝星状细胞中的葡萄糖转运蛋白 1 和糖酵解。

Transforming growth factor beta-1 upregulates glucose transporter 1 and glycolysis through canonical and noncanonical pathways in hepatic stellate cells.

机构信息

Department of Internal Medicine, Guizhou Medical University, Guiyang 550001, Guizhou Province, China.

Department of Infectious Diseases, Affiliated Hospital of Guizhou Medical University, Guiyang 550004, Guizhou Province, China.

出版信息

World J Gastroenterol. 2021 Oct 28;27(40):6908-6926. doi: 10.3748/wjg.v27.i40.6908.

Abstract

BACKGROUND

Hepatic stellate cells (HSCs) are the key effector cells mediating the occurrence and development of liver fibrosis, while aerobic glycolysis is an important metabolic characteristic of HSC activation. Transforming growth factor-β1 (TGF-β1) induces aerobic glycolysis and is a driving factor for metabolic reprogramming. The occurrence of glycolysis depends on a high glucose uptake level. Glucose transporter 1 (GLUT1) is the most widely distributed glucose transporter in the body and mainly participates in the regulation of carbohydrate metabolism, thus affecting cell proliferation and growth. However, little is known about the relationship between TGF-β1 and GLUT1 in the process of liver fibrosis and the molecular mechanism underlying the promotion of aerobic glycolysis in HSCs.

AIM

To investigate the mechanisms of action of GLUT1, TGF-β1 and aerobic glycolysis in the process of HSC activation during liver fibrosis.

METHODS

Immunohistochemical staining and immunofluorescence assays were used to examine GLUT1 expression in fibrotic liver tissue. A Seahorse extracellular flux (XF) analyzer was used to examine changes in aerobic glycolytic flux, lactate production levels and glucose consumption levels in HSCs upon TGF-β1 stimulation. The mechanism by which TGF-β1 induces GLUT1 protein expression in HSCs was further explored by inhibiting/promoting the TGF-β1/mothers-against-decapentaplegic-homolog 2/3 (Smad2/3) signaling pathway and inhibiting the p38 and phosphoinositide 3-kinase (PI3K)/AKT signaling pathways. In addition, GLUT1 expression was silenced to observe changes in the growth and proliferation of HSCs. Finally, a GLUT1 inhibitor was used to verify the effects of GLUT1 on a mouse model of liver fibrosis.

RESULTS

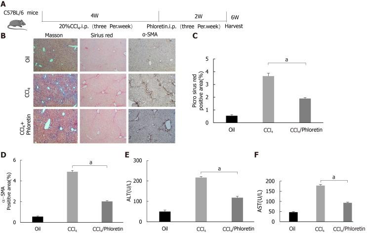
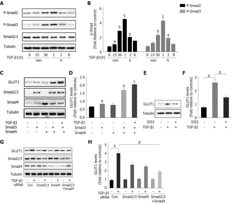
GLUT1 protein expression was increased in both mouse and human fibrotic liver tissues. In addition, immunofluorescence staining revealed colocalization of GLUT1 and alpha-smooth muscle actin proteins, indicating that GLUT1 expression was related to the development of liver fibrosis. TGF-β1 caused an increase in aerobic glycolysis in HSCs and induced GLUT1 expression in HSCs by activating the Smad, p38 MAPK and P13K/AKT signaling pathways. The p38 MAPK and Smad pathways synergistically affected the induction of GLUT1 expression. GLUT1 inhibition eliminated the effect of TGF-β1 on HSC proliferation and migration. A GLUT1 inhibitor was administered in a mouse model of liver fibrosis, and GLUT1 inhibition reduced the degree of liver inflammation and liver fibrosis.

CONCLUSION

TGF-β1 induces GLUT1 expression in HSCs, a process related to liver fibrosis progression. experiments revealed that TGF-β1-induced GLUT1 expression might be one of the mechanisms mediating the metabolic reprogramming of HSCs. In addition, experiments also indicated that the GLUT1 protein promotes the occurrence and development of liver fibrosis.

摘要

背景

肝星状细胞(HSCs)是介导肝纤维化发生和发展的关键效应细胞,而有氧糖酵解是 HSC 激活的重要代谢特征。转化生长因子-β1(TGF-β1)诱导有氧糖酵解,是代谢重编程的驱动因素。糖酵解的发生依赖于高水平的葡萄糖摄取。葡萄糖转运蛋白 1(GLUT1)是体内分布最广泛的葡萄糖转运蛋白,主要参与碳水化合物代谢的调节,从而影响细胞增殖和生长。然而,关于 TGF-β1 和 GLUT1 在肝纤维化过程中的关系以及促进 HSCs 有氧糖酵解的分子机制知之甚少。

目的

探讨 GLUT1、TGF-β1 和有氧糖酵解在肝纤维化过程中 HSC 激活中的作用机制。

方法

免疫组化染色和免疫荧光检测纤维化肝组织中 GLUT1 的表达。使用 Seahorse 细胞外通量(XF)分析仪检测 TGF-β1 刺激后 HSCs 有氧糖酵解通量、乳酸生成水平和葡萄糖消耗水平的变化。进一步通过抑制/促进 TGF-β1/ Mothers-against-decapentaplegic-homolog 2/3(Smad2/3)信号通路和抑制 p38 和磷酸肌醇 3-激酶(PI3K)/AKT 信号通路来探讨 TGF-β1 诱导 HSCs 中 GLUT1 蛋白表达的机制。此外,通过沉默 GLUT1 观察 HSCs 生长和增殖的变化。最后,使用 GLUT1 抑制剂验证 GLUT1 对肝纤维化小鼠模型的作用。

结果

GLUT1 蛋白表达在小鼠和人纤维化肝组织中均增加。此外,免疫荧光染色显示 GLUT1 与α-平滑肌肌动蛋白蛋白的共定位,表明 GLUT1 表达与肝纤维化的发展有关。TGF-β1 通过激活 Smad、p38 MAPK 和 PI3K/AKT 信号通路引起 HSCs 有氧糖酵解增加,并诱导 HSCs 中 GLUT1 的表达。p38 MAPK 和 Smad 通路协同影响 GLUT1 表达的诱导。GLUT1 抑制消除了 TGF-β1 对 HSC 增殖和迁移的影响。在肝纤维化小鼠模型中给予 GLUT1 抑制剂,GLUT1 抑制可降低肝炎症和肝纤维化程度。

结论

TGF-β1 诱导 HSCs 中 GLUT1 的表达,这一过程与肝纤维化的进展有关。实验表明,TGF-β1 诱导的 GLUT1 表达可能是介导 HSCs 代谢重编程的机制之一。此外,实验还表明 GLUT1 蛋白促进了肝纤维化的发生和发展。

https://cdn.ncbi.nlm.nih.gov/pmc/blobs/14f2/8567474/06918622e9d9/WJG-27-6908-g001.jpg

文献检索

告别复杂PubMed语法,用中文像聊天一样搜索,搜遍4000万医学文献。AI智能推荐,让科研检索更轻松。

立即免费搜索

文件翻译

保留排版,准确专业,支持PDF/Word/PPT等文件格式,支持 12+语言互译。

免费翻译文档

深度研究

AI帮你快速写综述,25分钟生成高质量综述,智能提取关键信息,辅助科研写作。

立即免费体验