Suppr超能文献

TFAP2A 通过与 PD-L1 的正反馈通路促进宫颈癌。

TFAP2A promotes cervical cancer via a positive feedback pathway with PD‑L1.

机构信息

Department of Gynecological Oncology, Zhongnan Hospital of Wuhan University, Wuhan, Hubei 430071, P.R. China.

出版信息

Oncol Rep. 2023 Jun;49(6). doi: 10.3892/or.2023.8551. Epub 2023 Apr 21.

Abstract

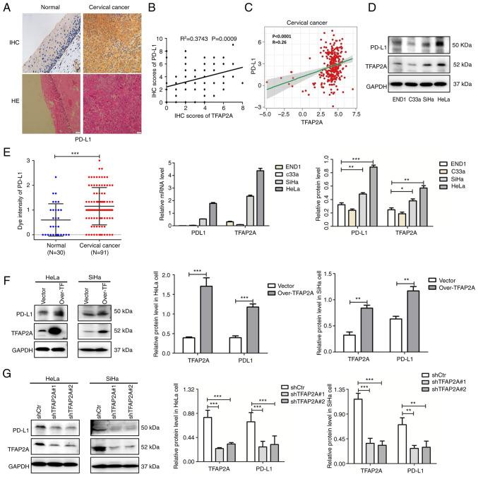
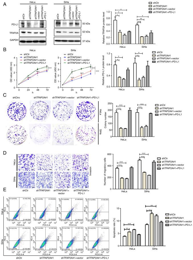
Transcription factor AP‑2 alpha (TFAP2A) is a critical cell growth regulator that is overexpressed in various tumor tissues. However, its role in the development of cervical cancer remains unknown. In the present study, public databases were thus explored and a higher expression of TFAP2A was found in cervical cancer. A total of 131 clinical samples were collected and it was also identified that TFAP2A was highly expressed in cervical tumor tissues. TFAP2A was also found to be associated with a higher tumor stage, lymph node metastasis and a poor patient survival. experiments revealed that the knockdown of TFAP2A inhibited the proliferation and migration of cervical cancer cells and promoted apoptosis. Furthermore, it was observed that TFAP2A could bind the programmed death‑ligand 1 (PD‑L1) promoter region and PD‑L1 rescued TFAP2A expression. experiments also revealed that TFAP2A promoted tumor growth. Collectively, in the present study it was demonstrated that TFAP2A is a transcription factor of PD‑L1 and a prognostic factor with clinical value, identifying a positive feedback loop of TFAP2A/PD‑L1.

摘要

转录因子 AP-2 阿尔法(TFAP2A)是一种关键的细胞生长调节剂,在各种肿瘤组织中过度表达。然而,其在宫颈癌发展中的作用尚不清楚。因此,本研究利用公共数据库发现 TFAP2A 在宫颈癌中表达上调。共收集了 131 例临床样本,鉴定发现 TFAP2A 在宫颈肿瘤组织中高表达。TFAP2A 还与较高的肿瘤分期、淋巴结转移和较差的患者生存有关。实验结果表明,TFAP2A 的敲低抑制了宫颈癌细胞的增殖和迁移,并促进了细胞凋亡。此外,还观察到 TFAP2A 可以结合程序性死亡配体 1(PD-L1)启动子区域,PD-L1 可挽救 TFAP2A 的表达。体内实验也表明 TFAP2A 促进了肿瘤的生长。综上所述,本研究表明 TFAP2A 是 PD-L1 的转录因子和具有临床价值的预后因素,确定了 TFAP2A/PD-L1 的正反馈回路。

https://cdn.ncbi.nlm.nih.gov/pmc/blobs/5ed8/10170487/fc1125b31d7d/or-49-06-08551-g00.jpg

文献检索

告别复杂PubMed语法,用中文像聊天一样搜索,搜遍4000万医学文献。AI智能推荐,让科研检索更轻松。

立即免费搜索

文件翻译

保留排版,准确专业,支持PDF/Word/PPT等文件格式,支持 12+语言互译。

免费翻译文档

深度研究

AI帮你快速写综述,25分钟生成高质量综述,智能提取关键信息,辅助科研写作。

立即免费体验