Suppr超能文献

Ndel1 以两种不同的方式阻碍 dynein-dynactin-adaptor 复合物的形成。

Ndel1 disfavors dynein-dynactin-adaptor complex formation in two distinct ways.

机构信息

Department of Molecular, Cellular, and Developmental Biology, University of Michigan, Ann Arbor, Michigan, USA; Department of Biological Chemistry, University of Michigan, Ann Arbor, Michigan, USA.

Department of Molecular, Cellular, and Developmental Biology, University of Michigan, Ann Arbor, Michigan, USA.

出版信息

J Biol Chem. 2023 Jun;299(6):104735. doi: 10.1016/j.jbc.2023.104735. Epub 2023 Apr 21.

Abstract

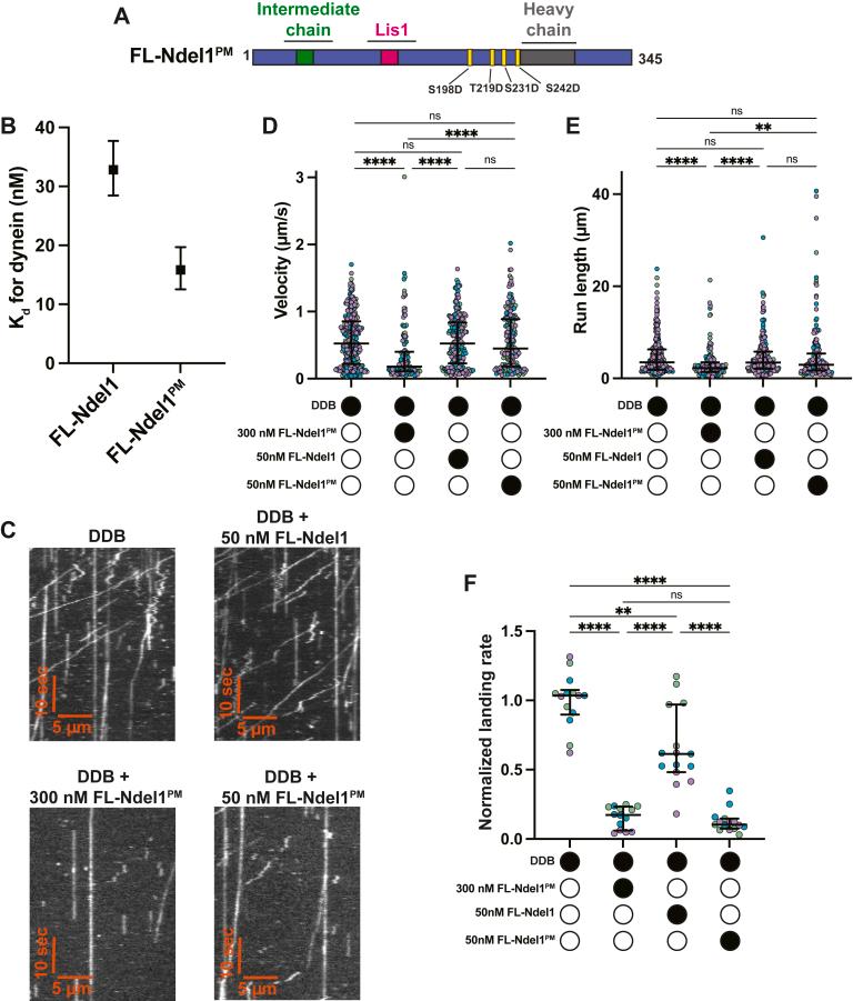
Dynein is the primary minus-end-directed microtubule motor protein. To achieve activation, dynein binds to the dynactin complex and an adaptor to form the "activated dynein complex." The protein Lis1 aids activation by binding to dynein and promoting its association with dynactin and the adaptor. Ndel1 and its paralog Nde1 are dynein- and Lis1-binding proteins that help control dynein localization within the cell. Cell-based assays suggest that Ndel1-Nde1 also work with Lis1 to promote dynein activation, although the underlying mechanism is unclear. Using purified proteins and quantitative binding assays, here we found that the C-terminal region of Ndel1 contributes to dynein binding and negatively regulates binding to Lis1. Using single-molecule imaging and protein biochemistry, we observed that Ndel1 inhibits dynein activation in two distinct ways. First, Ndel1 disfavors the formation of the activated dynein complex. We found that phosphomimetic mutations in the C-terminal domain of Ndel1 increase its ability to inhibit dynein-dynactin-adaptor complex formation. Second, we observed that Ndel1 interacts with dynein and Lis1 simultaneously and sequesters Lis1 away from its dynein-binding site. In doing this, Ndel1 prevents Lis1-mediated dynein activation. Together, our work suggests that in vitro, Ndel1 is a negative regulator of dynein activation, which contrasts with cellular studies where Ndel1 promotes dynein activity. To reconcile our findings with previous work, we posit that Ndel1 functions to scaffold dynein and Lis1 together while keeping dynein in an inhibited state. We speculate that Ndel1 release can be triggered in cellular settings to allow for timed dynein activation.

摘要

动力蛋白是主要的负向微管马达蛋白。为了实现激活,动力蛋白与动力蛋白激活复合物和衔接蛋白结合形成“激活的动力蛋白复合物”。蛋白 Lis1 通过与动力蛋白结合并促进其与动力蛋白激活复合物和衔接蛋白的结合来辅助激活。Ndel1 及其同源物 Nde1 是动力蛋白和 Lis1 的结合蛋白,有助于控制细胞内的动力蛋白定位。基于细胞的测定表明,Ndel1-Nde1 还与 Lis1 一起作用以促进动力蛋白的激活,尽管潜在的机制尚不清楚。使用纯化的蛋白质和定量结合测定,我们发现 Ndel1 的 C 末端区域有助于与动力蛋白结合,并负调控与 Lis1 的结合。使用单分子成像和蛋白质生物化学,我们观察到 Ndel1 通过两种不同的方式抑制动力蛋白的激活。首先,Ndel1 不利于激活的动力蛋白复合物的形成。我们发现 Ndel1 的 C 末端结构域中的磷酸模拟突变增加了其抑制动力蛋白-动力蛋白激活复合物形成的能力。其次,我们观察到 Ndel1 与动力蛋白和 Lis1 同时相互作用,并将 Lis1 隔离在其与动力蛋白结合的位点之外。通过这样做,Ndel1 防止 Lis1 介导的动力蛋白激活。总之,我们的工作表明,在体外,Ndel1 是动力蛋白激活的负调节剂,这与细胞研究中 Ndel1 促进动力蛋白活性的结果相反。为了将我们的发现与以前的工作相协调,我们假设 Ndel1 的功能是将动力蛋白和 Lis1 支架在一起,同时使动力蛋白保持抑制状态。我们推测,在细胞环境中可以触发 Ndel1 的释放,以允许动力蛋白的定时激活。

https://cdn.ncbi.nlm.nih.gov/pmc/blobs/b457/10248797/8c3f14e16f20/gr1.jpg

文献检索

告别复杂PubMed语法,用中文像聊天一样搜索,搜遍4000万医学文献。AI智能推荐,让科研检索更轻松。

立即免费搜索

文件翻译

保留排版,准确专业,支持PDF/Word/PPT等文件格式,支持 12+语言互译。

免费翻译文档

深度研究

AI帮你快速写综述,25分钟生成高质量综述,智能提取关键信息,辅助科研写作。

立即免费体验