• 文献检索
  • 文档翻译
  • 深度研究
  • 学术资讯
  • Suppr Zotero 插件Zotero 插件
  • 邀请有礼
  • 套餐&价格
  • 历史记录
应用&插件
Suppr Zotero 插件Zotero 插件浏览器插件Mac 客户端Windows 客户端微信小程序
定价
高级版会员购买积分包购买API积分包
服务
文献检索文档翻译深度研究API 文档MCP 服务
关于我们
关于 Suppr公司介绍联系我们用户协议隐私条款
关注我们

Suppr 超能文献

核心技术专利:CN118964589B侵权必究
粤ICP备2023148730 号-1Suppr @ 2026

文献检索

告别复杂PubMed语法,用中文像聊天一样搜索,搜遍4000万医学文献。AI智能推荐,让科研检索更轻松。

立即免费搜索

文件翻译

保留排版,准确专业,支持PDF/Word/PPT等文件格式,支持 12+语言互译。

免费翻译文档

深度研究

AI帮你快速写综述,25分钟生成高质量综述,智能提取关键信息,辅助科研写作。

立即免费体验

微小RNA作为印度人群IgA肾病的治疗靶点

MicroRNAs as a therapeutic target in IgA nephropathy in Indian population.

作者信息

Tripathy Anindita, Yedla Poornachandra, Vishnubhotla Ravikanth V, Sekaran Anuradha, Keithi Reddy Sai Ram

机构信息

Department of Genetics and Bioinformatics, Asian Healthcare Foundation, Hyderabad, Telangana 500032, India.

Department of Nephrology, AIG (Mayo Clinic Care Network) Hospital, Hyderabad, Telangana 500032, India.

出版信息

Biomed Rep. 2023 Apr 4;18(5):35. doi: 10.3892/br.2023.1617. eCollection 2023 May.

DOI:10.3892/br.2023.1617
PMID:37089577
原文链接:https://pmc.ncbi.nlm.nih.gov/articles/PMC10119669/
Abstract

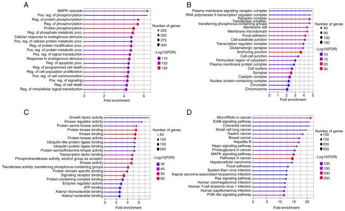
Immunoglobulin A nephropathy (IgAN) is the most frequent glomerular disease with rapid development to end stage renal disease, requiring renal replacement therapy. Genome-wide studies suggest geographical variations in genetic susceptibility to IgAN and disease progression. Specific 'candidate genes' were indicated to correlate with different functions that are involved in the pathogenesis of renal conditions. MicroRNAs (miRNAs/miRs) have a major role in mRNA degradation or translation repression, thereby regulating the expression of their target proteins. Previously, a small number of miRNAs were reported to have direct associations with IgAN. In the present study, new miRNAs linked to IgAN were identified in the Indian population. The miRNA was isolated from kidney biopsies of patients with IgAN (n=6) and healthy control tissue from patients with renal cell carcinoma (n=6). The sequencing results indicated that the miRNA percentage acquired from controls and patients with IgAN was 5.61 and 4.35%, respectively. From the results, 10 upregulated and 15 downregulated miRNAs were identified. Of the 25 differentially expressed miRNAs (DEMs), miR-181a-5p, miR-28-3p, let-7g-5p, miR-92a-3p and miR-30c-5p were not reported previously. Furthermore, Kyoto Encyclopedia of Genes and Genomes and Gene Ontology analyses suggested that the target genes of the DEMs were mainly enriched in pathways such as cancer, ErbB signalling, proteoglycans in cancer, Hippo signalling and MAPK pathways. The newly identified miRNAs may impact the behaviour of tissues or IgA deposition by regulating signalling pathways, which forms a basis for future studies aimed at improving the diagnosis and care of patients with IgAN in the Indian community.

摘要

免疫球蛋白A肾病(IgAN)是最常见的肾小球疾病,可迅速发展至终末期肾病,需要进行肾脏替代治疗。全基因组研究表明,IgAN的遗传易感性和疾病进展存在地理差异。特定的“候选基因”被指出与肾脏疾病发病机制中涉及的不同功能相关。微小RNA(miRNA/miR)在mRNA降解或翻译抑制中起主要作用,从而调节其靶蛋白的表达。此前,有少数miRNA被报道与IgAN直接相关。在本研究中,在印度人群中鉴定出与IgAN相关的新miRNA。从IgAN患者(n = 6)的肾活检组织和肾细胞癌患者的健康对照组织(n = 6)中分离出miRNA。测序结果表明,从对照组和IgAN患者中获得的miRNA百分比分别为5.61%和4.35%。根据结果,鉴定出10个上调的miRNA和15个下调的miRNA。在这25个差异表达的miRNA(DEM)中,miR-181a-5p、miR-28-3p、let-7g-5p、miR-92a-3p和miR-30c-5p此前未被报道。此外,京都基因与基因组百科全书(KEGG)和基因本体论(GO)分析表明,DEM的靶基因主要富集在癌症、表皮生长因子受体(ErbB)信号通路、癌症中的蛋白聚糖、Hippo信号通路和丝裂原活化蛋白激酶(MAPK)信号通路等途径中。新鉴定的miRNA可能通过调节信号通路影响组织行为或IgA沉积,这为未来旨在改善印度社区IgAN患者诊断和护理的研究奠定了基础。

https://cdn.ncbi.nlm.nih.gov/pmc/blobs/3c6a/10119669/32c614761af3/br-18-05-01617-g05.jpg
https://cdn.ncbi.nlm.nih.gov/pmc/blobs/3c6a/10119669/d3342323fd82/br-18-05-01617-g00.jpg
https://cdn.ncbi.nlm.nih.gov/pmc/blobs/3c6a/10119669/8d372837eb43/br-18-05-01617-g01.jpg
https://cdn.ncbi.nlm.nih.gov/pmc/blobs/3c6a/10119669/988dbc0d9820/br-18-05-01617-g02.jpg
https://cdn.ncbi.nlm.nih.gov/pmc/blobs/3c6a/10119669/59baa43cd582/br-18-05-01617-g03.jpg
https://cdn.ncbi.nlm.nih.gov/pmc/blobs/3c6a/10119669/a3e7b90a83f6/br-18-05-01617-g04.jpg
https://cdn.ncbi.nlm.nih.gov/pmc/blobs/3c6a/10119669/32c614761af3/br-18-05-01617-g05.jpg
https://cdn.ncbi.nlm.nih.gov/pmc/blobs/3c6a/10119669/d3342323fd82/br-18-05-01617-g00.jpg
https://cdn.ncbi.nlm.nih.gov/pmc/blobs/3c6a/10119669/8d372837eb43/br-18-05-01617-g01.jpg
https://cdn.ncbi.nlm.nih.gov/pmc/blobs/3c6a/10119669/988dbc0d9820/br-18-05-01617-g02.jpg
https://cdn.ncbi.nlm.nih.gov/pmc/blobs/3c6a/10119669/59baa43cd582/br-18-05-01617-g03.jpg
https://cdn.ncbi.nlm.nih.gov/pmc/blobs/3c6a/10119669/a3e7b90a83f6/br-18-05-01617-g04.jpg
https://cdn.ncbi.nlm.nih.gov/pmc/blobs/3c6a/10119669/32c614761af3/br-18-05-01617-g05.jpg

相似文献

1
MicroRNAs as a therapeutic target in IgA nephropathy in Indian population.微小RNA作为印度人群IgA肾病的治疗靶点
Biomed Rep. 2023 Apr 4;18(5):35. doi: 10.3892/br.2023.1617. eCollection 2023 May.
2
Identification of key miRNAs and their targets in peripheral blood mononuclear cells of IgA nephropathy using bioinformatics analysis.基于生物信息学分析鉴定 IgA 肾病患者外周血单个核细胞中的关键 miRNAs 及其靶基因。
Medicine (Baltimore). 2021 Jul 2;100(26):e26495. doi: 10.1097/MD.0000000000026495.
3
Profiling and initial validation of urinary microRNAs as biomarkers in IgA nephropathy.IgA肾病中尿微小RNA作为生物标志物的分析及初步验证
PeerJ. 2015 Jun 2;3:e990. doi: 10.7717/peerj.990. eCollection 2015.
4
Small RNA deep sequencing reveals novel miRNAs in peripheral blood mononuclear cells from patients with IgA nephropathy.小 RNA 深度测序揭示 IgA 肾病患者外周血单个核细胞中的新 miRNA。
Mol Med Rep. 2020 Oct;22(4):3378-3386. doi: 10.3892/mmr.2020.11405. Epub 2020 Aug 3.
5
The increased miRNA-150-5p expression of the tonsil tissue in patients with IgA nephropathy may be related to the pathogenesis of disease.扁桃体组织中 miRNA-150-5p 的表达增加可能与 IgA 肾病的发病机制有关。
Int Immunopharmacol. 2021 Nov;100:108124. doi: 10.1016/j.intimp.2021.108124. Epub 2021 Sep 30.
6
Construction of miRNA-mRNA network for the identification of key biological markers and their associated pathways in IgA nephropathy by employing the integrated bioinformatics analysis.通过综合生物信息学分析构建miRNA-mRNA网络以鉴定IgA肾病中的关键生物标志物及其相关通路。
Saudi J Biol Sci. 2021 Sep;28(9):4938-4945. doi: 10.1016/j.sjbs.2021.06.079. Epub 2021 Jul 1.
7
MicroRNA-21-5p participates in IgA nephropathy by driving T helper cell polarization.微小 RNA-21-5p 通过驱动辅助性 T 细胞极化参与 IgA 肾病。
J Nephrol. 2020 Jun;33(3):551-560. doi: 10.1007/s40620-019-00682-3. Epub 2019 Dec 20.
8
Urinary miR-16-5p can be used as a potential marker of endocapillary hypercellularity in IgA nephropathy.尿 miR-16-5p 可作为 IgA 肾病内皮下细胞增多症的潜在标志物。
Sci Rep. 2023 Apr 13;13(1):6048. doi: 10.1038/s41598-023-32910-z.
9
Differential expression of urinary exosomal microRNAs in IgA nephropathy.IgA肾病中尿外泌体微小RNA的差异表达
J Clin Lab Anal. 2018 Feb;32(2). doi: 10.1002/jcla.22226. Epub 2017 Apr 6.
10
Plasma microRNA signature of patients with IgA nephropathy.IgA肾病患者的血浆微小RNA特征
Gene. 2018 Apr 5;649:80-86. doi: 10.1016/j.gene.2018.01.050. Epub 2018 Feb 6.

引用本文的文献

1
NAT10-mediated acetylation of NIK mRNA in B cells promotes IgA production.NAT10介导的B细胞中NIK mRNA乙酰化促进IgA产生。
EMBO Rep. 2025 Aug;26(15):3917-3936. doi: 10.1038/s44319-025-00509-2. Epub 2025 Jul 4.
2
MicroRNAs miR-148a-3p, miR-425-3p, and miR-20a-5p in Patients with IgA Nephropathy.IgA肾病患者中的微小RNA miR-148a-3p、miR-425-3p和miR-20a-5p
Genes (Basel). 2025 Jan 23;16(2):125. doi: 10.3390/genes16020125.
3
A Systematic Review and Meta-Analysis of microRNA Profiling Studies in Chronic Kidney Diseases.

本文引用的文献

1
New Insights into the Pathogenesis and Treatment Strategies in IgA Nephropathy.IgA肾病发病机制与治疗策略的新见解
Glomerular Dis. 2021 Oct 1;2(1):15-29. doi: 10.1159/000519973. eCollection 2022 Jan.
2
Effect of Oral Methylprednisolone on Decline in Kidney Function or Kidney Failure in Patients With IgA Nephropathy: The TESTING Randomized Clinical Trial.口服甲泼尼龙对 IgA 肾病患者肾功能下降或肾衰竭的影响:TESTING 随机临床试验。
JAMA. 2022 May 17;327(19):1888-1898. doi: 10.1001/jama.2022.5368.
3
Immunoglobulin A nephropathy is characterized by anticommensal humoral immune responses.
慢性肾脏病中微小RNA谱研究的系统评价与荟萃分析
Noncoding RNA. 2024 May 3;10(3):30. doi: 10.3390/ncrna10030030.
免疫球蛋白 A 肾病的特征是针对共生体的体液免疫反应。
JCI Insight. 2022 Mar 8;7(5):e141289. doi: 10.1172/jci.insight.141289.
4
Downregulation of Renal Hsa-miR-127-3p Contributes to the Overactivation of Type I Interferon Signaling Pathway in the Kidney of Lupus Nephritis.下调肾组织 hsa-miR-127-3p 表达促进狼疮肾炎肾脏中Ⅰ型干扰素信号通路过度激活。
Front Immunol. 2021 Oct 21;12:747616. doi: 10.3389/fimmu.2021.747616. eCollection 2021.
5
MicroRNAs in IgA nephropathy.IgA 肾病中的 microRNAs。
Ren Fail. 2021 Dec;43(1):1298-1310. doi: 10.1080/0886022X.2021.1977320.
6
A Pilot Study to Predict Risk of IgA Nephropathy Progression Based on miR-204 Expression.一项基于miR-204表达预测IgA肾病进展风险的初步研究。
Kidney Int Rep. 2021 Jun 5;6(8):2179-2188. doi: 10.1016/j.ekir.2021.05.018. eCollection 2021 Aug.
7
Detection of microRNA-33a-5p in serum, urine and renal tissue of patients with IgA nephropathy.IgA肾病患者血清、尿液及肾组织中微小RNA-33a-5p的检测
Exp Ther Med. 2021 Mar;21(3):205. doi: 10.3892/etm.2021.9638. Epub 2021 Jan 11.
8
Small RNA deep sequencing reveals novel miRNAs in peripheral blood mononuclear cells from patients with IgA nephropathy.小 RNA 深度测序揭示 IgA 肾病患者外周血单个核细胞中的新 miRNA。
Mol Med Rep. 2020 Oct;22(4):3378-3386. doi: 10.3892/mmr.2020.11405. Epub 2020 Aug 3.
9
Detection and characterization of microRNA expression profiling and its target genes in response to canine parvovirus in Crandell Reese Feline Kidney cells.在克兰德尔-里斯猫肾细胞中检测和鉴定微小RNA表达谱及其响应犬细小病毒的靶基因。
PeerJ. 2020 Feb 12;8:e8522. doi: 10.7717/peerj.8522. eCollection 2020.
10
MicroRNA-21-5p participates in IgA nephropathy by driving T helper cell polarization.微小 RNA-21-5p 通过驱动辅助性 T 细胞极化参与 IgA 肾病。
J Nephrol. 2020 Jun;33(3):551-560. doi: 10.1007/s40620-019-00682-3. Epub 2019 Dec 20.