• 文献检索
  • 文档翻译
  • 深度研究
  • 学术资讯
  • Suppr Zotero 插件Zotero 插件
  • 邀请有礼
  • 套餐&价格
  • 历史记录
应用&插件
Suppr Zotero 插件Zotero 插件浏览器插件Mac 客户端Windows 客户端微信小程序
定价
高级版会员购买积分包购买API积分包
服务
文献检索文档翻译深度研究API 文档MCP 服务
关于我们
关于 Suppr公司介绍联系我们用户协议隐私条款
关注我们

Suppr 超能文献

核心技术专利:CN118964589B侵权必究
粤ICP备2023148730 号-1Suppr @ 2026

文献检索

告别复杂PubMed语法,用中文像聊天一样搜索,搜遍4000万医学文献。AI智能推荐,让科研检索更轻松。

立即免费搜索

文件翻译

保留排版,准确专业,支持PDF/Word/PPT等文件格式,支持 12+语言互译。

免费翻译文档

深度研究

AI帮你快速写综述,25分钟生成高质量综述,智能提取关键信息,辅助科研写作。

立即免费体验

缺氧期间释放的细胞外囊泡运输乙酰肝素酶并增强巨噬细胞迁移、内皮管形成和癌细胞干性。

Extracellular vesicles released during hypoxia transport heparanase and enhance macrophage migration, endothelial tube formation and cancer cell stemness.

作者信息

Tripathi Kaushlendra, Bandari Shyam K, Sanderson Ralph D

机构信息

Department of Pathology, University of Alabama at Birmingham, Birmingham, AL, United States.

出版信息

Proteoglycan Res. 2023 Jan 1;1(1). doi: 10.1002/pgr2.1. Epub 2023 Mar 28.

DOI:10.1002/pgr2.1
PMID:37091070
原文链接:https://pmc.ncbi.nlm.nih.gov/articles/PMC10117102/
Abstract

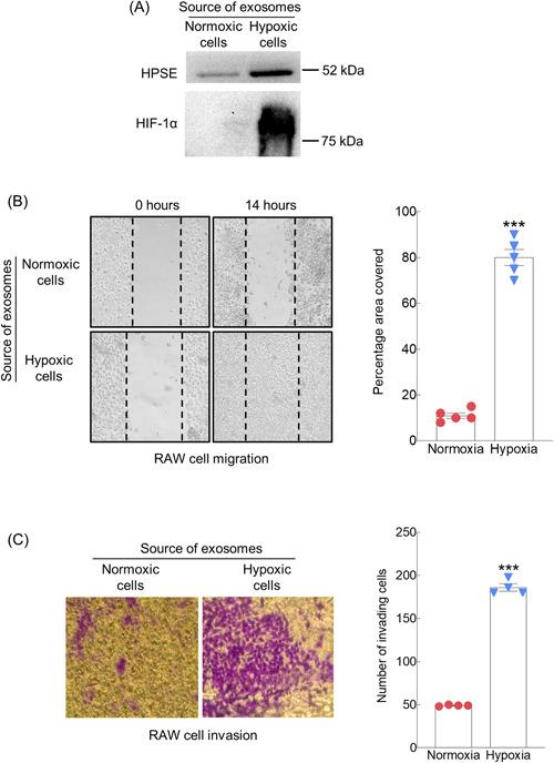
Heparanase is upregulated during the progression of most cancers and via its enzyme activity promotes extracellular matrix degradation, angiogenesis and cell migration. Heparanase expression is often associated with enhanced tumor aggressiveness and chemoresistance. We previously demonstrated that increased heparanase expression in tumor cells enhances secretion and alters the composition of tumor-released exosomes. In the present study, we discovered that extracellular vesicles (EVs) secreted by human multiple myeloma cells growing in hypoxic conditions exhibited elevated levels of heparanase cargo compared to EVs from cells growing in normoxic conditions. When macrophages (RAW 264.7 monocyte/macrophage-like cells) were exposed to EVs released by tumor cells growing in either hypoxic or normoxic conditions, macrophage migration and invasion was elevated by EVs from hypoxic conditions. The elevated invasion of macrophages was blocked by a monoclonal antibody that inhibits heparanase enzyme activity. Moreover, the heparanase-bearing EVs from hypoxic cells greatly enhanced endothelial cell tube formation consistent with the known role of heparanase in promoting angiogenesis. EVs from hypoxic tumor cells when compared with EVs from normoxic cells also enhanced cancer stemness properties of both CAG and RPMI 8226 human myeloma cells. Together these data indicate that under hypoxic conditions, tumor cells secrete EVs having an elevated level of heparanase as cargo. These EVs can act on both tumor and non-tumor cells, enhancing tumor progression and tumor cell stemness that likely supports chemoresistance and relapse of tumor.

摘要

在大多数癌症进展过程中,乙酰肝素酶表达上调,并且通过其酶活性促进细胞外基质降解、血管生成和细胞迁移。乙酰肝素酶的表达通常与肿瘤侵袭性增强和化疗耐药性相关。我们之前证明,肿瘤细胞中乙酰肝素酶表达增加会增强分泌并改变肿瘤释放的外泌体的组成。在本研究中,我们发现,与在常氧条件下生长的细胞所分泌的细胞外囊泡(EV)相比,在缺氧条件下生长的人多发性骨髓瘤细胞所分泌的EV中乙酰肝素酶含量升高。当巨噬细胞(RAW 264.7单核细胞/巨噬细胞样细胞)暴露于在缺氧或常氧条件下生长的肿瘤细胞所释放的EV时,来自缺氧条件的EV会提高巨噬细胞的迁移和侵袭能力。巨噬细胞侵袭能力的提高可被一种抑制乙酰肝素酶活性的单克隆抗体阻断。此外,来自缺氧细胞的携带乙酰肝素酶的EV极大地增强了内皮细胞管的形成,这与乙酰肝素酶在促进血管生成中的已知作用一致。与来自常氧细胞的EV相比,来自缺氧肿瘤细胞的EV还增强了CAG和RPMI 8226人骨髓瘤细胞的癌症干细胞特性。这些数据共同表明,在缺氧条件下,肿瘤细胞分泌的EV中乙酰肝素酶含量升高。这些EV可作用于肿瘤细胞和非肿瘤细胞,增强肿瘤进展和肿瘤细胞干性,这可能支持肿瘤的化疗耐药性和复发。

https://cdn.ncbi.nlm.nih.gov/pmc/blobs/61b3/10848868/3ed3ab4740c3/PGR2-1-e1-g002.jpg
https://cdn.ncbi.nlm.nih.gov/pmc/blobs/61b3/10848868/3eca56fda7b5/PGR2-1-e1-g004.jpg
https://cdn.ncbi.nlm.nih.gov/pmc/blobs/61b3/10848868/e03eb7d41d29/PGR2-1-e1-g003.jpg
https://cdn.ncbi.nlm.nih.gov/pmc/blobs/61b3/10848868/22a8e232dab7/PGR2-1-e1-g001.jpg
https://cdn.ncbi.nlm.nih.gov/pmc/blobs/61b3/10848868/3ed3ab4740c3/PGR2-1-e1-g002.jpg
https://cdn.ncbi.nlm.nih.gov/pmc/blobs/61b3/10848868/3eca56fda7b5/PGR2-1-e1-g004.jpg
https://cdn.ncbi.nlm.nih.gov/pmc/blobs/61b3/10848868/e03eb7d41d29/PGR2-1-e1-g003.jpg
https://cdn.ncbi.nlm.nih.gov/pmc/blobs/61b3/10848868/22a8e232dab7/PGR2-1-e1-g001.jpg
https://cdn.ncbi.nlm.nih.gov/pmc/blobs/61b3/10848868/3ed3ab4740c3/PGR2-1-e1-g002.jpg

相似文献

1
Extracellular vesicles released during hypoxia transport heparanase and enhance macrophage migration, endothelial tube formation and cancer cell stemness.缺氧期间释放的细胞外囊泡运输乙酰肝素酶并增强巨噬细胞迁移、内皮管形成和癌细胞干性。
Proteoglycan Res. 2023 Jan 1;1(1). doi: 10.1002/pgr2.1. Epub 2023 Mar 28.
2
Chemotherapy induces secretion of exosomes loaded with heparanase that degrades extracellular matrix and impacts tumor and host cell behavior.化疗诱导含有乙酰肝素酶的外泌体分泌,降解细胞外基质,并影响肿瘤和宿主细胞的行为。
Matrix Biol. 2018 Jan;65:104-118. doi: 10.1016/j.matbio.2017.09.001. Epub 2017 Sep 6.
3
Heparanase promotes myeloma stemness and in vivo tumorigenesis.肝素酶促进骨髓瘤干细胞特性和体内肿瘤发生。
Matrix Biol. 2020 Jun;88:53-68. doi: 10.1016/j.matbio.2019.11.004. Epub 2019 Dec 5.
4
Heparanase regulates secretion, composition, and function of tumor cell-derived exosomes.乙酰肝素酶调节肿瘤细胞来源的外泌体的分泌、组成和功能。
J Biol Chem. 2013 Apr 5;288(14):10093-10099. doi: 10.1074/jbc.C112.444562. Epub 2013 Feb 21.
5
Hypoxia Conditioned Mesenchymal Stem Cell-Derived Extracellular Vesicles Induce Increased Vascular Tube Formation .缺氧条件下间充质干细胞衍生的细胞外囊泡可诱导血管生成增加
Front Bioeng Biotechnol. 2019 Oct 23;7:292. doi: 10.3389/fbioe.2019.00292. eCollection 2019.
6
Extracellular Vesicles Derived from Hypoxic Colorectal Cancer Cells Confer Metastatic Phenotype to Non-metastatic Cancer Cells.源自缺氧结直肠癌细胞的细胞外囊泡赋予非转移性癌细胞转移表型。
Anticancer Res. 2018 Sep;38(9):5139-5147. doi: 10.21873/anticanres.12836.
7
M2 macrophage-derived extracellular vesicles promote gastric cancer progression via a microRNA-130b-3p/MLL3/GRHL2 signaling cascade.M2 巨噬细胞来源的细胞外囊泡通过 microRNA-130b-3p/MLL3/GRHL2 信号级联促进胃癌进展。
J Exp Clin Cancer Res. 2020 Jul 13;39(1):134. doi: 10.1186/s13046-020-01626-7.
8
Heparanase-enhanced shedding of syndecan-1 by myeloma cells promotes endothelial invasion and angiogenesis.肝素酶增强骨髓瘤细胞脱落连接蛋白-1 促进内皮细胞浸润和血管生成。
Blood. 2010 Mar 25;115(12):2449-57. doi: 10.1182/blood-2009-07-234757. Epub 2010 Jan 22.
9
Hypoxic glioma-derived extracellular vesicles harboring MicroRNA-10b-5p enhance M2 polarization of macrophages to promote the development of glioma.缺氧胶质瘤衍生的细胞外囊泡携带 microRNA-10b-5p 增强巨噬细胞 M2 极化,促进胶质瘤的发展。
CNS Neurosci Ther. 2022 Nov;28(11):1733-1747. doi: 10.1111/cns.13905. Epub 2022 Sep 2.
10
Cancer-associated fibroblasts promote stemness maintenance and gemcitabine resistance via HIF-1α/miR-21 axis under hypoxic conditions in pancreatic cancer.在胰腺癌缺氧条件下,肿瘤相关成纤维细胞通过 HIF-1α/miR-21 轴促进干性维持和吉西他滨耐药。
Mol Carcinog. 2024 Mar;63(3):524-537. doi: 10.1002/mc.23668. Epub 2024 Jan 10.

引用本文的文献

1
Heparanase-Neutralizing Monoclonal Antibody (mAb A54) Attenuates Tumor Growth and Metastasis.硫酸乙酰肝素酶中和单克隆抗体(单克隆抗体A54)可抑制肿瘤生长和转移。
Cells. 2025 Sep 4;14(17):1379. doi: 10.3390/cells14171379.
2
From Hypoxia to Bone: Reprogramming the Prostate Cancer Metastatic Cascade.从缺氧到骨:重编程前列腺癌转移级联反应
Int J Mol Sci. 2025 Aug 1;26(15):7452. doi: 10.3390/ijms26157452.
3
Effects and mechanisms of exosomes in microenvironment angiogenesis in breast cancer: An updated review.外泌体在乳腺癌微环境血管生成中的作用及机制:最新综述

本文引用的文献

1
Impact of hypoxia on the pathogenesis and therapy resistance in multiple myeloma.缺氧对多发性骨髓瘤发病机制和治疗耐药性的影响。
Cancer Sci. 2021 Oct;112(10):3995-4004. doi: 10.1111/cas.15087. Epub 2021 Aug 9.
2
Hypoxia and extracellular vesicles: A review on methods, vesicular cargo and functions.缺氧与细胞外囊泡:方法、囊泡内容物和功能综述
J Extracell Vesicles. 2020 Oct;10(1):e12002. doi: 10.1002/jev2.12002. Epub 2020 Nov 14.
3
Heparanase and the hallmarks of cancer.乙酰肝素酶与癌症的特征
Oncol Res. 2025 May 29;33(6):1323-1334. doi: 10.32604/or.2024.059113. eCollection 2025.
4
Proteoglycans of basement membranes: Crucial controllers of angiogenesis, neurogenesis, and autophagy.基底膜蛋白聚糖:血管生成、神经发生和自噬的关键调控因子。
Proteoglycan Res. 2024 Jul-Sep;2(3). doi: 10.1002/pgr2.22. Epub 2024 Jun 29.
5
Global impact of proteoglycan science on human diseases.蛋白聚糖科学对人类疾病的全球影响。
iScience. 2023 Oct 4;26(11):108095. doi: 10.1016/j.isci.2023.108095. eCollection 2023 Nov 17.
J Transl Med. 2020 Nov 30;18(1):453. doi: 10.1186/s12967-020-02624-1.
4
Tumor-derived exosomal miR-934 induces macrophage M2 polarization to promote liver metastasis of colorectal cancer.肿瘤来源的外泌体 miR-934 诱导巨噬细胞 M2 极化促进结直肠癌肝转移。
J Hematol Oncol. 2020 Nov 19;13(1):156. doi: 10.1186/s13045-020-00991-2.
5
Heparanase from triple‑negative breast cancer and platelets acts as an enhancer of metastasis.三阴性乳腺癌来源的肝素酶和血小板作为转移增强因子。
Int J Oncol. 2020 Oct;57(4):890-904. doi: 10.3892/ijo.2020.5115. Epub 2020 Aug 27.
6
Roneparstat: Development, Preclinical and Clinical Studies.罗奈帕他特:研发、临床前及临床研究。
Adv Exp Med Biol. 2020;1221:523-538. doi: 10.1007/978-3-030-34521-1_21.
7
Heparanase: A Dynamic Promoter of Myeloma Progression.肝素酶:多发性骨髓瘤进展的动态促进剂。
Adv Exp Med Biol. 2020;1221:331-349. doi: 10.1007/978-3-030-34521-1_12.
8
Forty Years of Basic and Translational Heparanase Research.四十年肝素酶基础与转化研究
Adv Exp Med Biol. 2020;1221:3-59. doi: 10.1007/978-3-030-34521-1_1.
9
Tumor-derived exosomes in the regulation of macrophage polarization.肿瘤来源的外泌体在调节巨噬细胞极化中的作用。
Inflamm Res. 2020 May;69(5):435-451. doi: 10.1007/s00011-020-01318-0. Epub 2020 Mar 11.
10
Bone marrow niches in haematological malignancies.血液恶性肿瘤中的骨髓龛。
Nat Rev Cancer. 2020 May;20(5):285-298. doi: 10.1038/s41568-020-0245-2. Epub 2020 Feb 28.