Suppr超能文献

通过多组学数据分析鉴定的结直肠黏液腺癌和未另行规定的腺癌的分子特征。

Molecular characterization of colorectal mucinous adenocarcinoma and adenocarcinoma, not otherwise specified, identified by multiomic data analysis.

作者信息

Xu Kailun, Zheng Shu, Li Baosheng, Shao Yingkuan, Yin Xiaoyang

机构信息

Department of Breast Surgery and Oncology (Key Laboratory of Cancer Prevention and Intervention, China National Ministry of Education, Key Laboratory of Molecular Biology in Medical Sciences, Zhejiang Province, China), Cancer Institute, The Second Affiliated Hospital, Zhejiang University School of Medicine, Zhejiang Provincial Clinical Research Center for Cancer, Cancer Center of Zhejiang University, Hangzhou, Zhejiang, China.

Department of Radiation Oncology, Shandong Cancer Hospital and Institute, Shandong First Medical University and Shandong Academy of Medical Sciences, Jinan, Shandong, China.

出版信息

Front Mol Biosci. 2023 Apr 5;10:1150362. doi: 10.3389/fmolb.2023.1150362. eCollection 2023.

Abstract

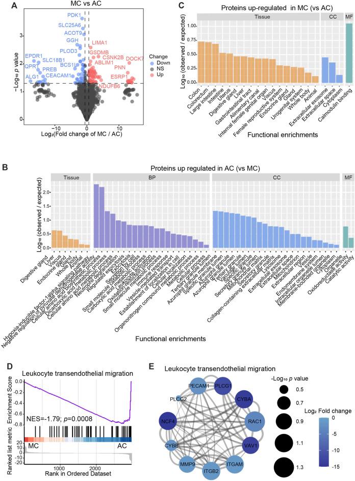
Adenocarcinoma not otherwise specified (AC) and mucinous adenocarcinoma (MC) have different biological behaviors and clinical features. We utilized our previous proteomic data and public transcriptome, single-cell transcriptome, and spatial transcriptome databases to profile the molecular atlas of the tumor microenvironments of MC, AC, and normal colon tissues. By exploring the general and specific molecular features of AC and MC, we found that AC was immune-active but exposed to a hypoxic microenvironment. MC cells could protect against DNA damage, and the microenvironment was unfavorable to leukocyte transendothelial migration. We identified several potential molecular and cellular targets of AC and MC for future research. We also highlighted that the major difference between AC and MC was not the variety of cell types and functions but possibly cell interactions. Stromal and epithelial cell interactions play important roles in both MC and AC, but different regulatory pathways were involved.

摘要

未另行指定的腺癌(AC)和黏液腺癌(MC)具有不同的生物学行为和临床特征。我们利用之前的蛋白质组学数据以及公开的转录组、单细胞转录组和空间转录组数据库,描绘了MC、AC和正常结肠组织肿瘤微环境的分子图谱。通过探索AC和MC的一般和特定分子特征,我们发现AC具有免疫活性,但处于缺氧微环境中。MC细胞可以抵御DNA损伤,其微环境不利于白细胞跨内皮迁移。我们确定了AC和MC未来研究的几个潜在分子和细胞靶点。我们还强调,AC和MC之间的主要差异不是细胞类型和功能的多样性,而可能是细胞间相互作用。基质细胞与上皮细胞的相互作用在MC和AC中都起着重要作用,但涉及不同的调控途径。

https://cdn.ncbi.nlm.nih.gov/pmc/blobs/cfdb/10114614/3d49a8c340b8/fmolb-10-1150362-g001.jpg

文献AI研究员

20分钟写一篇综述,助力文献阅读效率提升50倍。

立即体验

用中文搜PubMed

大模型驱动的PubMed中文搜索引擎

马上搜索

文档翻译

学术文献翻译模型,支持多种主流文档格式。

立即体验