Department of Pathology and Cell Biology, Columbia University Irving Medical Center, New York, New York.
School of Biosystems and Biomedical Sciences, College of Health Science, Korea University, Seoul, Korea.
Cancer Res. 2023 Jun 15;83(12):1968-1983. doi: 10.1158/0008-5472.CAN-22-2838.
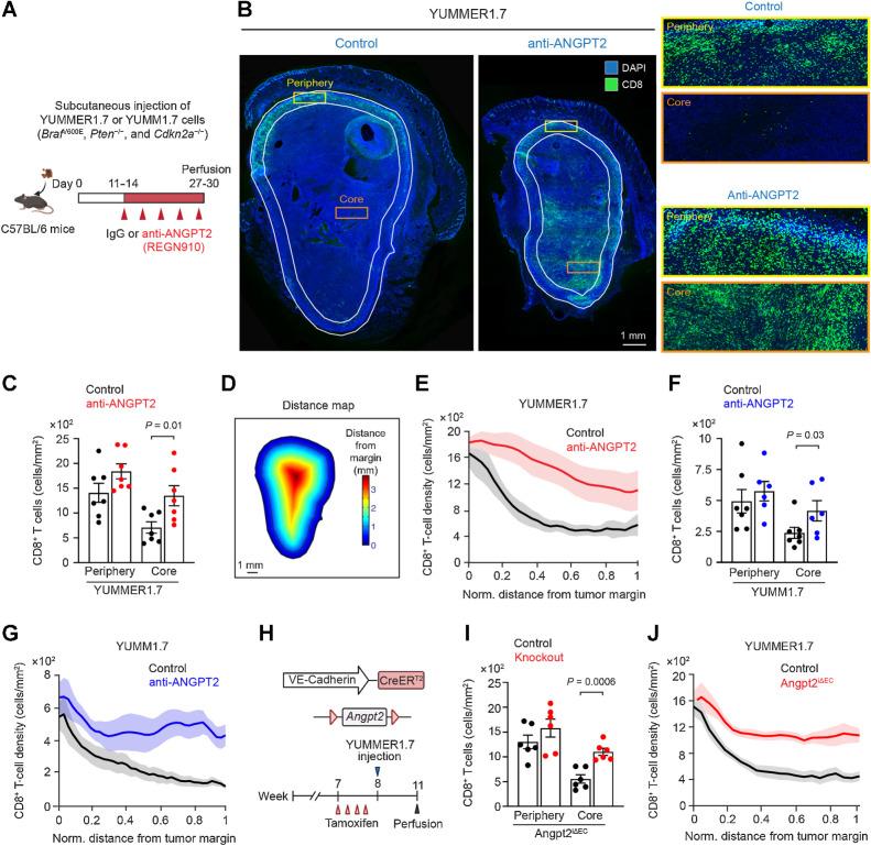
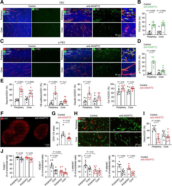
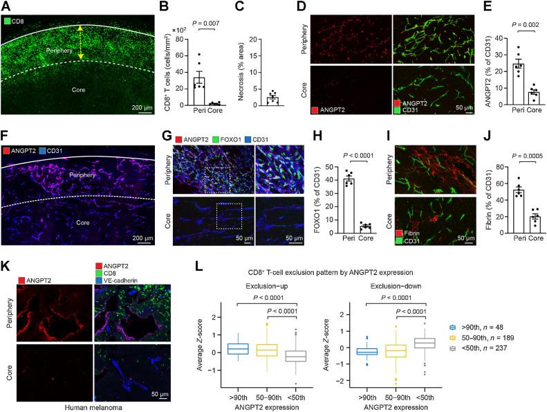
T-cell position in the tumor microenvironment determines the probability of target encounter and tumor killing. CD8+ T-cell exclusion from the tumor parenchyma is associated with poor response to immunotherapy, and yet the biology that underpins this distinct pattern remains unclear. Here we show that the vascular destabilizing factor angiopoietin-2 (ANGPT2) causes compromised vascular integrity in the tumor periphery, leading to impaired T-cell infiltration to the tumor core. The spatial regulation of ANGPT2 in whole tumor cross-sections was analyzed in conjunction with T-cell distribution, vascular integrity, and response to immunotherapy in syngeneic murine melanoma models. T-cell exclusion was associated with ANGPT2 upregulation and elevated vascular leakage at the periphery of human and murine melanomas. Both pharmacologic and genetic blockade of ANGPT2 promoted CD8+ T-cell infiltration into the tumor core, exerting antitumor effects. Importantly, the reversal of T-cell exclusion following ANGPT2 blockade not only enhanced response to anti-PD-1 immune checkpoint blockade therapy in immunogenic, therapy-responsive mouse melanomas, but it also rendered nonresponsive tumors susceptible to immunotherapy. Therapeutic response after ANGPT2 blockade, driven by improved CD8+ T-cell infiltration to the tumor core, coincided with spatial TIE2 signaling activation and increased vascular integrity at the tumor periphery where endothelial expression of adhesion molecules was reduced. These data highlight ANGPT2/TIE2 signaling as a key mediator of T-cell exclusion and a promising target to potentiate immune checkpoint blockade efficacy in melanoma.
ANGPT2 limits the efficacy of immunotherapy by inducing vascular destabilization at the tumor periphery to promote T-cell exclusion.
T 细胞在肿瘤微环境中的位置决定了其与靶标的相遇概率和肿瘤杀伤能力。CD8+T 细胞被排除在肿瘤实质之外与免疫治疗反应不佳有关,但支持这种独特模式的生物学机制尚不清楚。在这里,我们表明血管不稳定因子血管生成素-2(ANGPT2)导致肿瘤周边血管完整性受损,从而导致 T 细胞向肿瘤核心浸润受损。在同种异体鼠黑色素瘤模型中,结合 T 细胞分布、血管完整性和免疫治疗反应,分析了整个肿瘤横切片中 ANGPT2 的空间调节。T 细胞排除与 ANGPT2 上调和人黑色素瘤和鼠黑色素瘤周边血管渗漏增加有关。ANGPT2 的药理学和遗传学阻断均可促进 CD8+T 细胞向肿瘤核心浸润,发挥抗肿瘤作用。重要的是,ANGPT2 阻断后 T 细胞排除的逆转不仅增强了对免疫原性、治疗反应性鼠黑色素瘤的抗 PD-1 免疫检查点阻断治疗的反应,而且使非反应性肿瘤对免疫治疗敏感。ANGPT2 阻断后,由于 CD8+T 细胞向肿瘤核心浸润得到改善,从而导致了治疗反应,这与 TIE2 信号的空间激活以及肿瘤周边血管完整性的增加相一致,肿瘤周边内皮细胞黏附分子的表达减少。这些数据强调了 ANGPT2/TIE2 信号作为 T 细胞排除的关键介质,并为增强免疫检查点阻断在黑色素瘤中的疗效提供了有希望的靶点。
ANGPT2 通过在肿瘤周边诱导血管不稳定来促进 T 细胞排除,从而限制了免疫治疗的疗效。