Suppr超能文献

病原体诱导的休眠限制了 在液体中的胃肠道定植。

Pathogen-induced dormancy in liquid limits gastrointestinal colonization of .

机构信息

Department of BioSciences, Rice University, Houston, TX, USA.

出版信息

Virulence. 2023 Dec;14(1):2204004. doi: 10.1080/21505594.2023.2204004.

Abstract

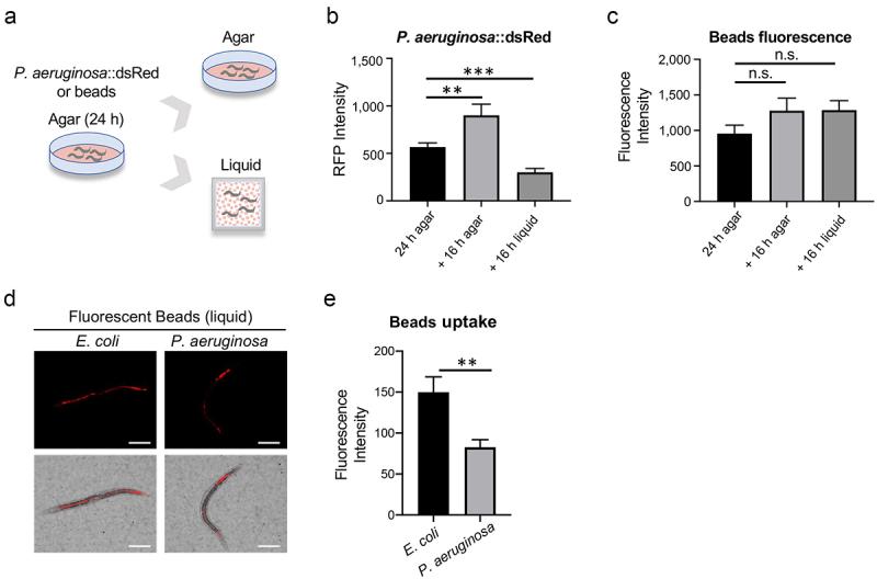
Colonization is generally considered a prerequisite for infection, but this event is context-dependent, as evidenced by the differing ability of the human pathogen to efficiently colonize on agar but not in liquid . In this study, we examined the impact of the environment, pathogen, host, and their interactions on host colonization. We found that the transition to a liquid environment reduces food uptake by about two-fold. Also expression of specific adhesins was significantly altered in liquid-based assays for , suggesting that it may be one factor driving diminished colonization. Unexpectedly, host immune pathways did not appear to play a significant role in decreased colonization in liquid. Although knocking down key immune pathways (e.g. or ), either alone or in combination, significantly reduced survival, the changes in colonization were very small. In spite of the limited bacterial accumulation in the liquid setting, pathogenic colonization was still required for the virulence of . In addition, we found that a pathogen-induced dormancy was displayed by in liquid medium after pathogen exposure, resulting in cessation of pharyngeal pumping and a decrease in bacterial intake. We conclude that poor colonization in liquid is likely due to a combination of environmental factors and host-pathogen interactions. These results provide new insights into mechanisms for colonization in different models, enabling pathogenesis models to be fine-tuned to more accurately represent the conditions seen in human infections so that new tools for curbing bacterial and fungal infections can be developed.

摘要

定植通常被认为是感染的前提条件,但这一事件取决于具体情况,人类病原体 能够在琼脂上高效定植,但在液体中却不能,这一事实就证明了这一点。在本研究中,我们研究了环境、病原体、宿主及其相互作用对宿主定植的影响。我们发现,从固体环境向液体环境的转变会使食物摄取减少约两倍。另外,在液体基础检测中,特定黏附素的表达也发生了显著改变,这表明这可能是导致定植减少的一个因素。出乎意料的是,宿主免疫途径在液体中定植减少中似乎没有发挥重要作用。尽管敲低关键免疫途径(如 或 ),无论是单独还是组合,都显著降低了存活,但定植的变化非常小。尽管在液体环境中细菌积累有限,但 的致病性定植仍然是其毒力所必需的。此外,我们发现,在病原体暴露后, 在液体培养基中表现出病原体诱导的休眠,导致咽泵停止和细菌摄取减少。我们得出结论,液体中定植不良可能是由于环境因素和宿主-病原体相互作用的综合作用所致。这些结果为不同模型中的定植机制提供了新的见解,使发病机制模型能够更好地适应更准确地代表人类感染中所见条件,从而开发出抑制细菌和真菌感染的新工具。

https://cdn.ncbi.nlm.nih.gov/pmc/blobs/a6d0/10132241/54cada8aaba2/KVIR_A_2204004_F0001_OC.jpg

文献检索

告别复杂PubMed语法,用中文像聊天一样搜索,搜遍4000万医学文献。AI智能推荐,让科研检索更轻松。

立即免费搜索

文件翻译

保留排版,准确专业,支持PDF/Word/PPT等文件格式,支持 12+语言互译。

免费翻译文档

深度研究

AI帮你快速写综述,25分钟生成高质量综述,智能提取关键信息,辅助科研写作。

立即免费体验