• 文献检索
  • 文档翻译
  • 深度研究
  • 学术资讯
  • Suppr Zotero 插件Zotero 插件
  • 邀请有礼
  • 套餐&价格
  • 历史记录
应用&插件
Suppr Zotero 插件Zotero 插件浏览器插件Mac 客户端Windows 客户端微信小程序
定价
高级版会员购买积分包购买API积分包
服务
文献检索文档翻译深度研究API 文档MCP 服务
关于我们
关于 Suppr公司介绍联系我们用户协议隐私条款
关注我们

Suppr 超能文献

核心技术专利:CN118964589B侵权必究
粤ICP备2023148730 号-1Suppr @ 2026

文献检索

告别复杂PubMed语法,用中文像聊天一样搜索,搜遍4000万医学文献。AI智能推荐,让科研检索更轻松。

立即免费搜索

文件翻译

保留排版,准确专业,支持PDF/Word/PPT等文件格式,支持 12+语言互译。

免费翻译文档

深度研究

AI帮你快速写综述,25分钟生成高质量综述,智能提取关键信息,辅助科研写作。

立即免费体验

精氨酸诱导的胰腺炎加重受钠钙交换体 1 抑制的影响。

L-arginine-induced pancreatitis aggravated by inhibiting Na/Ca exchanger 1.

机构信息

Laboratory of Prophylactic Pharmacology, Osaka Metropolitan University Graduate School of Veterinary Science, Osaka, Japan.

Laboratory of Veterinary Pathology, Osaka Metropolitan University Graduate School of Veterinary Science, Osaka, Japan.

出版信息

J Vet Med Sci. 2023 Jun 13;85(6):657-666. doi: 10.1292/jvms.22-0569. Epub 2023 May 23.

DOI:10.1292/jvms.22-0569
PMID:37100607
原文链接:https://pmc.ncbi.nlm.nih.gov/articles/PMC10315542/
Abstract

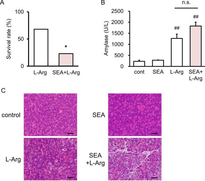
Na/Ca exchangers (NCX) are an exchange transporter of Na and Ca ions on the plasma membrane. There are three types of NCX: NCX1, NCX2, and NCX3. We have been working for many years to understand the role of NCX1 and NCX2 in gastrointestinal motility. In this study, we focused on the pancreas, an organ closely related to the gastrointestinal tract, and used a mouse model of acute pancreatitis to investigate a possible role for NCX1 in the pathogenesis of pancreatitis. We characterized a model of acute pancreatitis induced by excessive doses of L-arginine. We administered the NCX1 inhibitor SEA0400 (1 mg/kg) 1 hr prior to L-arginine-induced pancreatitis and evaluated pathological changes. Mice treated with NCX1 inhibitors show exacerbation of the disease with decreased survival and increased amylase activity in response to L-arginine-induced experimental acute pancreatitis, and this exacerbation correlates with increased autophagy mediated by LC3B and p62. These results suggest that NCX1 has a role in regulating pancreatic inflammation and acinar cell homeostasis.

摘要

钠/钙交换器(NCX)是一种位于质膜上的 Na 和 Ca 离子交换转运体。NCX 有三种类型:NCX1、NCX2 和 NCX3。多年来,我们一直在努力研究 NCX1 和 NCX2 在胃肠道动力中的作用。在这项研究中,我们专注于胰腺这一与胃肠道密切相关的器官,并使用急性胰腺炎小鼠模型来研究 NCX1 在胰腺炎发病机制中的可能作用。我们对过量 L-精氨酸诱导的急性胰腺炎模型进行了特征描述。我们在 L-精氨酸诱导的胰腺炎发生前 1 小时给予 NCX1 抑制剂 SEA0400(1mg/kg),并评估了病理变化。用 NCX1 抑制剂处理的小鼠表现出疾病加重,其对 L-精氨酸诱导的实验性急性胰腺炎的反应中,存活率降低,淀粉酶活性增加,这种加重与 LC3B 和 p62 介导的自噬增加相关。这些结果表明,NCX1 在调节胰腺炎症和腺泡细胞内稳态方面发挥作用。

https://cdn.ncbi.nlm.nih.gov/pmc/blobs/6513/10315542/afceb7370969/jvms-85-657-g007.jpg
https://cdn.ncbi.nlm.nih.gov/pmc/blobs/6513/10315542/67f3e23f9684/jvms-85-657-g001.jpg
https://cdn.ncbi.nlm.nih.gov/pmc/blobs/6513/10315542/065a9ffdce4f/jvms-85-657-g002.jpg
https://cdn.ncbi.nlm.nih.gov/pmc/blobs/6513/10315542/12251a5984d1/jvms-85-657-g003.jpg
https://cdn.ncbi.nlm.nih.gov/pmc/blobs/6513/10315542/2178b019d465/jvms-85-657-g004.jpg
https://cdn.ncbi.nlm.nih.gov/pmc/blobs/6513/10315542/5caca13a8211/jvms-85-657-g005.jpg
https://cdn.ncbi.nlm.nih.gov/pmc/blobs/6513/10315542/a0ce1c1b44f8/jvms-85-657-g006.jpg
https://cdn.ncbi.nlm.nih.gov/pmc/blobs/6513/10315542/afceb7370969/jvms-85-657-g007.jpg
https://cdn.ncbi.nlm.nih.gov/pmc/blobs/6513/10315542/67f3e23f9684/jvms-85-657-g001.jpg
https://cdn.ncbi.nlm.nih.gov/pmc/blobs/6513/10315542/065a9ffdce4f/jvms-85-657-g002.jpg
https://cdn.ncbi.nlm.nih.gov/pmc/blobs/6513/10315542/12251a5984d1/jvms-85-657-g003.jpg
https://cdn.ncbi.nlm.nih.gov/pmc/blobs/6513/10315542/2178b019d465/jvms-85-657-g004.jpg
https://cdn.ncbi.nlm.nih.gov/pmc/blobs/6513/10315542/5caca13a8211/jvms-85-657-g005.jpg
https://cdn.ncbi.nlm.nih.gov/pmc/blobs/6513/10315542/a0ce1c1b44f8/jvms-85-657-g006.jpg
https://cdn.ncbi.nlm.nih.gov/pmc/blobs/6513/10315542/afceb7370969/jvms-85-657-g007.jpg

相似文献

1
L-arginine-induced pancreatitis aggravated by inhibiting Na/Ca exchanger 1.精氨酸诱导的胰腺炎加重受钠钙交换体 1 抑制的影响。
J Vet Med Sci. 2023 Jun 13;85(6):657-666. doi: 10.1292/jvms.22-0569. Epub 2023 May 23.
2
Three Na+/Ca2+ exchanger (NCX) variants are expressed in mouse osteoclasts and mediate calcium transport during bone resorption.三种钠钙交换体(NCX)变体在小鼠破骨细胞中表达,并在骨吸收过程中介导钙转运。
Endocrinology. 2007 May;148(5):2116-25. doi: 10.1210/en.2006-1321. Epub 2007 Feb 22.
3
Roles of Na(+)/Ca(2+) exchanger isoforms NCX1 and NCX2 in motility in mouse ileum.钠/钙交换体亚型NCX1和NCX2在小鼠回肠运动中的作用
Naunyn Schmiedebergs Arch Pharmacol. 2016 Oct;389(10):1081-90. doi: 10.1007/s00210-016-1271-1. Epub 2016 Jul 14.
4
Molecular determinants of Na+/Ca2+ exchange (NCX1) inhibition by SEA0400.SEA0400对钠/钙交换体(NCX1)抑制作用的分子决定因素
J Biol Chem. 2004 Feb 27;279(9):7544-53. doi: 10.1074/jbc.M310491200. Epub 2003 Dec 5.
5
Na/Ca exchanger contributes to stool transport in mice with experimental diarrhea.钠/钙交换蛋白在实验性腹泻小鼠的粪便转运中发挥作用。
J Vet Med Sci. 2017 Feb 28;79(2):403-411. doi: 10.1292/jvms.16-0475. Epub 2016 Dec 8.
6
Preferential involvement of Na⁺/Ca²⁺ exchanger type-1 in the brain damage caused by transient focal cerebral ischemia in mice.瞬时局灶性脑缺血引起的小鼠脑损伤中钠钙交换体 1 型的优先参与。
Biochem Biophys Res Commun. 2012 Dec 14;429(3-4):186-90. doi: 10.1016/j.bbrc.2012.10.114. Epub 2012 Nov 5.
7
Reduced expression of Na/Ca exchangers is associated with cognitive deficits seen in Alzheimer's disease model mice.Na/Ca 交换体表达减少与阿尔茨海默病模型小鼠认知缺陷有关。
Neuropharmacology. 2018 Mar 15;131:291-303. doi: 10.1016/j.neuropharm.2017.12.037. Epub 2017 Dec 22.
8
Na(+) /Ca(2+) exchanger-heterozygote knockout mice display increased relaxation in gastric fundus and accelerated gastric transit in vivo.钠/钙交换体杂合子敲除小鼠在体内表现出胃底舒张增强和胃排空加速。
Neurogastroenterol Motil. 2016 Jun;28(6):827-36. doi: 10.1111/nmo.12779. Epub 2016 Jan 19.
9
Molecular and functional characterization of the human platelet Na(+) /Ca(2+) exchangers.人血小板 Na(+) /Ca(2+) 交换体的分子和功能特征。
Br J Pharmacol. 2012 Feb;165(4):922-36. doi: 10.1111/j.1476-5381.2011.01600.x.
10
Nuclear Factor-κB Increases Intracellular Calcium by Upregulation of Na+-Ca2+ Exchanger 1 in Cerulein-Induced Acute Pancreatitis.核因子-κB 通过上调细胞内钙交换蛋白 1 增加细胞内钙在胆酸钠诱导的急性胰腺炎中的作用。
Pancreas. 2020 Jan;49(1):111-119. doi: 10.1097/MPA.0000000000001465.

引用本文的文献

1
The role of autophagy in pancreatic diseases.自噬在胰腺疾病中的作用。
Front Pharmacol. 2024 Sep 30;15:1444657. doi: 10.3389/fphar.2024.1444657. eCollection 2024.
2
High dietary Mucuna pruriens utilis seed meal compromises growth performance, carcass traits, haemato-biochemistry, and meat quality of broilers.食用大量的黎豆种子饲料会影响肉鸡的生长性能、胴体特性、血液生物化学和肉质。
Trop Anim Health Prod. 2024 Oct 1;56(8):310. doi: 10.1007/s11250-024-04120-w.
3
Functional role of IL-19 in a mouse model of L-arginine-induced pancreatitis and related lung injury.

本文引用的文献

1
IL-19 Contributes to the Development of Nonalcoholic Steatohepatitis by Altering Lipid Metabolism.IL-19 通过改变脂质代谢促进非酒精性脂肪性肝炎的发生。
Cells. 2021 Dec 13;10(12):3513. doi: 10.3390/cells10123513.
2
Low and high pancreatic amylase is associated with pancreatic cancer and chronic pancreatitis.低和高的胰腺淀粉酶与胰腺癌和慢性胰腺炎有关。
Eur J Epidemiol. 2021 Sep;36(9):975-984. doi: 10.1007/s10654-021-00801-0. Epub 2021 Sep 5.
3
Animal models to study the role of pulmonary intravascular macrophages in spontaneous and induced acute pancreatitis.
IL-19 在精氨酸诱导的胰腺炎及其相关肺损伤小鼠模型中的功能作用。
Exp Anim. 2024 May 3;73(2):175-185. doi: 10.1538/expanim.23-0094. Epub 2023 Dec 6.
研究肺血管内巨噬细胞在自发性和诱导性急性胰腺炎中的作用的动物模型。
Cell Tissue Res. 2020 May;380(2):207-222. doi: 10.1007/s00441-020-03211-y. Epub 2020 Apr 22.
4
Ca(2+) Ion and Autophagy.钙离子与自噬。
Adv Exp Med Biol. 2019;1206:151-166. doi: 10.1007/978-981-15-0602-4_7.
5
Macrophages-derived p38α promotes the experimental severe acute pancreatitis by regulating inflammation and autophagy.巨噬细胞衍生的 p38α 通过调节炎症和自噬促进实验性重症急性胰腺炎。
Int Immunopharmacol. 2019 Dec;77:105940. doi: 10.1016/j.intimp.2019.105940. Epub 2019 Oct 23.
6
New insights into acute pancreatitis.急性胰腺炎的新见解。
Nat Rev Gastroenterol Hepatol. 2019 Aug;16(8):479-496. doi: 10.1038/s41575-019-0158-2.
7
GREIN: An Interactive Web Platform for Re-analyzing GEO RNA-seq Data.GREIN:一个用于重新分析 GEO RNA-seq 数据的交互式网络平台。
Sci Rep. 2019 May 20;9(1):7580. doi: 10.1038/s41598-019-43935-8.
8
Loss of Sirt2 increases and prolongs a caerulein-induced pancreatitis permissive phenotype and induces spontaneous oncogenic Kras mutations in mice.Sirt2 的缺失会增加并延长雨蛙肽诱导的胰腺炎易感性表型,并在小鼠中诱导自发的致癌 Kras 突变。
Sci Rep. 2018 Nov 7;8(1):16501. doi: 10.1038/s41598-018-34792-y.
9
Transcriptional regulation by NR5A2 links differentiation and inflammation in the pancreas.NR5A2 通过转录调控将胰腺的分化与炎症联系起来。
Nature. 2018 Feb 22;554(7693):533-537. doi: 10.1038/nature25751. Epub 2018 Feb 14.
10
Mitochondrial Dysfunction, Through Impaired Autophagy, Leads to Endoplasmic Reticulum Stress, Deregulated Lipid Metabolism, and Pancreatitis in Animal Models.线粒体功能障碍通过受损的自噬导致内质网应激、脂质代谢失调和动物模型中的胰腺炎。
Gastroenterology. 2018 Feb;154(3):689-703. doi: 10.1053/j.gastro.2017.10.012. Epub 2017 Oct 23.