Suppr超能文献

利用纳米图案衍生的多细胞球体和光交联明胶/透明质酸水凝胶构建细胞微环境

Engineering Cell Microenvironment Using Nanopattern-Derived Multicellular Spheroids and Photo-Crosslinked Gelatin/Hyaluronan Hydrogels.

作者信息

Zhang Zhen, Liu Yi, Tao Xuelian, Du Ping, Enkhbat Myagmartsend, Lim Khoon S, Wang Huaiyu, Wang Peng-Yuan

机构信息

Shenzhen Key Laboratory of Biomimetic Materials and Cellular Immunomodulation, Shenzhen Institute of Advanced Technology, Chinese Academy of Sciences, Shenzhen 518055, China.

University of Chinese Academy of Sciences, Beijing 100049, China.

出版信息

Polymers (Basel). 2023 Apr 18;15(8):1925. doi: 10.3390/polym15081925.

Abstract

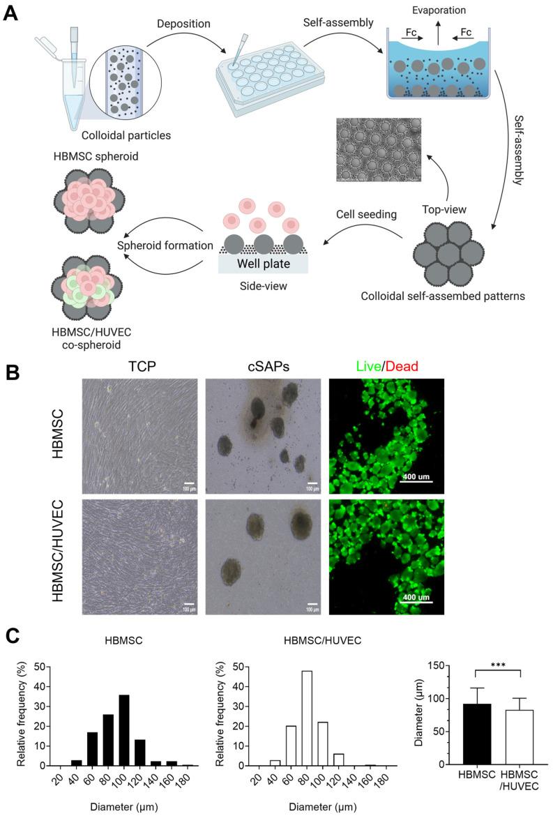
Cell cultures of dispersed cells within hydrogels depict the interaction of the cell-extracellular matrix (ECM) in 3D, while the coculture of different cells within spheroids combines both the effects of cell-cell and cell-ECM interactions. In this study, the cell co-spheroids of human bone mesenchymal stem cells/human umbilical vein endothelial cells (HBMSC/HUVECs) are prepared with the assistance of a nanopattern, named colloidal self-assembled patterns (cSAPs), which is superior to low-adhesion surfaces. A phenol-modified gelatin/hyaluronan (Gel-Ph/HA-Ph) hydrogel is used to encapsulate the multicellular spheroids and the constructs are photo-crosslinked using blue light. The results show that Gel-Ph/HA-Ph hydrogels with a 5%-to-0.3% ratio have the best properties. Cells in HBMSC/HUVEC co-spheroids are more favorable for osteogenic differentiation (Runx2, ALP, Col1a1 and OPN) and vascular network formation (CD31+ cells) compared to HBMSC spheroids. In a subcutaneous nude mouse model, the HBMSC/HUVEC co-spheroids showed better performance than HBMSC spheroids in angiogenesis and the development of blood vessels. Overall, this study paves a new way for using nanopatterns, cell coculturing and hydrogel technology for the generation and application of multicellular spheroids.

摘要

水凝胶中分散细胞的细胞培养描绘了细胞与细胞外基质(ECM)在三维空间中的相互作用,而球体中不同细胞的共培养则结合了细胞 - 细胞和细胞 - ECM相互作用的影响。在本研究中,借助一种名为胶体自组装图案(cSAPs)的纳米图案制备了人骨间充质干细胞/人脐静脉内皮细胞(HBMSC/HUVECs)的细胞共球体,该图案优于低粘附表面。使用苯酚改性的明胶/透明质酸(Gel-Ph/HA-Ph)水凝胶包裹多细胞球体,并使用蓝光对构建体进行光交联。结果表明,比例为5%至0.3%的Gel-Ph/HA-Ph水凝胶具有最佳性能。与HBMSC球体相比,HBMSC/HUVEC共球体中的细胞更有利于成骨分化(Runx2、ALP、Col1a1和OPN)和血管网络形成(CD31+细胞)。在皮下裸鼠模型中,HBMSC/HUVEC共球体在血管生成和血管发育方面表现优于HBMSC球体。总体而言,本研究为利用纳米图案、细胞共培养和水凝胶技术生成和应用多细胞球体开辟了一条新途径。

https://cdn.ncbi.nlm.nih.gov/pmc/blobs/d631/10144125/890fa59b2f43/polymers-15-01925-sch001.jpg

文献检索

告别复杂PubMed语法,用中文像聊天一样搜索,搜遍4000万医学文献。AI智能推荐,让科研检索更轻松。

立即免费搜索

文件翻译

保留排版,准确专业,支持PDF/Word/PPT等文件格式,支持 12+语言互译。

免费翻译文档

深度研究

AI帮你快速写综述,25分钟生成高质量综述,智能提取关键信息,辅助科研写作。

立即免费体验