Institute for Anesthesiological Pathophysiology and Process Engineering, Ulm University, Ulm, Germany.
Department of Anesthesiology and Intensive Care Medicine, University Hospital Ulm, Ulm, Germany.
Front Immunol. 2023 Apr 11;14:1123196. doi: 10.3389/fimmu.2023.1123196. eCollection 2023.
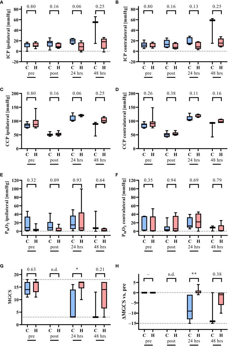
Severe physical injuries and associated traumatic brain injury and/or hemorrhagic shock (HS) remain leading causes of death worldwide, aggravated by accompanying extensive inflammation. Retrospective clinical data indicated an association between mild hyperoxemia and improved survival and outcome. However, corresponding prospective clinical data, including long-term resuscutation, are scarce. Therefore, the present study explored the effect of mild hyperoxemia for 24 hours in a prospective randomized controlled trial in a long-term resuscitated model of combined acute subdural hematoma (ASDH) and HS. ASDH was induced by injecting 0.1 ml × kg autologous blood into the subdural space and HS was triggered by passive removal of blood. After 2 hours, the animals received full resuscitation, including retransfusion of the shed blood and vasopressor support. During the first 24 hours, the animals underwent targeted hyperoxemia (PO = 200 - 250 mmHg) or normoxemia (PO = 80 - 120 mmHg) with a total observation period of 55 hours after the initiation of ASDH and HS. Survival, cardiocirculatory stability, and demand for vasopressor support were comparable between both groups. Likewise, humoral markers of brain injury and systemic inflammation were similar. Multimodal brain monitoring, including microdialysis and partial pressure of O in brain tissue, did not show significant differences either, despite a significantly better outcome regarding the modified Glasgow Coma Scale 24 hours after shock that favors hyperoxemia. In summary, the present study reports no deleterious and few beneficial effects of mild targeted hyperoxemia in a clinically relevant model of ASDH and HS with long-term resuscitation in otherwise healthy pigs. Further beneficial effects on neurological function were probably missed due to the high mortality in both experimental groups. The present study remains exploratory due to the unavailability of an a priori power calculation resulting from the lack of necessary data.
严重的身体损伤以及相关的创伤性脑损伤和/或出血性休克 (HS) 仍然是全球范围内导致死亡的主要原因,而广泛的炎症则加剧了这一情况。回顾性临床数据表明,轻度高氧血症与改善的生存率和预后之间存在关联。然而,相应的前瞻性临床数据,包括长期复苏,却十分匮乏。因此,本研究在急性硬膜下血肿 (ASDH) 和 HS 联合的长期复苏模型中,进行了一项前瞻性随机对照试验,以探讨轻度高氧血症持续 24 小时的效果。ASDH 通过向硬脑膜下腔注射 0.1ml×kg 自体血来诱导,HS 通过被动移除血液来触发。2 小时后,动物接受了充分的复苏,包括输回失血和血管加压素支持。在最初的 24 小时内,动物接受了目标性高氧血症 (PO=200-250mmHg) 或正常氧血症 (PO=80-120mmHg),总观察时间为 ASDH 和 HS 发作后 55 小时。两组动物的存活率、心脏循环稳定性和血管加压素支持需求相当。同样,脑损伤和全身炎症的体液标志物也相似。尽管在休克后 24 小时,改良格拉斯哥昏迷量表的结果更倾向于高氧血症,但包括微透析和脑组织中 O 分压在内的多模态脑监测也没有显示出显著差异。总的来说,本研究在 otherwise healthy pigs 中,在具有长期复苏的 ASDH 和 HS 的临床相关模型中,没有发现轻度靶向高氧血症的有害作用,也几乎没有发现有益作用。由于在两个实验组中死亡率都很高,可能错过了对神经功能的进一步有益影响。由于缺乏必要的数据,本研究无法进行预先计算,因此结果仍然具有探索性。