Suppr超能文献

ZFP750 通过调节脂质代谢影响皮肤屏障。

ZFP750 affects the cutaneous barrier through regulating lipid metabolism.

机构信息

Department of Experimental Medicine, TOR, University of Rome "Tor Vergata", 00133 Rome, Italy.

Department of Oncohematology, Bambino Gesù Children's Hospital, 00146 Rome, Italy.

出版信息

Sci Adv. 2023 Apr 28;9(17):eadg5423. doi: 10.1126/sciadv.adg5423.

Abstract

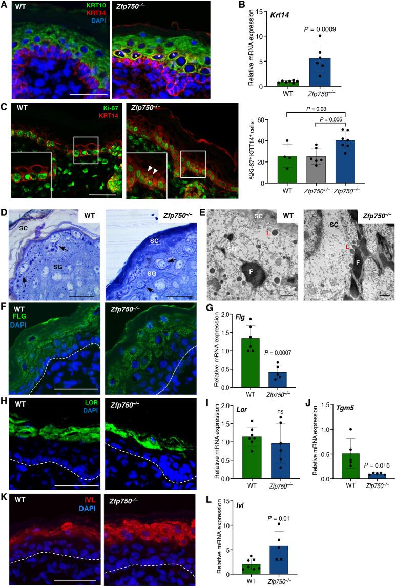
An essential function of the epidermis is to provide a physical barrier that prevents the loss of water. Essential mediators of this barrier function include ceramides, cholesterol, and very long chain fatty acids, and their alteration causes human pathologies, including psoriasis and atopic dermatitis. A frameshift mutation in the human gene, which encodes a zinc finger transcription factor, has been shown to cause a seborrhea-like dermatitis. Here, we show that genetic deletion of the mouse homolog ZFP750 results in loss of epidermal barrier function, which is associated with a substantial reduction of ceramides, nonpolar lipids. The alteration of epidermal lipid homeostasis is directly linked to the transcriptional activity of ZFP750. ZFP750 directly and/or indirectly regulates the expression of crucial enzymes primarily involved in the biosynthesis of ceramides. Overall, our study identifies the transcription factor ZFP750 as a master regulator epidermal homeostasis through lipid biosynthesis and thus contributing to our understanding of the pathogenesis of several human skin diseases.

摘要

表皮的一个基本功能是提供一个物理屏障,防止水分流失。这种屏障功能的基本介质包括神经酰胺、胆固醇和非常长链脂肪酸,它们的改变会导致人体病理,包括银屑病和特应性皮炎。人类基因中的一个移码突变,该基因编码一个锌指转录因子,已被证明会导致脂溢性皮炎样皮炎。在这里,我们表明,小鼠同源物 ZFP750 的基因缺失会导致表皮屏障功能丧失,这与神经酰胺的大量减少有关,非极性脂质。表皮脂质动态平衡的改变与 ZFP750 的转录活性直接相关。ZFP750 直接和/或间接调节主要参与神经酰胺生物合成的关键酶的表达。总的来说,我们的研究表明,转录因子 ZFP750 是通过脂质生物合成来调节表皮动态平衡的主要调节因子,从而有助于我们理解几种人类皮肤疾病的发病机制。

https://cdn.ncbi.nlm.nih.gov/pmc/blobs/0fec/10146900/1cb3059378d9/sciadv.adg5423-f1.jpg

文献AI研究员

20分钟写一篇综述,助力文献阅读效率提升50倍。

立即体验

用中文搜PubMed

大模型驱动的PubMed中文搜索引擎

马上搜索

文档翻译

学术文献翻译模型,支持多种主流文档格式。

立即体验