Suppr超能文献

通过全面的单细胞RNA测序分析,研究全身麻醉剂对人前额叶皮层细胞的作用特征。

General anesthetic action profile on the human prefrontal cortex cells through comprehensive single-cell RNA-seq analysis.

作者信息

Chang Enqiang, Wang Yangyang, Zhu Ruilou, Wu Lingzhi, Yang Yitian, Zeng Shuang, Li Ningtao, Ruan Xiaoguo, Sun Mingyang, Zhang Wei, Zhou Jun, Miao Mengrong, Zhi Hui, Zhao Hailin, Chen Qian, Sun Qizhe, Chang Emer, Chang Albert, Zhang Tingting, He Xinfang, Liu Kan, Ma Songhua, Zhu Weizhong, Zhang Youming, Magnani Luca, Ma Daqing, Zhang Jiaqiang

机构信息

Department of Anaesthesiology and Perioperative Medicine, Center for Clinical Single Cell Biomedicine, Henan Provincial People's Hospital, People's Hospital of Zhengzhou University, Zhengzhou, Henan, China.

Division of Anesthetics, Pain Medicine and Intensive Care, Department of Surgery and Cancer, Faculty of Medicine, Imperial College London, Chelsea and Westminster Hospital, UK.

出版信息

iScience. 2023 Mar 31;26(4):106534. doi: 10.1016/j.isci.2023.106534. eCollection 2023 Apr 21.

Abstract

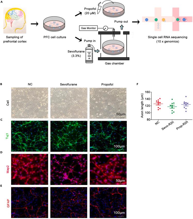
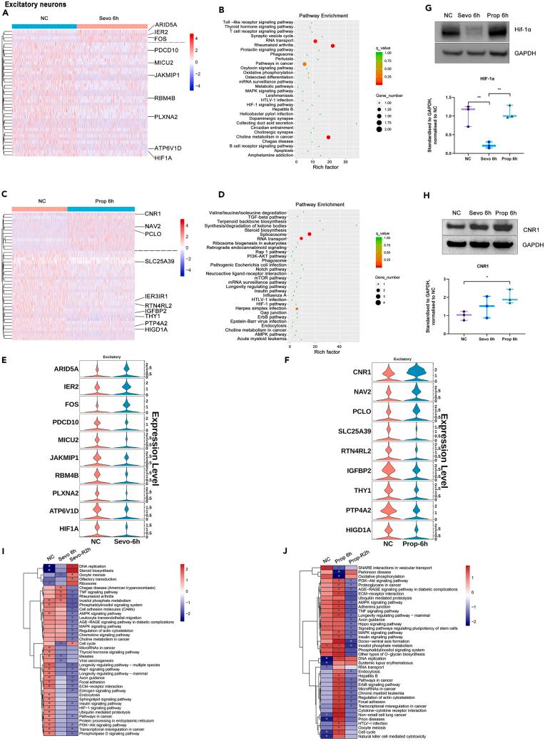
The cellular and molecular actions of general anesthetics to induce anesthesia state and also cellular signaling changes for subsequent potential "long term" effects remain largely elusive. General anesthetics were reported to act on voltage-gated ion channels and ligand-gated ion channels. Here we used single-cell RNA-sequencing complemented with whole-cell patch clamp and calcium transient techniques to examine the gene transcriptome and ion channels profiling of sevoflurane and propofol, both commonly used clinically, on the human fetal prefrontal cortex (PFC) mixed cell cultures. Both propofol and sevoflurane at clinically relevant dose/concentration promoted "microgliosis" but only sevoflurane decreased microglia transcriptional similarity. Propofol and sevoflurane each extensively but transiently (<2 h) altered transcriptome profiling across microglia, excitatory neurons, interneurons, astrocytes and oligodendrocyte progenitor cells. Utilizing scRNA-seq as a robust and high-through put tool, our work may provide a comprehensive blueprint for future mechanistic studies of general anesthetics in clinically relevant settings.

摘要

全身麻醉药诱导麻醉状态的细胞和分子作用,以及随后潜在“长期”效应的细胞信号变化,在很大程度上仍然难以捉摸。据报道,全身麻醉药作用于电压门控离子通道和配体门控离子通道。在此,我们使用单细胞RNA测序,并辅以全细胞膜片钳和钙瞬变技术,来检测临床上常用的七氟醚和丙泊酚对人胎儿前额叶皮质(PFC)混合细胞培养物的基因转录组和离子通道谱。丙泊酚和七氟醚在临床相关剂量/浓度下均促进了“小胶质细胞增生”,但只有七氟醚降低了小胶质细胞的转录相似性。丙泊酚和七氟醚各自广泛但短暂地(<2小时)改变了小胶质细胞、兴奋性神经元、中间神经元、星形胶质细胞和少突胶质细胞前体细胞的转录组谱。利用单细胞RNA测序作为一种强大且高通量的工具,我们的工作可能为未来在临床相关环境中进行全身麻醉药的机制研究提供一个全面的蓝图。

https://cdn.ncbi.nlm.nih.gov/pmc/blobs/9732/10130912/9af63a75cf9f/fx1.jpg

文献检索

告别复杂PubMed语法,用中文像聊天一样搜索,搜遍4000万医学文献。AI智能推荐,让科研检索更轻松。

立即免费搜索

文件翻译

保留排版,准确专业,支持PDF/Word/PPT等文件格式,支持 12+语言互译。

免费翻译文档

深度研究

AI帮你快速写综述,25分钟生成高质量综述,智能提取关键信息,辅助科研写作。

立即免费体验