Suppr超能文献

用于诊断和分子分类诱导性骨髓炎的铁死亡相关生物标志物的鉴定。

Identification of Ferroptosis-Related Biomarkers for Diagnosis and Molecular Classification of -Induced Osteomyelitis.

作者信息

Shi Xiangwen, Tang Linmeng, Ni Haonan, Li Mingjun, Wu Yipeng, Xu Yongqing

机构信息

Kunming Medical University, Kunming, People's Republic of China.

Laboratory of Yunnan Traumatology and Orthopedics Clinical Medical Center, Yunnan Orthopedics and Sports Rehabilitation Clinical Medical Research Center, Department of Orthopedic Surgery, 920th Hospital of Joint Logistics Support Force of PLA, Kunming, People's Republic of China.

出版信息

J Inflamm Res. 2023 Apr 26;16:1805-1823. doi: 10.2147/JIR.S406562. eCollection 2023.

Abstract

OBJECTIVE

(SA)-induced osteomyelitis (OM) is one of the most common refractory diseases in orthopedics. Early diagnosis is beneficial to improve the prognosis of patients. Ferroptosis plays a key role in inflammation and immune response, while the mechanism of ferroptosis-related genes (FRGs) in SA-induced OM is still unclear. The purpose of this study was to determine the role of ferroptosis-related genes in the diagnosis, molecular classification and immune infiltration of SA-induced OM by bioinformatics.

METHODS

Datasets related to SA-induced OM and ferroptosis were collected from the Gene Expression Omnibus (GEO) and ferroptosis databases, respectively. The least absolute shrinkage and selection operator (LASSO) and support vector machine-recursive feature elimination (SVM-RFE) algorithms were combined to screen out differentially expressed-FRGs (DE-FRGs) with diagnostic characteristics, and gene set enrichment analysis (GSEA) and gene set variation analysis (GSVA) were used to explore specific biological functions and pathways. Based on these key DE-FRGs, a diagnostic model was established, and molecular subtypes were divided to explore the changes in the immune microenvironment between molecular subtypes.

RESULTS

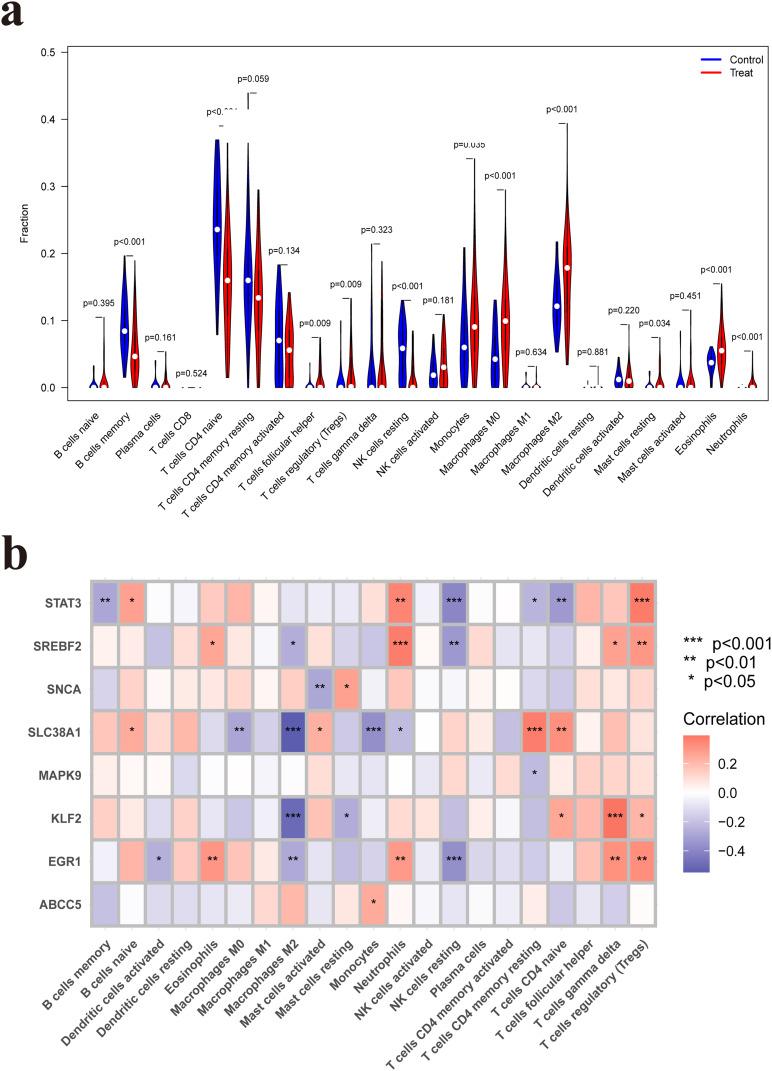
A total of 41 DE-FRGs were identified. After screening and intersecting with LASSO and SVM-RFE algorithms, 8 key DE-FRGs with diagnostic characteristics were obtained, which may regulate the pathogenesis of OM through the immune response and amino acid metabolism. The ROC curve indicated that the 8 DE-FRGs had excellent diagnostic ability for SA-induced OM (AUC=0.993). Two different molecular subtypes (subtype 1 and subtype 2) were identified by unsupervised cluster analysis. The CIBERSORT analysis revealed that the subtype 1 OM had higher immune cell infiltration rates, mainly in T cells CD4 memory resting, macrophages M0, macrophages M2, dendritic cells resting, and dendritic cells activated.

CONCLUSION

We developed a diagnostic model related to ferroptosis and molecular subtypes significantly related to immune infiltration, which may provide a novel insight for exploring the pathogenesis and immunotherapy of SA-induced OM.

摘要

目的

金黄色葡萄球菌(SA)诱导的骨髓炎(OM)是骨科最常见的难治性疾病之一。早期诊断有利于改善患者预后。铁死亡在炎症和免疫反应中起关键作用,而SA诱导的OM中铁死亡相关基因(FRGs)的机制仍不清楚。本研究的目的是通过生物信息学确定铁死亡相关基因在SA诱导的OM的诊断、分子分类和免疫浸润中的作用。

方法

分别从基因表达综合数据库(GEO)和铁死亡数据库收集与SA诱导的OM和铁死亡相关的数据集。结合最小绝对收缩和选择算子(LASSO)和支持向量机递归特征消除(SVM-RFE)算法筛选出具有诊断特征的差异表达FRGs(DE-FRGs),并采用基因集富集分析(GSEA)和基因集变异分析(GSVA)探索特定的生物学功能和通路。基于这些关键的DE-FRGs,建立诊断模型,并划分分子亚型以探索分子亚型之间免疫微环境的变化。

结果

共鉴定出41个DE-FRGs。经过LASSO和SVM-RFE算法筛选和交叉分析,获得了8个具有诊断特征的关键DE-FRGs,它们可能通过免疫反应和氨基酸代谢调节OM的发病机制。ROC曲线表明,这8个DE-FRGs对SA诱导的OM具有优异的诊断能力(AUC=0.993)。通过无监督聚类分析确定了两种不同的分子亚型(亚型1和亚型2)。CIBERSORT分析显示,亚型1的OM具有更高的免疫细胞浸润率,主要为静息CD4记忆T细胞、M0巨噬细胞、M2巨噬细胞、静息树突状细胞和活化树突状细胞。

结论

我们建立了一个与铁死亡相关的诊断模型以及与免疫浸润显著相关的分子亚型,这可能为探索SA诱导的OM的发病机制和免疫治疗提供新的见解。

https://cdn.ncbi.nlm.nih.gov/pmc/blobs/0630/10149083/e40ab6e08c46/JIR-16-1805-g0001.jpg

文献AI研究员

20分钟写一篇综述,助力文献阅读效率提升50倍。

立即体验

用中文搜PubMed

大模型驱动的PubMed中文搜索引擎

马上搜索

文档翻译

学术文献翻译模型,支持多种主流文档格式。

立即体验