Suppr超能文献

整合基因表达分析和动物模型揭示骨髓炎中的免疫和自噬相关生物标志物。

Integrative gene expression analysis and animal model reveal immune- and autophagy-related biomarkers in osteomyelitis.

机构信息

Kunming Medical University, Kunming, China.

Laboratory of Yunnan Traumatology and Orthopedics Clinical Medical Center, Yunnan Orthopedics and Sports Rehabilitation Clinical Medical Research Center, Kunming, China.

出版信息

Immun Inflamm Dis. 2024 Jul;12(7):e1339. doi: 10.1002/iid3.1339.

Abstract

BACKGROUND

Osteomyelitis (OM) is recognized as a significant challenge in orthopedics due to its complex immune and inflammatory responses. The prognosis heavily depends on timely diagnosis, accurate classification, and assessment of severity. Thus, the identification of diagnostic and classification-related genes from an immunological standpoint is crucial for the early detection and tailored treatment of OM.

METHODS

Transcriptomic data for OM was sourced from the Gene Expression Omnibus (GEO) database, leading to the identification of autophagy- and immune-related differentially expressed genes (AIR-DEGs) through differential expression analysis. Diagnostic and classification models were subsequently developed. The CIBERSORT algorithm was utilized to examine immune cell infiltration in OM, and the relationship between OM clusters and various immune cells was explored. Key AIR-DEGs were further validated through the creation of OM animal models.

RESULTS

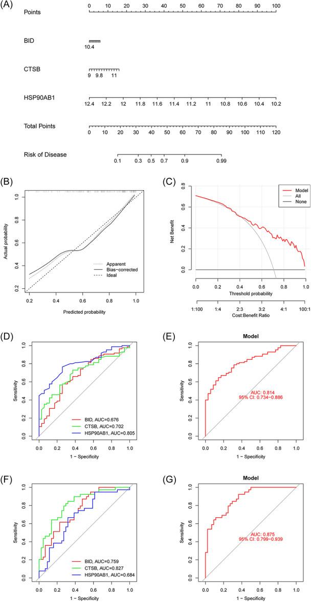
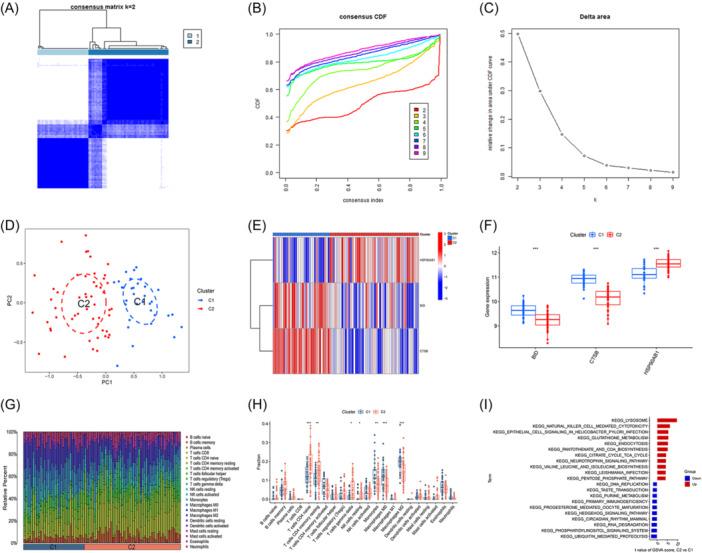
Analysis of the transcriptomic data revealed three AIR-DEGs that played a significant role in immune responses and pathways. Nomogram and receiver operating characteristic curve analyses were performed, demonstrating excellent diagnostic capability for differentiating between OM patients and healthy individuals, with an area under the curve of 0.814. An unsupervised clustering analysis discerned two unique patterns of autophagy- and immune-related genes, as well as gene patterns. Further exploration into immune infiltration exhibited notable variances across different subtypes, especially between OM cluster 1 and gene cluster A, highlighting their potential role in mitigating inflammatory responses by regulating immune activities. Moreover, the mRNA and protein expression levels of three AIR-DEGs in the animal model were aligned with those in the training and validation data sets.

CONCLUSIONS

From an immunological perspective, a diagnostic model was successfully developed, and two distinct clustering patterns were identified. These contributions offer a significant resource for the early detection and personalized immunotherapy of patients with OM.

摘要

背景

骨髓炎(OM)因其复杂的免疫和炎症反应而被认为是骨科的重大挑战。其预后严重程度取决于及时诊断、准确分类和严重程度评估。因此,从免疫学角度识别诊断和分类相关基因对于 OM 的早期检测和针对性治疗至关重要。

方法

从基因表达综合数据库(GEO)数据库中获取 OM 的转录组数据,通过差异表达分析确定自噬和免疫相关差异表达基因(AIR-DEGs)。随后建立诊断和分类模型。利用 CIBERSORT 算法检测 OM 中的免疫细胞浸润情况,并探讨 OM 聚类与各种免疫细胞之间的关系。通过建立 OM 动物模型进一步验证关键的 AIR-DEGs。

结果

对转录组数据的分析揭示了三个在免疫反应和途径中起重要作用的 AIR-DEGs。进行了列线图和受试者工作特征曲线分析,结果表明,区分 OM 患者和健康个体的诊断能力出色,曲线下面积为 0.814。非监督聚类分析辨别出两种独特的自噬和免疫相关基因模式以及基因模式。进一步研究免疫浸润发现,不同亚型之间存在显著差异,尤其是 OM 聚类 1 和基因聚类 A 之间,这表明它们通过调节免疫活动在减轻炎症反应方面具有潜在作用。此外,动物模型中三个 AIR-DEGs 的 mRNA 和蛋白表达水平与训练和验证数据集的水平一致。

结论

从免疫学角度来看,成功开发了一种诊断模型,并确定了两种不同的聚类模式。这些贡献为 OM 患者的早期检测和个性化免疫治疗提供了重要资源。

https://cdn.ncbi.nlm.nih.gov/pmc/blobs/f116/11238574/725ea76c9a13/IID3-12-e1339-g006.jpg

文献检索

告别复杂PubMed语法,用中文像聊天一样搜索,搜遍4000万医学文献。AI智能推荐,让科研检索更轻松。

立即免费搜索

文件翻译

保留排版,准确专业,支持PDF/Word/PPT等文件格式,支持 12+语言互译。

免费翻译文档

深度研究

AI帮你快速写综述,25分钟生成高质量综述,智能提取关键信息,辅助科研写作。

立即免费体验