Suppr超能文献

阿拉伯金合欢树皮乙醇提取物对高脂肪饮食诱导的肥胖 2 型糖尿病大鼠胰岛素分泌作用的研究。

Insulin secretory actions of ethanolic extract of Acacia arabica bark in high fat-fed diet-induced obese Type 2 diabetic rats.

机构信息

Department of Pharmacy, School of Pharmacy and Public Health, Independent University, Bangladesh (IUB), Dhaka 1229, Bangladesh.

Centre for Diabetes, School of Biomedical Sciences, Ulster University, Coleraine BT52 1SA, U.K.

出版信息

Biosci Rep. 2023 May 31;43(5). doi: 10.1042/BSR20230329.

Abstract

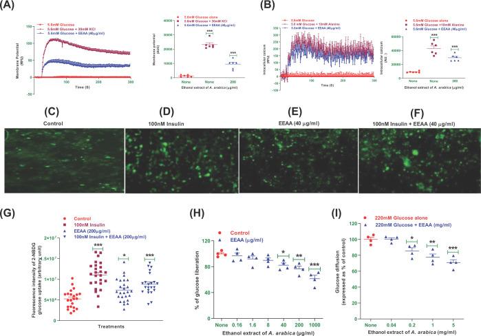
Acacia arabica commonly known as 'babul' has been widely used for the treatment of numerous diseases, including diabetes due to their potential pharmacological actions. The aim of the present study was to investigate the insulinotropic and antidiabetic properties of ethanol extract of Acacia arabica (EEAA) bark through in vitro and in vivo studies in high fat-fed (HFF) rats. EEAA at 40-5000 µg/ml significantly increased (P<0.05-0.001) insulin secretion with 5.6 and 16.7 mM glucose, respectively, from clonal pancreatic BRIN BD11 β-cells. Similarly, EEAA at 10-40 µg/ml demonstrated a substantial (P<0.05-0.001) insulin secretory effect with 16.7 mM glucose from isolated mouse islets, with a magnitude comparable to 1 µM glucagon-like peptide-1 (GLP-1). Diazoxide, verapamil, and calcium-free conditions decreased insulin secretion by 25-26%. The insulin secretory effect was further potentiated (P<0.05-0.01) with 200 µM isobutylmethylxanthine (IBMX; 1.5-fold), 200 µM tolbutamide (1.4-fold), and 30 mM KCl (1.4-fold). EEAA at 40 µg/ml, induced membrane depolarization and elevated intracellular Ca2+ as well as increased (P<0.05-0.001) glucose uptake in 3T3L1 cells and inhibited starch digestion, glucose diffusion, dipeptidyl peptidase-IV (DPP-IV) enzyme activity, and protein glycation by 15-38%, 11-29%, 15-64%, and 21-38% (P<0.05, 0.001), respectively. In HFF rats, EEAA (250 mg/5 ml/kg) improved glucose tolerance, plasma insulin, and GLP-1 levels, and lowered DPP-IV enzyme activity. Phytochemical screening of EEAA revealed the presence of flavonoids, tannins and anthraquinone. These naturally occurring phytoconstituents may contribute to the potential antidiabetic actions of EEAA. Thus, our finding suggests that EEAA, as a good source of antidiabetic constituents, would be beneficial for Type 2 diabetes patients.

摘要

阿拉伯金合欢,俗称“babul”,由于其潜在的药理学作用,已被广泛用于治疗许多疾病,包括糖尿病。本研究的目的是通过高脂喂养(HFF)大鼠的体内和体外研究,探讨阿拉伯金合欢树皮乙醇提取物(EEAA)的胰岛素分泌和抗糖尿病作用。EEAA 在 40-5000μg/ml 时,分别以 5.6 和 16.7mM 葡萄糖显著增加(P<0.05-0.001)克隆胰腺 BRIN BD11β细胞的胰岛素分泌。同样,EEAA 在 10-40μg/ml 时,以 16.7mM 葡萄糖从分离的小鼠胰岛中显示出显著的(P<0.05-0.001)胰岛素分泌作用,其作用与 1μM 胰高血糖素样肽-1(GLP-1)相当。二氮嗪、维拉帕米和无钙条件下使胰岛素分泌减少 25-26%。用 200μM 异丁基甲基黄嘌呤(IBMX;1.5 倍)、200μM 甲苯磺丁脲(1.4 倍)和 30mM KCl(1.4 倍)进一步增强(P<0.05-0.01)胰岛素分泌作用。EEAA 在 40μg/ml 时,诱导 3T3L1 细胞的膜去极化和细胞内 Ca2+升高,并增加(P<0.05-0.001)葡萄糖摄取,抑制淀粉消化、葡萄糖扩散、二肽基肽酶-IV(DPP-IV)酶活性和蛋白质糖化,抑制率分别为 15-38%、11-29%、15-64%和 21-38%(P<0.05、0.001)。在 HFF 大鼠中,EEAA(250mg/5ml/kg)改善了葡萄糖耐量、血浆胰岛素和 GLP-1 水平,并降低了 DPP-IV 酶活性。EEAA 的植物化学筛选显示存在黄酮类、单宁和蒽醌。这些天然存在的植物成分可能有助于 EEAA 的潜在抗糖尿病作用。因此,我们的发现表明,EEAA 作为一种抗糖尿病成分的良好来源,将有益于 2 型糖尿病患者。

https://cdn.ncbi.nlm.nih.gov/pmc/blobs/e828/10214104/ca4ef6bd15ab/bsr-43-bsr20230329-g1.jpg

文献AI研究员

20分钟写一篇综述,助力文献阅读效率提升50倍。

立即体验

用中文搜PubMed

大模型驱动的PubMed中文搜索引擎

马上搜索

文档翻译

学术文献翻译模型,支持多种主流文档格式。

立即体验