Suppr超能文献

战略和创业能力:在新冠疫情期间跨国生存危机

Strategic and entrepreneurial abilities: Surviving the crisis across countries during the Covid-19 pandemic.

机构信息

Business Partners Club, Poznan University of Economics and Business, Poznan, Poland.

Institute of Management, Poznan University of Economics and Business, Poznan, Poland.

出版信息

PLoS One. 2023 May 3;18(5):e0285045. doi: 10.1371/journal.pone.0285045. eCollection 2023.

Abstract

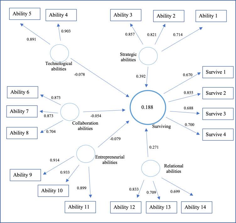
This paper seeks to identify organisational abilities that influence the company's survival during crises. To address this issue, first-through literature review-we identified five groups of crucial organisational abilities that companies pursue during the crisis, i.e., strategic, technological, collaboration, entrepreneurial and relational. We have also identified four objectives that relate to surviving the crisis. Next, we have scrutinised 226 companies from two sides of the world, Poland (Europe) and Morocco (Africa), during the Covid-19 crisis. Quantitative analysis using Structural Equations Modelling demonstrated that surviving during a crisis depends mostly on strategic and entrepreneurial abilities such as the ability to shift resources quickly, organise the work in the firm effectively and plan strategically, as well as diversify its products and services perceived as critical.

摘要

本文旨在确定影响企业在危机中生存的组织能力。为了解决这个问题,我们首先通过文献回顾,确定了企业在危机中追求的五类关键组织能力,即战略、技术、协作、创业和关系。我们还确定了与危机中生存相关的四个目标。接下来,我们在新冠疫情期间,对来自世界两个地区的 226 家公司(波兰和摩洛哥)进行了详细分析。使用结构方程模型的定量分析表明,在危机中生存主要取决于战略和创业能力,例如快速转移资源、有效地组织公司内部工作和战略性规划的能力,以及使其产品和服务多样化的能力,这些都被视为关键能力。

https://cdn.ncbi.nlm.nih.gov/pmc/blobs/e223/10155951/85ce0289404c/pone.0285045.g001.jpg

文献AI研究员

20分钟写一篇综述,助力文献阅读效率提升50倍。

立即体验

用中文搜PubMed

大模型驱动的PubMed中文搜索引擎

马上搜索

文档翻译

学术文献翻译模型,支持多种主流文档格式。

立即体验