Suppr超能文献

C9orf72表达降低会加剧患者诱导多能干细胞衍生的运动神经元中的多聚GR毒性,而一种I型蛋白质精氨酸甲基转移酶抑制剂可降低这种毒性。

Reduced C9orf72 expression exacerbates polyGR toxicity in patient iPSC-derived motor neurons and a Type I protein arginine methyltransferase inhibitor reduces that toxicity.

作者信息

Dane Therese L, Gill Anna L, Vieira Fernando G, Denton Kyle R

机构信息

ALS Therapy Development Institute, Watertown, MA, United States.

出版信息

Front Cell Neurosci. 2023 Apr 17;17:1134090. doi: 10.3389/fncel.2023.1134090. eCollection 2023.

Abstract

INTRODUCTION

Intronic repeat expansions in the gene are the most frequent known single genetic causes of amyotrophic lateral sclerosis (ALS) and frontotemporal dementia (FTD). These repeat expansions are believed to result in both loss-of-function and toxic gain-of-function. Gain-of-function results in the production of toxic arginine-rich dipeptide repeat proteins (DPRs), namely polyGR and polyPR. Small-molecule inhibition of Type I protein arginine methyltransferases (PRMTs) has been shown to protect against toxicity resulting from polyGR and polyPR challenge in NSC-34 cells and primary mouse-derived spinal neurons, but the effect in human motor neurons (MNs) has not yet been explored.

METHODS

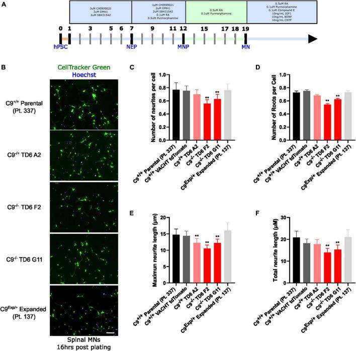
To study this, we generated a panel of C9orf72 homozygous and hemizygous knockout iPSCs to examine the contribution of C9orf72 loss-of-function toward disease pathogenesis. We differentiated these iPSCs into spinal motor neurons (sMNs).

RESULTS

We found that reduced levels of C9orf72 exacerbate polyGR15 toxicity in a dose-dependent manner. Type I PRMT inhibition was able to partially rescue polyGR15 toxicity in both wild-type and C9orf72-expanded sMNs.

DISCUSSION

This study explores the interplay of loss-of-function and gain-of-function toxicity in C9orf72 ALS. It also implicates type I PRMT inhibitors as a possible modulator of polyGR toxicity.

摘要

引言

该基因中的内含子重复扩增是肌萎缩侧索硬化症(ALS)和额颞叶痴呆(FTD)最常见的已知单一遗传病因。这些重复扩增被认为会导致功能丧失和毒性功能获得。功能获得会导致产生有毒的富含精氨酸的二肽重复蛋白(DPRs),即聚GR和聚PR。已表明对I型蛋白精氨酸甲基转移酶(PRMTs)的小分子抑制可防止NSC-34细胞和原代小鼠来源的脊髓神经元中聚GR和聚PR攻击所产生的毒性,但尚未探究其对人类运动神经元(MNs)的影响。

方法

为了研究这一点,我们生成了一组C9orf72纯合和杂合敲除的诱导多能干细胞(iPSCs),以检查C9orf72功能丧失对疾病发病机制的影响。我们将这些iPSCs分化为脊髓运动神经元(sMNs)。

结果

我们发现C9orf72水平降低会以剂量依赖的方式加剧聚GR15毒性。I型PRMT抑制能够部分挽救野生型和C9orf72扩增的sMNs中的聚GR15毒性。

讨论

本研究探讨了C9orf72型ALS中功能丧失和功能获得毒性之间的相互作用。它还表明I型PRMT抑制剂可能是聚GR毒性的一种调节剂。

https://cdn.ncbi.nlm.nih.gov/pmc/blobs/3c88/10149854/bcd86b1edf2a/fncel-17-1134090-g001.jpg

文献AI研究员

20分钟写一篇综述,助力文献阅读效率提升50倍。

立即体验

用中文搜PubMed

大模型驱动的PubMed中文搜索引擎

马上搜索

文档翻译

学术文献翻译模型,支持多种主流文档格式。

立即体验