• 文献检索
  • 文档翻译
  • 深度研究
  • 学术资讯
  • Suppr Zotero 插件Zotero 插件
  • 邀请有礼
  • 套餐&价格
  • 历史记录
应用&插件
Suppr Zotero 插件Zotero 插件浏览器插件Mac 客户端Windows 客户端微信小程序
定价
高级版会员购买积分包购买API积分包
服务
文献检索文档翻译深度研究API 文档MCP 服务
关于我们
关于 Suppr公司介绍联系我们用户协议隐私条款
关注我们

Suppr 超能文献

核心技术专利:CN118964589B侵权必究
粤ICP备2023148730 号-1Suppr @ 2026

文献检索

告别复杂PubMed语法,用中文像聊天一样搜索,搜遍4000万医学文献。AI智能推荐,让科研检索更轻松。

立即免费搜索

文件翻译

保留排版,准确专业,支持PDF/Word/PPT等文件格式,支持 12+语言互译。

免费翻译文档

深度研究

AI帮你快速写综述,25分钟生成高质量综述,智能提取关键信息,辅助科研写作。

立即免费体验

西瓜中延迟绿色基因的遗传图谱构建与分子特征分析

Genetic mapping and molecular characterization of the delayed green gene in watermelon ().

作者信息

Gebremeskel Haileslassie, Umer Muhammad Jawad, Hongju Zhu, Li Bingbing, Shengjie Zhao, Yuan Pingli, Xuqiang Lu, Nan He, Wenge Liu

机构信息

Henan Joint International Research Laboratory of South Asian Fruits and Cucurbits, Zhengzhou Fruit Research Institute, Chinese Academy of Agricultural Sciences, Zhengzhou, China.

Department of Horticulture, Ethiopian Institute of Agricultural Research, Addis Ababa, Ethiopia.

出版信息

Front Plant Sci. 2023 Apr 20;14:1152644. doi: 10.3389/fpls.2023.1152644. eCollection 2023.

DOI:10.3389/fpls.2023.1152644
PMID:37152178
原文链接:https://pmc.ncbi.nlm.nih.gov/articles/PMC10158938/
Abstract

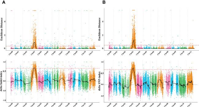
Leaf color mutants are common in higher plants that can be used as markers in crop breeding and are important tools in understanding regulatory mechanisms of chlorophyll biosynthesis and chloroplast development. Genetic analysis was performed by evaluating F, F and BC populations derived from two parental lines (Charleston gray with green leaf color and Houlv with delayed green leaf color), suggesting that a single recessive gene controls the delayed green leaf color. In this study, the delayed green mutant showed a conditional pale green leaf color at the early leaf development but turned to green as the leaf development progressed. Delayed green leaf plants showed reduced pigment content, photosynthetic, chlorophyll fluorescence parameters, and impaired chloroplast development compared with green leaf plants. The locus was mapped to 7.48 Mb on chromosome 3 through bulk segregant analysis approach, and the gene controlling delayed green leaf color was narrowed to 53.54 kb between SNP130 and SNP135 markers containing three candidate genes. Sequence alignment of the three genes indicated that there was a single SNP mutation (G/A) in the coding region of in the Houlv parent, which causes an amino acid change from Arginine to Lysine. The encoded FtsH extracellular protease protein family is involved in early delayed green leaf development. The expression level of was significantly reduced in delayed green leaf plants than in green leaf plants. These results indicated that the might control watermelon green leaf color and the single SNP variation in may result in early delayed green leaf color development during evolutionary process.

摘要

叶色突变体在高等植物中很常见,可作为作物育种的标记,也是理解叶绿素生物合成和叶绿体发育调控机制的重要工具。通过对两个亲本系(绿叶色的查尔斯顿灰和叶色延迟变绿的厚绿)衍生的F1、F2和BC群体进行评估,进行了遗传分析,结果表明一个单隐性基因控制叶色延迟变绿。在本研究中,延迟变绿突变体在叶片发育早期呈现条件性淡绿色叶色,但随着叶片发育进程会转变为绿色。与绿叶植株相比,延迟变绿叶植株的色素含量、光合及叶绿素荧光参数降低,叶绿体发育受损。通过混合分组分析法将该基因座定位到3号染色体上7.48 Mb处,控制延迟变绿叶色的基因被定位到SNP130和SNP135标记之间53.54 kb的区间内,该区间包含三个候选基因。对这三个基因的序列比对表明,厚绿亲本中该基因的编码区存在一个单SNP突变(G/A),导致氨基酸从精氨酸变为赖氨酸。该基因编码FtsH细胞外蛋白酶蛋白家族,参与叶片早期延迟变绿发育过程。延迟变绿叶植株中该基因的表达水平显著低于绿叶植株。这些结果表明该基因可能控制西瓜叶色,且该基因的单SNP变异可能在进化过程中导致叶片早期延迟变绿发育。

https://cdn.ncbi.nlm.nih.gov/pmc/blobs/138f/10158938/81a1bd4b3775/fpls-14-1152644-g006.jpg
https://cdn.ncbi.nlm.nih.gov/pmc/blobs/138f/10158938/ccec5585c276/fpls-14-1152644-g001.jpg
https://cdn.ncbi.nlm.nih.gov/pmc/blobs/138f/10158938/d9c6e391470f/fpls-14-1152644-g002.jpg
https://cdn.ncbi.nlm.nih.gov/pmc/blobs/138f/10158938/c191339787d4/fpls-14-1152644-g003.jpg
https://cdn.ncbi.nlm.nih.gov/pmc/blobs/138f/10158938/a185c1c0fdd3/fpls-14-1152644-g004.jpg
https://cdn.ncbi.nlm.nih.gov/pmc/blobs/138f/10158938/fa8b3cc197eb/fpls-14-1152644-g005.jpg
https://cdn.ncbi.nlm.nih.gov/pmc/blobs/138f/10158938/81a1bd4b3775/fpls-14-1152644-g006.jpg
https://cdn.ncbi.nlm.nih.gov/pmc/blobs/138f/10158938/ccec5585c276/fpls-14-1152644-g001.jpg
https://cdn.ncbi.nlm.nih.gov/pmc/blobs/138f/10158938/d9c6e391470f/fpls-14-1152644-g002.jpg
https://cdn.ncbi.nlm.nih.gov/pmc/blobs/138f/10158938/c191339787d4/fpls-14-1152644-g003.jpg
https://cdn.ncbi.nlm.nih.gov/pmc/blobs/138f/10158938/a185c1c0fdd3/fpls-14-1152644-g004.jpg
https://cdn.ncbi.nlm.nih.gov/pmc/blobs/138f/10158938/fa8b3cc197eb/fpls-14-1152644-g005.jpg
https://cdn.ncbi.nlm.nih.gov/pmc/blobs/138f/10158938/81a1bd4b3775/fpls-14-1152644-g006.jpg

相似文献

1
Genetic mapping and molecular characterization of the delayed green gene in watermelon ().西瓜中延迟绿色基因的遗传图谱构建与分子特征分析
Front Plant Sci. 2023 Apr 20;14:1152644. doi: 10.3389/fpls.2023.1152644. eCollection 2023.
2
Genetic mapping and development of molecular markers for a candidate gene locus controlling rind color in watermelon.遗传图谱构建及候选基因控制西瓜果皮颜色分子标记的开发
Theor Appl Genet. 2019 Oct;132(10):2741-2753. doi: 10.1007/s00122-019-03384-3. Epub 2019 Jul 8.
3
Genetic Mapping and Discovery of the Candidate Gene for Black Seed Coat Color in Watermelon ().西瓜黑色种皮颜色的遗传图谱构建与候选基因发掘
Front Plant Sci. 2020 Jan 22;10:1689. doi: 10.3389/fpls.2019.01689. eCollection 2019.
4
Mapped clone and functional analysis of leaf-color gene Ygl7 in a rice hybrid (Oryza sativa L. ssp. indica).水稻杂交种(Oryza sativa L. ssp. indica)中叶色基因Ygl7的定位克隆与功能分析
PLoS One. 2014 Jun 16;9(6):e99564. doi: 10.1371/journal.pone.0099564. eCollection 2014.
5
Encodes Carotenoid Isomerase and Regulates Orange Flesh Color in Watermelon ( L.).编码类胡萝卜素异构酶并调控西瓜( L. )橙色果肉颜色。
J Agric Food Chem. 2023 Oct 25;71(42):15445-15455. doi: 10.1021/acs.jafc.3c02122. Epub 2023 Oct 10.
6
Identification of chromosome region and candidate genes for canary-yellow flesh (Cyf) locus in watermelon (Citrullus lanatus).西瓜(Citrullus lanatus)中金丝雀黄色果肉(Cyf)基因座的染色体区域和候选基因鉴定
Plant Sci. 2023 Apr;329:111594. doi: 10.1016/j.plantsci.2023.111594. Epub 2023 Jan 13.
7
Nucleotide variation in the phytoene synthase (ClPsy1) gene contributes to golden flesh in watermelon (Citrullus lanatus L.).八氢番茄红素合成酶(ClPsy1)基因中的核苷酸变异导致西瓜(Citrullus lanatus L.)果肉呈金黄色。
Theor Appl Genet. 2022 Jan;135(1):185-200. doi: 10.1007/s00122-021-03958-0. Epub 2021 Oct 11.
8
Fine Mapping of , Conferring Virescent Leaf Through the Regulation of Chloroplast Development in Cucumber.通过调控黄瓜叶绿体发育赋予叶片绿色的基因精细定位
Front Plant Sci. 2018 Apr 6;9:432. doi: 10.3389/fpls.2018.00432. eCollection 2018.
9
Fine Mapping of Virescent Leaf Gene v-1 in Cucumber (Cucumis sativus L.).黄瓜(Cucumis sativus L.)叶片绿色基因v-1的精细定位
Int J Mol Sci. 2016 Sep 22;17(10):1602. doi: 10.3390/ijms17101602.
10
Fine Mapping of Lycopene Content and Flesh Color Related Gene and Development of Molecular Marker-Assisted Selection for Flesh Color in Watermelon ().西瓜中番茄红素含量和果肉颜色相关基因的精细定位及果肉颜色分子标记辅助选择的开发
Front Plant Sci. 2019 Oct 8;10:1240. doi: 10.3389/fpls.2019.01240. eCollection 2019.

引用本文的文献

1
A Comprehensive Review: Genetic Mapping of Genes Associated with Green Leaf Color Variations in Main Vegetable Crops.全面综述:主要蔬菜作物中与绿叶颜色变异相关基因的遗传图谱
Plants (Basel). 2025 May 25;14(11):1609. doi: 10.3390/plants14111609.
2
Physiological, Cytological and Transcriptome Analysis of a Yellow-Green Leaf Mutant in .[植物名称]中一个黄绿叶片突变体的生理、细胞学及转录组分析
Plants (Basel). 2025 Mar 27;14(7):1037. doi: 10.3390/plants14071037.
3
Natural Allelic Variations of Controlling Seed Size in Chieh-qua ( Cogn. var. How).

本文引用的文献

1
Molecular Mapping and Candidate Gene Analysis for GA Responsive Short Internode in Watermelon ().西瓜 GA 响应短节间的分子图谱和候选基因分析()。
Int J Mol Sci. 2019 Dec 31;21(1):290. doi: 10.3390/ijms21010290.
2
Resequencing of 414 cultivated and wild watermelon accessions identifies selection for fruit quality traits.对 414 个栽培和野生西瓜品种进行重测序,鉴定出对果实品质性状的选择。
Nat Genet. 2019 Nov;51(11):1616-1623. doi: 10.1038/s41588-019-0518-4. Epub 2019 Nov 1.
3
Fine Mapping of Lycopene Content and Flesh Color Related Gene and Development of Molecular Marker-Assisted Selection for Flesh Color in Watermelon ().
节瓜(Cogn. var. How)种子大小控制的自然等位基因变异
Int J Mol Sci. 2024 Apr 11;25(8):4236. doi: 10.3390/ijms25084236.
西瓜中番茄红素含量和果肉颜色相关基因的精细定位及果肉颜色分子标记辅助选择的开发
Front Plant Sci. 2019 Oct 8;10:1240. doi: 10.3389/fpls.2019.01240. eCollection 2019.
4
Genetic mapping and development of molecular markers for a candidate gene locus controlling rind color in watermelon.遗传图谱构建及候选基因控制西瓜果皮颜色分子标记的开发
Theor Appl Genet. 2019 Oct;132(10):2741-2753. doi: 10.1007/s00122-019-03384-3. Epub 2019 Jul 8.
5
Genome of 'Charleston Gray', the principal American watermelon cultivar, and genetic characterization of 1,365 accessions in the U.S. National Plant Germplasm System watermelon collection.‘查尔斯顿灰’西瓜基因组,美国主要西瓜栽培品种,以及美国国家植物种质系统西瓜收集品系 1365 份的遗传特征。
Plant Biotechnol J. 2019 Dec;17(12):2246-2258. doi: 10.1111/pbi.13136. Epub 2019 May 7.
6
Fine mapping and molecular characterization of the virescent gene vsp in Upland cotton (Gossypium hirsutum).对陆地棉(Gossypium hirsutum)中 virescent 基因 vsp 的精细定位和分子特征分析。
Theor Appl Genet. 2019 Jul;132(7):2069-2086. doi: 10.1007/s00122-019-03338-9. Epub 2019 Apr 5.
7
Construction of A High-Density Genetic Map and Mapping of Fruit Traits in Watermelon ( L.) Based on Whole-Genome Resequencing.基于全基因组重测序构建西瓜高密度遗传图谱和果实性状定位。
Int J Mol Sci. 2018 Oct 21;19(10):3268. doi: 10.3390/ijms19103268.
8
Genetic mapping reveals a marker for yellow skin in watermelon (Citrullus lanatus L.).遗传图谱揭示了西瓜(Citrullus lanatus L.)黄色果皮的一个标记。
PLoS One. 2018 Sep 28;13(9):e0200617. doi: 10.1371/journal.pone.0200617. eCollection 2018.
9
VIRESCENT-ALBINO LEAF 1 regulates leaf colour development and cell division in rice.黄绿叶 1 调控水稻叶片颜色发育和细胞分裂。
J Exp Bot. 2018 Sep 14;69(20):4791-4804. doi: 10.1093/jxb/ery250.
10
FtsH Protease in the Thylakoid Membrane: Physiological Functions and the Regulation of Protease Activity.类囊体膜中的FtsH蛋白酶:生理功能及蛋白酶活性调控
Front Plant Sci. 2018 Jun 20;9:855. doi: 10.3389/fpls.2018.00855. eCollection 2018.