Suppr超能文献

派尔集合淋巴结相关肠道微生物群有助于小鼠抗乙型肝炎病毒免疫。

Peyer's patch-involved gut microbiota facilitates anti-HBV immunity in mice.

机构信息

Department of Infectious Diseases, State Key Laboratory of Organ Failure Research, Guangdong Provincial Key Laboratory of Viral Hepatitis Research, Nanfang Hospital, No. 1838 North Guangzhou Avenue, Southern Medical University, Guangzhou 510515, China.

School of Basic Medical Sciences, Southern Medical University, Guangzhou, China.

出版信息

Virus Res. 2023 Jul 2;331:199129. doi: 10.1016/j.virusres.2023.199129. Epub 2023 May 12.

Abstract

BACKGROUND

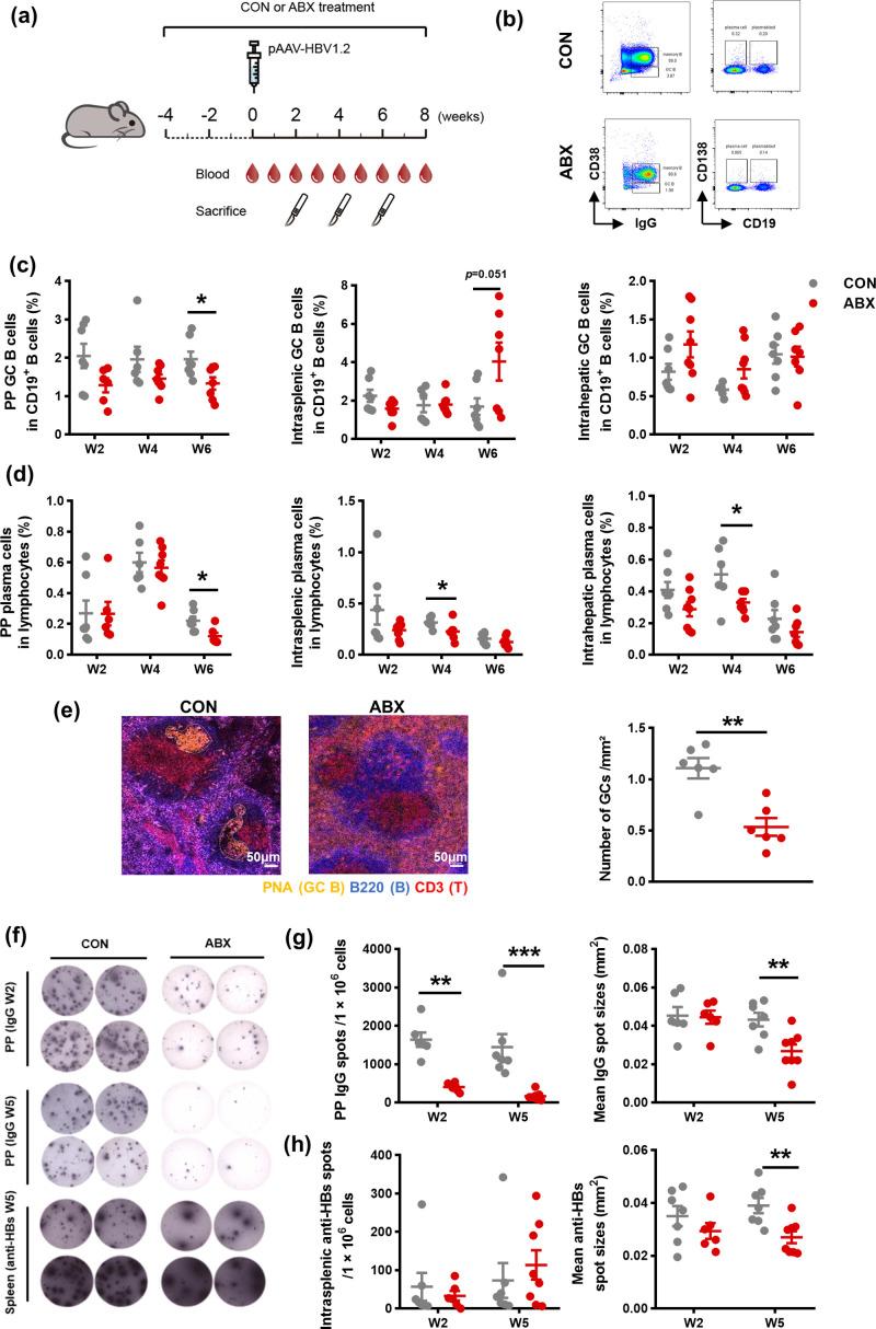
Gut microbiota is crucial for immune homeostasis and is associated with the prognosis of chronic hepatitis B infection. Peyer's patches (PPs), characterized by intestinal mucosa localization, are involved in the gut microbiota-mediated immune response. However, whether and how PPs orchestrate gut microbiota-modulated anti-hepatitis B virus (HBV) response remain elusive. This study aims to elucidate the role of PPs in gut microbiota-mediated anti-HBV adaptive immunity.

METHODS

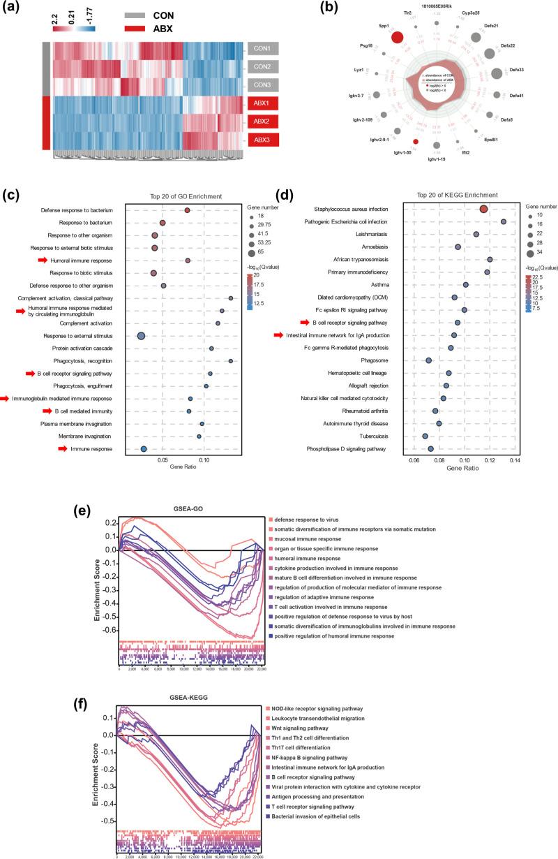
We investigated the effects of gut microbiota and PPs on adaptive immune responses by transcriptomic, phenotypic, and functional analyzes from an HBV mouse model with gut commensal microbiota and PP-depleting interventions.

RESULTS

Depletion of gut microbiota impaired systemic adaptive immune responses, resulting in a delayed HBV antigen clearance. Differentially expressed genes analysis of PPs revealed that pathways related to adaptive immune responses were significantly downregulated in gut microbiota-deficient mice. Notably, the depletion of PPs could abolish gut microbiota-boosted intrahepatic HBV-specific T cell response, leading to a higher serum hepatitis B surface antigen level in mice.

CONCLUSION

PPs orchestrate gut microbiota-mediated intrahepatic anti-HBV cellular immunity, underlining the significance of remote manipulating the "gut microbiota-PPs" axis for achieving optimum anti-HBV response.

摘要

背景

肠道微生物群对于免疫稳态至关重要,并且与慢性乙型肝炎感染的预后相关。派尔集合淋巴结(PPs)以肠道黏膜定位为特征,参与肠道微生物群介导的免疫反应。然而,PPs 是否以及如何协调肠道微生物群调节的抗乙型肝炎病毒(HBV)反应尚不清楚。本研究旨在阐明 PPs 在肠道微生物群介导的抗 HBV 适应性免疫中的作用。

方法

我们通过对具有肠道共生菌群和 PP 耗竭干预的 HBV 小鼠模型进行转录组、表型和功能分析,研究了肠道微生物群和 PPs 对适应性免疫反应的影响。

结果

肠道微生物群的耗竭损害了全身适应性免疫反应,导致 HBV 抗原清除延迟。PPs 的差异表达基因分析显示,在肠道微生物群缺乏的小鼠中,与适应性免疫反应相关的途径显著下调。值得注意的是,PPs 的耗竭可以消除肠道微生物群增强的肝内 HBV 特异性 T 细胞反应,导致小鼠血清乙型肝炎表面抗原水平升高。

结论

PPs 协调肠道微生物群介导的肝内抗 HBV 细胞免疫,强调了远程操纵“肠道微生物群-PPs”轴以实现最佳抗 HBV 反应的重要性。

https://cdn.ncbi.nlm.nih.gov/pmc/blobs/b854/10345712/d156edca538e/ga1.jpg

文献AI研究员

20分钟写一篇综述,助力文献阅读效率提升50倍。

立即体验

用中文搜PubMed

大模型驱动的PubMed中文搜索引擎

马上搜索

文档翻译

学术文献翻译模型,支持多种主流文档格式。

立即体验