• 文献检索
  • 文档翻译
  • 深度研究
  • 学术资讯
  • Suppr Zotero 插件Zotero 插件
  • 邀请有礼
  • 套餐&价格
  • 历史记录
应用&插件
Suppr Zotero 插件Zotero 插件浏览器插件Mac 客户端Windows 客户端微信小程序
定价
高级版会员购买积分包购买API积分包
服务
文献检索文档翻译深度研究API 文档MCP 服务
关于我们
关于 Suppr公司介绍联系我们用户协议隐私条款
关注我们

Suppr 超能文献

核心技术专利:CN118964589B侵权必究
粤ICP备2023148730 号-1Suppr @ 2026

文献检索

告别复杂PubMed语法,用中文像聊天一样搜索,搜遍4000万医学文献。AI智能推荐,让科研检索更轻松。

立即免费搜索

文件翻译

保留排版,准确专业,支持PDF/Word/PPT等文件格式,支持 12+语言互译。

免费翻译文档

深度研究

AI帮你快速写综述,25分钟生成高质量综述,智能提取关键信息,辅助科研写作。

立即免费体验

海星水脉器官中揭示的小管发生的分子机制。

Molecular mechanisms of tubulogenesis revealed in the sea star hydro-vascular organ.

机构信息

Department of Molecular, Cellular Biology and Biochemistry, BioMed Division, Brown University, 185 Meeting Street, Providence, RI, 02912, USA.

Marine Biological Laboratory, 7 MBL Street, Woods Hole, MA, 02543, USA.

出版信息

Nat Commun. 2023 May 9;14(1):2402. doi: 10.1038/s41467-023-37947-2.

DOI:10.1038/s41467-023-37947-2
PMID:37160908
原文链接:https://pmc.ncbi.nlm.nih.gov/articles/PMC10170166/
Abstract

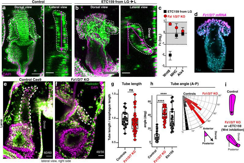
A fundamental goal in the organogenesis field is to understand how cells organize into tubular shapes. Toward this aim, we have established the hydro-vascular organ in the sea star Patiria miniata as a model for tubulogenesis. In this animal, bilateral tubes grow out from the tip of the developing gut, and precisely extend to specific sites in the larva. This growth involves cell migration coupled with mitosis in distinct zones. Cell proliferation requires FGF signaling, whereas the three-dimensional orientation of the organ depends on Wnt signaling. Specification and maintenance of tube cell fate requires Delta/Notch signaling. Moreover, we identify target genes of the FGF pathway that contribute to tube morphology, revealing molecular mechanisms for tube outgrowth. Finally, we report that FGF activates the Six1/2 transcription factor, which serves as an evolutionarily ancient regulator of branching morphogenesis. This study uncovers distinct mechanisms of tubulogenesis in vivo and we propose that cellular dynamics in the sea star hydro-vascular organ represents a key comparison for understanding the evolution of vertebrate organs.

摘要

器官发生领域的一个基本目标是了解细胞如何组织成管状形状。为此,我们建立了海星 Patiria miniata 的水脉器官作为管状发生的模型。在这种动物中,双侧管从发育中的肠道末端长出,并精确地延伸到幼虫的特定部位。这种生长涉及细胞迁移,伴随着特定区域的有丝分裂。细胞增殖需要 FGF 信号,而器官的三维取向取决于 Wnt 信号。管细胞命运的特异性和维持需要 Delta/Notch 信号。此外,我们鉴定了 FGF 通路的靶基因,这些基因有助于管形态的形成,揭示了管延伸的分子机制。最后,我们报告 FGF 激活了 Six1/2 转录因子,它是分支形态发生的古老调节因子。这项研究揭示了体内管状发生的不同机制,我们提出海星水脉器官的细胞动力学代表了理解脊椎动物器官进化的关键比较。

https://cdn.ncbi.nlm.nih.gov/pmc/blobs/5e83/10170166/b1369ef0abf4/41467_2023_37947_Fig8_HTML.jpg
https://cdn.ncbi.nlm.nih.gov/pmc/blobs/5e83/10170166/44a268fad507/41467_2023_37947_Fig1_HTML.jpg
https://cdn.ncbi.nlm.nih.gov/pmc/blobs/5e83/10170166/0c6a8e733b23/41467_2023_37947_Fig2_HTML.jpg
https://cdn.ncbi.nlm.nih.gov/pmc/blobs/5e83/10170166/c7286cfcffd1/41467_2023_37947_Fig3_HTML.jpg
https://cdn.ncbi.nlm.nih.gov/pmc/blobs/5e83/10170166/b27f8bdd6271/41467_2023_37947_Fig4_HTML.jpg
https://cdn.ncbi.nlm.nih.gov/pmc/blobs/5e83/10170166/9ff2438f50cb/41467_2023_37947_Fig5_HTML.jpg
https://cdn.ncbi.nlm.nih.gov/pmc/blobs/5e83/10170166/38b5007ab5fa/41467_2023_37947_Fig6_HTML.jpg
https://cdn.ncbi.nlm.nih.gov/pmc/blobs/5e83/10170166/c4ff4486decb/41467_2023_37947_Fig7_HTML.jpg
https://cdn.ncbi.nlm.nih.gov/pmc/blobs/5e83/10170166/b1369ef0abf4/41467_2023_37947_Fig8_HTML.jpg
https://cdn.ncbi.nlm.nih.gov/pmc/blobs/5e83/10170166/44a268fad507/41467_2023_37947_Fig1_HTML.jpg
https://cdn.ncbi.nlm.nih.gov/pmc/blobs/5e83/10170166/0c6a8e733b23/41467_2023_37947_Fig2_HTML.jpg
https://cdn.ncbi.nlm.nih.gov/pmc/blobs/5e83/10170166/c7286cfcffd1/41467_2023_37947_Fig3_HTML.jpg
https://cdn.ncbi.nlm.nih.gov/pmc/blobs/5e83/10170166/b27f8bdd6271/41467_2023_37947_Fig4_HTML.jpg
https://cdn.ncbi.nlm.nih.gov/pmc/blobs/5e83/10170166/9ff2438f50cb/41467_2023_37947_Fig5_HTML.jpg
https://cdn.ncbi.nlm.nih.gov/pmc/blobs/5e83/10170166/38b5007ab5fa/41467_2023_37947_Fig6_HTML.jpg
https://cdn.ncbi.nlm.nih.gov/pmc/blobs/5e83/10170166/c4ff4486decb/41467_2023_37947_Fig7_HTML.jpg
https://cdn.ncbi.nlm.nih.gov/pmc/blobs/5e83/10170166/b1369ef0abf4/41467_2023_37947_Fig8_HTML.jpg

相似文献

1
Molecular mechanisms of tubulogenesis revealed in the sea star hydro-vascular organ.海星水脉器官中揭示的小管发生的分子机制。
Nat Commun. 2023 May 9;14(1):2402. doi: 10.1038/s41467-023-37947-2.
2
The skeletal proteome of the sea star Patiria miniata and evolution of biomineralization in echinoderms.海星小海盘车的骨骼蛋白质组与棘皮动物生物矿化的进化
BMC Evol Biol. 2017 Jun 5;17(1):125. doi: 10.1186/s12862-017-0978-z.
3
Escargot controls the sequential specification of two tracheal tip cell types by suppressing FGF signaling in Drosophila.在果蝇中,Escargot通过抑制FGF信号传导来控制两种气管顶端细胞类型的顺序特化。
Development. 2016 Nov 15;143(22):4261-4271. doi: 10.1242/dev.133322. Epub 2016 Oct 14.
4
Expression of wnt and frizzled genes during early sea star development.海星早期发育过程中wnt和卷曲蛋白基因的表达
Gene Expr Patterns. 2013 Dec;13(8):437-44. doi: 10.1016/j.gep.2013.07.007. Epub 2013 Jul 27.
5
Developmental transcriptomes of the sea star, Patiria miniata, illuminate how gene expression changes with evolutionary distance.海盘车 Patiria miniata 的发育转录组阐明了基因表达如何随进化距离而变化。
Sci Rep. 2019 Nov 7;9(1):16201. doi: 10.1038/s41598-019-52577-9.
6
Regeneration in bipinnaria larvae of the bat star Patiria miniata induces rapid and broad new gene expression.小红海盘车双羽幼虫的再生诱导了快速且广泛的新基因表达。
Mech Dev. 2016 Nov;142:10-21. doi: 10.1016/j.mod.2016.08.003. Epub 2016 Aug 20.
7
Intact cluster and chordate-like expression of ParaHox genes in a sea star.海星体节动物同源盒基因的完整簇和脊索动物样表达。
BMC Biol. 2013 Jun 27;11:68. doi: 10.1186/1741-7007-11-68.
8
Regeneration of the larval sea star nervous system by wounding induced respecification to the Sox2 lineage.通过创伤诱导 Sox2 谱系重新指定来再生幼虫海星体神经系统。
Elife. 2022 Jan 14;11:e72983. doi: 10.7554/eLife.72983.
9
Dynamin-mediated endocytosis is required for tube closure, cell intercalation, and biased apical expansion during epithelial tubulogenesis in the Drosophila ovary.在果蝇卵巢上皮小管发生过程中,发动蛋白介导的内吞作用对于小管闭合、细胞插入和偏向性顶端扩张是必需的。
Dev Biol. 2016 Jan 1;409(1):39-54. doi: 10.1016/j.ydbio.2015.10.034. Epub 2015 Nov 2.
10
Lineage tracing shows that cell size asymmetries predict the dorsoventral axis in the sea star embryo.谱系追踪显示,细胞大小的不对称性可预测海星体胚的背腹轴。
BMC Biol. 2022 Aug 15;20(1):179. doi: 10.1186/s12915-022-01359-3.

引用本文的文献

1
The dynamics of tubulogenesis in development and disease.发育和疾病中肾小管发生的动力学
Development. 2025 Feb 1;152(3). doi: 10.1242/dev.202820. Epub 2025 Feb 17.
2
A molecular basis for spine color morphs in the sea urchin Lytechinus variegatus.海胆 Lytechinus variegatus 脊柱颜色形态的分子基础。
Sci Rep. 2024 Nov 18;14(1):28518. doi: 10.1038/s41598-024-79312-3.
3
Implications of ITCH-mediated ubiquitination of SIX1 on CDC27-cyclinB1 signaling in nasopharyngeal carcinoma.ITC 介导的 SIX1 泛素化对鼻咽癌中 CDC27-cyclinB1 信号的影响。

本文引用的文献

1
New hypotheses of cell type diversity and novelty from orthology-driven comparative single cell and nuclei transcriptomics in echinoderms.从棘皮动物的直系同源物驱动的比较单细胞和细胞核转录组学中获得细胞类型多样性和新颖性的新假设。
Elife. 2023 Jul 20;12:e80090. doi: 10.7554/eLife.80090.
2
Optimizing CRISPR/Cas9-based gene manipulation in echinoderms.优化基于 CRISPR/Cas9 的棘皮动物基因操作。
Dev Biol. 2022 Oct;490:117-124. doi: 10.1016/j.ydbio.2022.07.008. Epub 2022 Jul 30.
3
The basement membrane controls size and integrity of the Drosophila tracheal tubes.
Sci Rep. 2024 Oct 15;14(1):24140. doi: 10.1038/s41598-024-73239-5.
4
Myotube Guidance: Shaping up the Musculoskeletal System.肌管引导:构建肌肉骨骼系统
J Dev Biol. 2024 Sep 17;12(3):25. doi: 10.3390/jdb12030025.
5
VitelloTag: a tool for high-throughput cargo delivery into oocytes.维替尔托珠单抗:一种用于高通量胞质内载体传递的工具。
Development. 2024 Oct 15;151(20). doi: 10.1242/dev.202857. Epub 2024 Sep 14.
6
See-Star: a versatile hydrogel-based protocol for clearing large, opaque and calcified marine invertebrates.See-Star:一种用于清除大型、不透明和钙化海洋无脊椎动物的通用水凝胶方案。
Evodevo. 2024 Jun 25;15(1):8. doi: 10.1186/s13227-024-00228-0.
7
Local and global changes in cell density induce reorganisation of 3D packing in a proliferating epithelium.细胞密度的局部和全局变化诱导增殖上皮的 3D 组装重构。
Development. 2024 Oct 15;151(20). doi: 10.1242/dev.202362. Epub 2024 May 7.
8
Evolution and Function of the Notch Signaling Pathway: An Invertebrate Perspective.Notch 信号通路的进化与功能:无脊椎动物视角。
Int J Mol Sci. 2024 Mar 15;25(6):3322. doi: 10.3390/ijms25063322.
9
Sea cucumbers: an emerging system in evo-devo.海参:进化发育生物学中的一个新兴研究体系。
Evodevo. 2024 Feb 17;15(1):3. doi: 10.1186/s13227-023-00220-0.
10
Echinobase: a resource to support the echinoderm research community.棘皮动物数据库:一个支持棘皮动物研究界的资源。
Genetics. 2024 May 7;227(1). doi: 10.1093/genetics/iyae002.
基底膜控制果蝇气管管腔的大小和完整性。
Cell Rep. 2022 Apr 26;39(4):110734. doi: 10.1016/j.celrep.2022.110734.
4
Inference of CRISPR Edits from Sanger Trace Data.从 Sanger 测序数据推断 CRISPR 编辑。
CRISPR J. 2022 Feb;5(1):123-130. doi: 10.1089/crispr.2021.0113. Epub 2022 Feb 2.
5
A conserved node in the regulation of Vasa between an induced and an inherited program of primordial germ cell specification.诱导和遗传原生殖细胞特化程序中 Vasa 调控的保守节点。
Dev Biol. 2022 Feb;482:28-33. doi: 10.1016/j.ydbio.2021.11.007. Epub 2021 Dec 1.
6
Echinobase: leveraging an extant model organism database to build a knowledgebase supporting research on the genomics and biology of echinoderms.棘皮动物知识库:利用现有的模式生物数据库构建一个知识库,为棘皮动物基因组学和生物学的研究提供支持。
Nucleic Acids Res. 2022 Jan 7;50(D1):D970-D979. doi: 10.1093/nar/gkab1005.
7
FGF signalling plays similar roles in development and regeneration of the skeleton in the brittle star Amphiura filiformis.FGF 信号在短腕八腕目星虫的骨骼发育和再生中发挥相似的作用。
Development. 2021 May 15;148(10). doi: 10.1242/dev.180760. Epub 2021 May 27.
8
VEGF signaling activates the matrix metalloproteinases, MmpL7 and MmpL5 at the sites of active skeletal growth and MmpL7 regulates skeletal elongation.VEGF 信号通路在骨骼活跃生长部位激活基质金属蛋白酶 MMPL7 和 MMPL5,MMPL7 调节骨骼伸长。
Dev Biol. 2021 May;473:80-89. doi: 10.1016/j.ydbio.2021.01.013. Epub 2021 Feb 9.
9
Filopodia-based contact stimulation of cell migration drives tissue morphogenesis.基于丝状伪足的细胞迁移接触刺激驱动组织形态发生。
Nat Commun. 2021 Feb 4;12(1):791. doi: 10.1038/s41467-020-20362-2.
10
Systematic comparison of sea urchin and sea star developmental gene regulatory networks explains how novelty is incorporated in early development.海胆和海星发育基因调控网络的系统比较解释了新特性是如何融入早期发育的。
Nat Commun. 2020 Dec 4;11(1):6235. doi: 10.1038/s41467-020-20023-4.