Suppr超能文献

FBXL4 通过限制 NIX 和 BNIP3 线粒体自噬受体的积累来抑制线粒体自噬。

FBXL4 suppresses mitophagy by restricting the accumulation of NIX and BNIP3 mitophagy receptors.

机构信息

Faculty of Medicine, School of Biomedical Sciences, University of Queensland, Brisbane, QLD, Australia.

Department of Biotechnology, School of Biotechnology, Viet Nam National University-International University, Ho Chi Minh City, Vietnam.

出版信息

EMBO J. 2023 Jul 3;42(13):e112767. doi: 10.15252/embj.2022112767. Epub 2023 May 10.

Abstract

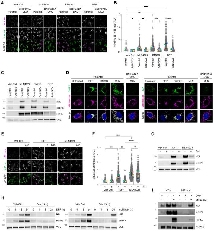
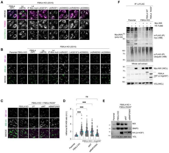
To maintain both mitochondrial quality and quantity, cells selectively remove damaged or excessive mitochondria through mitophagy, which is a specialised form of autophagy. Mitophagy is induced in response to diverse conditions, including hypoxia, cellular differentiation and mitochondrial damage. However, the mechanisms that govern the removal of specific dysfunctional mitochondria under steady-state conditions to fine-tune mitochondrial content are not well understood. Here, we report that SCF , an SKP1/CUL1/F-box protein ubiquitin ligase complex, localises to the mitochondrial outer membrane in unstressed cells and mediates the constitutive ubiquitylation and degradation of the mitophagy receptors NIX and BNIP3 to suppress basal levels of mitophagy. We demonstrate that the pathogenic variants of FBXL4 that cause encephalopathic mtDNA depletion syndrome (MTDPS13) do not efficiently interact with the core SCF ubiquitin ligase machinery or mediate the degradation of NIX and BNIP3. Thus, we reveal a molecular mechanism whereby FBXL4 actively suppresses mitophagy by preventing NIX and BNIP3 accumulation. We propose that the dysregulation of NIX and BNIP3 turnover causes excessive basal mitophagy in FBXL4-associated mtDNA depletion syndrome.

摘要

为了维持线粒体的质量和数量,细胞通过自噬体选择性地去除受损或多余的线粒体,自噬体是一种特化的自噬形式。自噬体在多种条件下被诱导,包括缺氧、细胞分化和线粒体损伤。然而,在稳态条件下,控制去除特定功能失调的线粒体以微调线粒体含量的机制尚不清楚。在这里,我们报告说,SCF,一种 SKP1/CUL1/F-box 蛋白泛素连接酶复合物,在未受应激的细胞中定位于线粒体的外膜,并介导自噬体受体 NIX 和 BNIP3 的组成性泛素化和降解,以抑制基础水平的自噬体。我们证明,导致脑病性 mtDNA 耗竭综合征 (MTDPS13) 的 FBXL4 致病变体不能有效地与核心 SCF 泛素连接酶机制相互作用,也不能介导 NIX 和 BNIP3 的降解。因此,我们揭示了一种分子机制,即 FBXL4 通过防止 NIX 和 BNIP3 积累来主动抑制自噬体。我们提出,NIX 和 BNIP3 周转的失调导致 FBXL4 相关的 mtDNA 耗竭综合征中过度的基础自噬体。

https://cdn.ncbi.nlm.nih.gov/pmc/blobs/780c/10308361/756210248b44/EMBJ-42-e112767-g008.jpg

文献AI研究员

20分钟写一篇综述,助力文献阅读效率提升50倍。

立即体验

用中文搜PubMed

大模型驱动的PubMed中文搜索引擎

马上搜索

文档翻译

学术文献翻译模型,支持多种主流文档格式。

立即体验