Suppr超能文献

提取物对人真皮乳头细胞毛发诱导和抗氧化特性的影响。

Effects of Extracts on Hair-Inductive and Anti-Oxidative Properties in Human Dermal Papilla Cells.

作者信息

Park Seokmuk, Han Nayeon, Lee Jung-Min, Lee Jae-Ho, Bae Seunghee

机构信息

Department of Cosmetics Engineering, Konkuk University, 120 Neungdong-ro, Gwangjin-gu, Seoul 05029, Republic of Korea.

Derma Bio Medical Research Center, Dermato Bio, Inc., 174-1 Songdo-dong, Yeonsu-gu, Incheon 21984, Republic of Korea.

出版信息

Plants (Basel). 2023 May 8;12(9):1919. doi: 10.3390/plants12091919.

Abstract

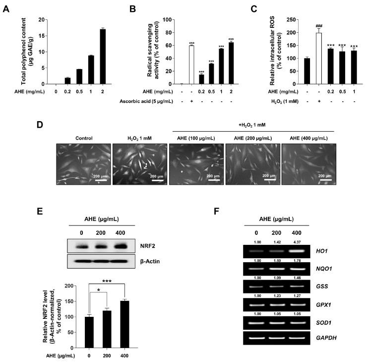
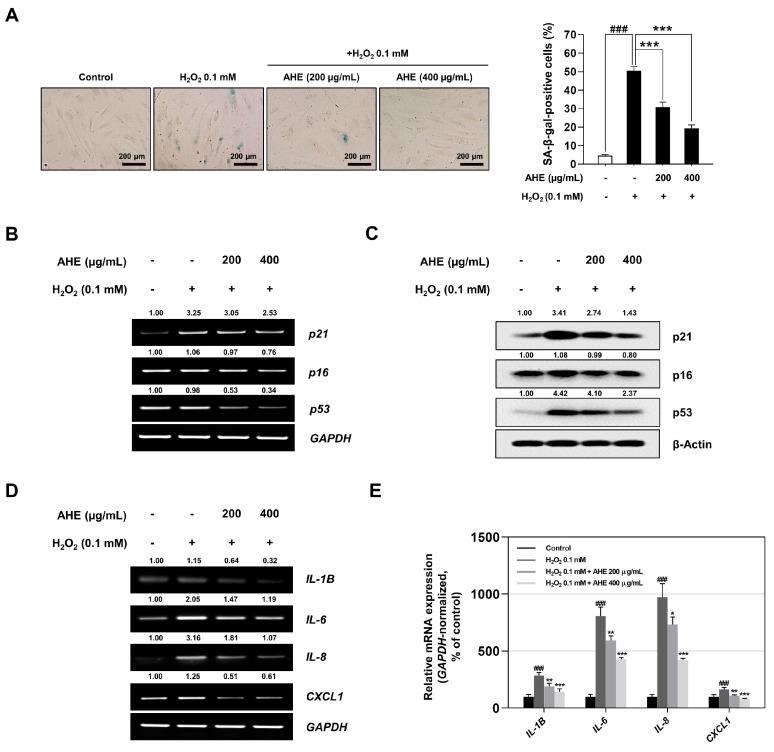
Oxidative stress and cellular senescence in dermal papilla cells (DPCs) are major etiological factors causing hair loss. In this study, the effect of the extract (AHE) on hair-inductive and anti-oxidative properties was investigated in human DPCs. As a result, it was found that a non-cytotoxic concentration of the extracts increased the viability and size of the human DPC spheroid, which was associated with the increased expression of hair-growth-related genes in cells. To determine whether or not these effects could be attributed to intracellular anti-oxidative effects, liquid chromatography-mass spectrometry alongside various biochemical analyses are conducted herein. An ingredient called alliin was identified as one of the main components. Furthermore, AHE treatment induced a significant decrease in HO-mediated cytotoxicities, cell death, and cellular senescence in human DPCs. Upon analyzing these results with a molecular mechanism approach, it was shown that AHE treatment increased β-Catenin and NRF2 translocation into the nucleus while inhibiting the translocation of NF-κB (p50) through p38 and PKA-mediated phosphorylations of GSK3β, an upstream regulator of those proteins. These results overall indicate the possibility that AHE can regulate GSK3β-mediated β-Catenin, NRF2, and NF-κB signaling to enhance hair-inductive properties and ultimately protect against oxidative stress-induced cellular damage in human DPCs.

摘要

真皮乳头细胞(DPCs)中的氧化应激和细胞衰老脱发的主要病因。在本研究中,在人DPCs中研究了提取物(AHE)对毛发诱导和抗氧化特性的影响。结果发现,提取物的非细胞毒性浓度增加了人DPC球体的活力和大小,这与细胞中毛发生长相关基因表达的增加有关。为了确定这些作用是否可归因于细胞内抗氧化作用,本文进行了液相色谱-质谱分析以及各种生化分析。一种名为蒜氨酸的成分被确定为主要成分之一。此外,AHE处理可显著降低人DPCs中HO介导的细胞毒性、细胞死亡和细胞衰老。通过分子机制方法分析这些结果表明,AHE处理增加了β-连环蛋白和NRF2向细胞核的转位,同时通过p38和PKA介导的GSK3β(这些蛋白的上游调节因子)磷酸化抑制NF-κB(p50)的转位。这些结果总体表明,AHE可能通过调节GSK3β介导的β-连环蛋白、NRF2和NF-κB信号传导来增强毛发诱导特性,并最终防止人DPCs中氧化应激诱导的细胞损伤。

https://cdn.ncbi.nlm.nih.gov/pmc/blobs/0840/10181221/6eb528feee77/plants-12-01919-g001.jpg

文献AI研究员

20分钟写一篇综述,助力文献阅读效率提升50倍。

立即体验

用中文搜PubMed

大模型驱动的PubMed中文搜索引擎

马上搜索

文档翻译

学术文献翻译模型,支持多种主流文档格式。

立即体验