Suppr超能文献

在化学成分确定的培养条件下生成稳定的无整合的猪诱导多能干细胞。

Generation of stable integration-free pig induced pluripotent stem cells under chemically defined culture condition.

机构信息

State Key Laboratory of Animal Biotech Breeding, College of Biological Sciences, China Agricultural University, Beijing, China.

State Key Laboratory for Conservation and Utilization of Bio-Resources in Yunnan, Yunnan Agricultural University, Kunming, Yunnan, China.

出版信息

Cell Prolif. 2023 Nov;56(11):e13487. doi: 10.1111/cpr.13487. Epub 2023 May 15.

Abstract

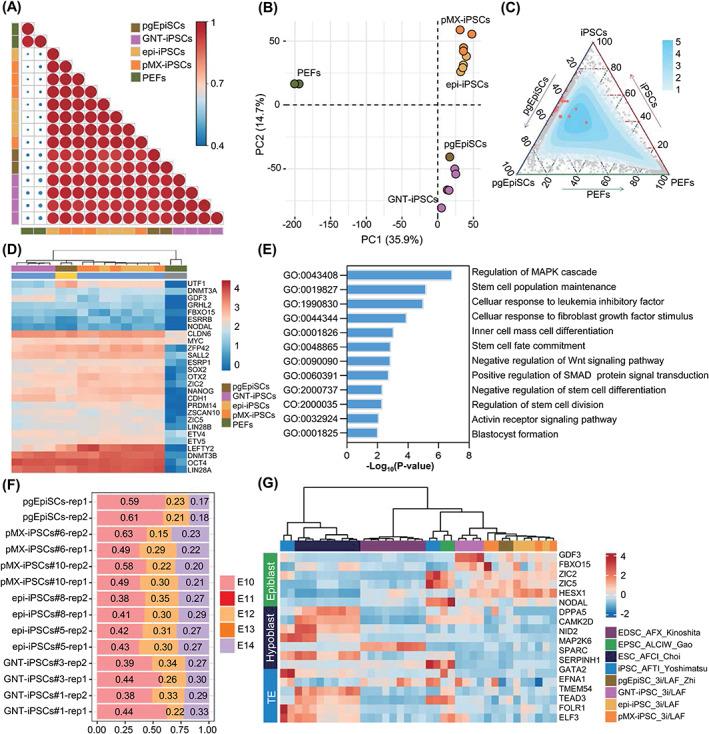
Genome integration-free pig induced pluripotent stem cells (iPSCs) bring tremendous value in pre-clinical testing of regenerative medicine, as well as conservation and exploitation of endangered or rare local pig idioplasmatic resources. However, due to a lack of appropriate culture medium, efficient induction and stable maintenance of pig iPSCs with practical value remains challenging. Here, we established an efficient induction system for exogenous gene-independent iPSCs under chemically defined culture condition previously used for generation of stable pig pre-gastrulation epiblast stem cells (pgEpiSCs). WNT suppression was found to play an essential role in establishment of exogenous gene-independent iPSCs. Strikingly, stable integration-free pig iPSCs could be established from pig somatic cells using episomal vectors in this culture condition. The iPSCs had pluripotency features and transcriptome characteristics approximating pgEpiSCs. More importantly, this induction system may be used to generate integration-free iPSCs from elderly disabled rare local pig somatic cells and the iPSCs could be gene-edited and used as donor cells for nuclear transfer. Our results provide novel insights into potential applications for genetic breeding of livestock species and pre-clinical evaluation of regenerative medicine.

摘要

基因组整合-free 猪诱导多能干细胞(iPSCs)在再生医学的临床前测试中带来了巨大的价值,同时也保护和开发了濒危或珍稀的本地猪种质资源。然而,由于缺乏合适的培养基,具有实际价值的高效诱导和稳定维持猪 iPSCs 仍然具有挑战性。在这里,我们在先前用于生成稳定的猪前原肠胚外胚层干细胞(pgEpiSCs)的化学定义培养条件下,建立了一个高效的外源基因-independent iPSCs 诱导系统。我们发现 WNT 抑制在外源基因-independent iPSCs 的建立中起着至关重要的作用。令人惊讶的是,在这种培养条件下,使用附加型载体可以从猪体细胞中建立稳定的基因-integration-free 猪 iPSCs。这些 iPSCs 具有多能性特征和接近 pgEpiSCs 的转录组特征。更重要的是,该诱导系统可用于从老年残疾珍稀本地猪体细胞中生成基因-integration-free iPSCs,并且可以对这些 iPSCs 进行基因编辑,并用作核转移的供体细胞。我们的研究结果为家畜种的遗传育种和再生医学的临床前评估提供了新的见解。

https://cdn.ncbi.nlm.nih.gov/pmc/blobs/ab2f/10623960/17e2c9bd6fa7/CPR-56-e13487-g002.jpg

文献检索

告别复杂PubMed语法,用中文像聊天一样搜索,搜遍4000万医学文献。AI智能推荐,让科研检索更轻松。

立即免费搜索

文件翻译

保留排版,准确专业,支持PDF/Word/PPT等文件格式,支持 12+语言互译。

免费翻译文档

深度研究

AI帮你快速写综述,25分钟生成高质量综述,智能提取关键信息,辅助科研写作。

立即免费体验