• 文献检索
  • 文档翻译
  • 深度研究
  • 学术资讯
  • Suppr Zotero 插件Zotero 插件
  • 邀请有礼
  • 套餐&价格
  • 历史记录
应用&插件
Suppr Zotero 插件Zotero 插件浏览器插件Mac 客户端Windows 客户端微信小程序
定价
高级版会员购买积分包购买API积分包
服务
文献检索文档翻译深度研究API 文档MCP 服务
关于我们
关于 Suppr公司介绍联系我们用户协议隐私条款
关注我们

Suppr 超能文献

核心技术专利:CN118964589B侵权必究
粤ICP备2023148730 号-1Suppr @ 2026

文献检索

告别复杂PubMed语法,用中文像聊天一样搜索,搜遍4000万医学文献。AI智能推荐,让科研检索更轻松。

立即免费搜索

文件翻译

保留排版,准确专业,支持PDF/Word/PPT等文件格式,支持 12+语言互译。

免费翻译文档

深度研究

AI帮你快速写综述,25分钟生成高质量综述,智能提取关键信息,辅助科研写作。

立即免费体验

miR-431 可减轻 APPswe/PS1dE9 小鼠的突触可塑性和记忆缺陷。

MiR-431 attenuates synaptic plasticity and memory deficits in APPswe/PS1dE9 mice.

机构信息

Department of Neurology, Nanjing Drum Tower Hospital, Affiliated Hospital of Medical School.

Department of Neurology, Nanjing Drum Tower Hospital, State Key Laboratory of Pharmaceutical Biotechnology and Institute of Translational Medicine for Brain Critical Diseases; and.

出版信息

JCI Insight. 2023 Jun 22;8(12):e166270. doi: 10.1172/jci.insight.166270.

DOI:10.1172/jci.insight.166270
PMID:37192007
原文链接:https://pmc.ncbi.nlm.nih.gov/articles/PMC10371242/
Abstract

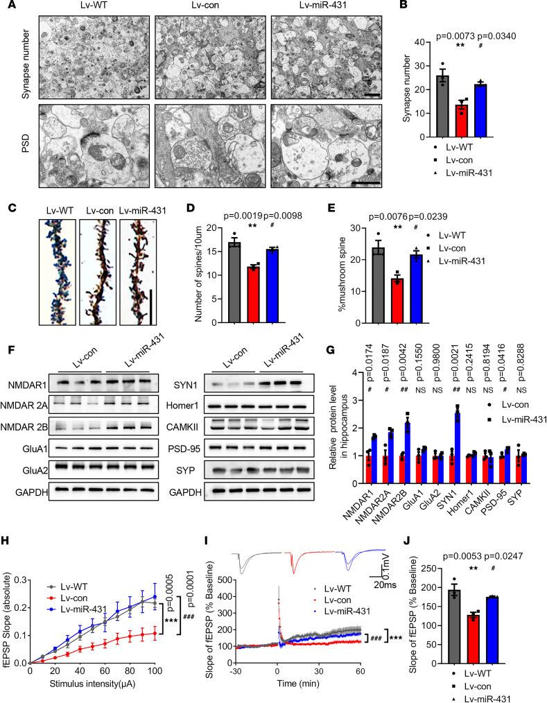
Synaptic plasticity impairment plays a critical role in the pathogenesis of Alzheimer's disease (AD), and emerging evidence has shown that microRNAs (miRs) are alternative biomarkers and therapeutic targets for synaptic dysfunctions in AD. In this study, we found that the level of miR-431 was downregulated in the plasma of patients with amnestic mild cognitive impairment and AD. In addition, it was decreased in the hippocampus and plasma of APPswe/PS1dE9 (APP/PS1) mice. Lentivirus-mediated miR-431 overexpression in the hippocampus CA1 ameliorated synaptic plasticity and memory deficits of APP/PS1 mice, while it did not affect amyloid-β levels. Smad4 was identified as a target of miR-431, and Smad4 knockdown modulated the expression of synaptic proteins, including SAP102, and protected against synaptic plasticity and memory dysfunctions in APP/PS1 mice. Furthermore, Smad4 overexpression reversed the protective effects of miR-431, indicating that miR-431 attenuated synaptic impairment at least partially by Smad4 inhibition. Thus, these results indicated that miR-431/Smad4 might be a potential therapeutic target for AD treatment.

摘要

突触可塑性障碍在阿尔茨海默病(AD)的发病机制中起着关键作用,新出现的证据表明 microRNAs(miRs)是 AD 中突触功能障碍的替代生物标志物和治疗靶点。在这项研究中,我们发现 miR-431 的水平在遗忘型轻度认知障碍和 AD 患者的血浆中下调。此外,它在 APPswe/PS1dE9(APP/PS1)小鼠的海马体和血浆中也减少了。在海马体 CA1 中过表达 miR-431 的慢病毒可改善 APP/PS1 小鼠的突触可塑性和记忆缺陷,而不影响淀粉样蛋白-β水平。Smad4 被鉴定为 miR-431 的靶标,Smad4 敲低调节了突触蛋白的表达,包括 SAP102,并保护 APP/PS1 小鼠免受突触可塑性和记忆功能障碍的影响。此外,Smad4 的过表达逆转了 miR-431 的保护作用,表明 miR-431 通过抑制 Smad4 至少部分减轻了突触损伤。因此,这些结果表明 miR-431/Smad4 可能是 AD 治疗的潜在治疗靶点。

https://cdn.ncbi.nlm.nih.gov/pmc/blobs/c5fc/10371242/fbdbe646c770/jciinsight-8-166270-g239.jpg
https://cdn.ncbi.nlm.nih.gov/pmc/blobs/c5fc/10371242/d3b74d2591b1/jciinsight-8-166270-g232.jpg
https://cdn.ncbi.nlm.nih.gov/pmc/blobs/c5fc/10371242/dd6057fb56e7/jciinsight-8-166270-g233.jpg
https://cdn.ncbi.nlm.nih.gov/pmc/blobs/c5fc/10371242/24639737f1f2/jciinsight-8-166270-g234.jpg
https://cdn.ncbi.nlm.nih.gov/pmc/blobs/c5fc/10371242/5223349f936b/jciinsight-8-166270-g235.jpg
https://cdn.ncbi.nlm.nih.gov/pmc/blobs/c5fc/10371242/85e824845db4/jciinsight-8-166270-g236.jpg
https://cdn.ncbi.nlm.nih.gov/pmc/blobs/c5fc/10371242/17cfbb793c77/jciinsight-8-166270-g237.jpg
https://cdn.ncbi.nlm.nih.gov/pmc/blobs/c5fc/10371242/418639640a9a/jciinsight-8-166270-g238.jpg
https://cdn.ncbi.nlm.nih.gov/pmc/blobs/c5fc/10371242/fbdbe646c770/jciinsight-8-166270-g239.jpg
https://cdn.ncbi.nlm.nih.gov/pmc/blobs/c5fc/10371242/d3b74d2591b1/jciinsight-8-166270-g232.jpg
https://cdn.ncbi.nlm.nih.gov/pmc/blobs/c5fc/10371242/dd6057fb56e7/jciinsight-8-166270-g233.jpg
https://cdn.ncbi.nlm.nih.gov/pmc/blobs/c5fc/10371242/24639737f1f2/jciinsight-8-166270-g234.jpg
https://cdn.ncbi.nlm.nih.gov/pmc/blobs/c5fc/10371242/5223349f936b/jciinsight-8-166270-g235.jpg
https://cdn.ncbi.nlm.nih.gov/pmc/blobs/c5fc/10371242/85e824845db4/jciinsight-8-166270-g236.jpg
https://cdn.ncbi.nlm.nih.gov/pmc/blobs/c5fc/10371242/17cfbb793c77/jciinsight-8-166270-g237.jpg
https://cdn.ncbi.nlm.nih.gov/pmc/blobs/c5fc/10371242/418639640a9a/jciinsight-8-166270-g238.jpg
https://cdn.ncbi.nlm.nih.gov/pmc/blobs/c5fc/10371242/fbdbe646c770/jciinsight-8-166270-g239.jpg

相似文献

1
MiR-431 attenuates synaptic plasticity and memory deficits in APPswe/PS1dE9 mice.miR-431 可减轻 APPswe/PS1dE9 小鼠的突触可塑性和记忆缺陷。
JCI Insight. 2023 Jun 22;8(12):e166270. doi: 10.1172/jci.insight.166270.
2
miR-204-3p/Nox4 Mediates Memory Deficits in a Mouse Model of Alzheimer's Disease.miR-204-3p/Nox4 介导阿尔茨海默病小鼠模型的记忆缺陷。
Mol Ther. 2021 Jan 6;29(1):396-408. doi: 10.1016/j.ymthe.2020.09.006. Epub 2020 Sep 5.
3
Wwl70-induced ABHD6 inhibition attenuates memory deficits and pathological phenotypes in APPswe/PS1dE9 mice.Wwl70 诱导的 ABHD6 抑制可减轻 APPswe/PS1dE9 小鼠的记忆缺陷和病理表型。
Pharmacol Res. 2023 Aug;194:106864. doi: 10.1016/j.phrs.2023.106864. Epub 2023 Jul 20.
4
miR-34a deficiency in APP/PS1 mice promotes cognitive function by increasing synaptic plasticity via AMPA and NMDA receptors.APP/PS1小鼠中miR-34a缺乏通过AMPA和NMDA受体增加突触可塑性来促进认知功能。
Neurosci Lett. 2018 Mar 23;670:94-104. doi: 10.1016/j.neulet.2018.01.045. Epub 2018 Feb 6.
5
Colivelin Ameliorates Impairments in Cognitive Behaviors and Synaptic Plasticity in APP/PS1 Transgenic Mice.可立维林改善APP/PS1转基因小鼠的认知行为和突触可塑性损伤。
J Alzheimers Dis. 2017;59(3):1067-1078. doi: 10.3233/JAD-170307.
6
AVP(4-8) Improves Cognitive Behaviors and Hippocampal Synaptic Plasticity in the APP/PS1 Mouse Model of Alzheimer's Disease.AVP(4-8) 可改善阿尔茨海默病 APP/PS1 小鼠模型的认知行为和海马突触可塑性。
Neurosci Bull. 2020 Mar;36(3):254-262. doi: 10.1007/s12264-019-00434-0. Epub 2019 Oct 12.
7
Blocking the Interaction between EphB2 and ADDLs by a Small Peptide Rescues Impaired Synaptic Plasticity and Memory Deficits in a Mouse Model of Alzheimer's Disease.通过一种小肽阻断EphB2与ADDLs之间的相互作用可挽救阿尔茨海默病小鼠模型中受损的突触可塑性和记忆缺陷。
J Neurosci. 2016 Nov 23;36(47):11959-11973. doi: 10.1523/JNEUROSCI.1327-16.2016.
8
MicroRNA-455-5p/CPEB1 pathway mediates Aβ-related learning and memory deficits in a mouse model of Alzheimer's disease.微小 RNA-455-5p/CPEB1 通路介导阿尔茨海默病小鼠模型中 Aβ 相关的学习和记忆缺陷。
Brain Res Bull. 2021 Dec;177:282-294. doi: 10.1016/j.brainresbull.2021.10.008. Epub 2021 Oct 20.
9
HDAC3 negatively regulates spatial memory in a mouse model of Alzheimer's disease.组蛋白去乙酰化酶 3 负调控阿尔茨海默病小鼠模型的空间记忆。
Aging Cell. 2017 Oct;16(5):1073-1082. doi: 10.1111/acel.12642. Epub 2017 Aug 3.
10
MicroRNA-574 is involved in cognitive impairment in 5-month-old APP/PS1 mice through regulation of neuritin.微小RNA-574通过调节神经突素参与5月龄APP/PS1小鼠的认知障碍。
Brain Res. 2015 Nov 19;1627:177-88. doi: 10.1016/j.brainres.2015.09.022. Epub 2015 Sep 28.

引用本文的文献

1
Restoration of myogenesis in ALS-myocytes through miR-26a-5p-mediated Smad4 inhibition and its impact on motor neuron development.通过miR-26a-5p介导的Smad4抑制恢复ALS-肌细胞中的成肌作用及其对运动神经元发育的影响。
Mol Ther Nucleic Acids. 2025 May 30;36(3):102581. doi: 10.1016/j.omtn.2025.102581. eCollection 2025 Sep 9.
2
The emerging role of miRNAs in biological aging and age-related diseases.微小RNA在生物衰老及与年龄相关疾病中的新作用。
Noncoding RNA Res. 2025 May 5;13:131-152. doi: 10.1016/j.ncrna.2025.05.002. eCollection 2025 Aug.
3
Preparation and Characterization of Muscone Oil-Based Cyclodextrin Metal-Organic Frameworks: Molecular Dynamics Simulations and Stability Evaluation.

本文引用的文献

1
Retraction of Astrocyte Leaflets From the Synapse Enhances Fear Memory.星形细胞从突触中伸出的叶状伪足增强了恐惧记忆。
Biol Psychiatry. 2023 Aug 1;94(3):226-238. doi: 10.1016/j.biopsych.2022.10.013. Epub 2022 Oct 29.
2
miR-146a and miR-200b alter cognition by targeting NMDA receptor subunits.微小RNA-146a和微小RNA-200b通过靶向N-甲基-D-天冬氨酸受体亚基来改变认知。
iScience. 2022 Nov 5;25(12):105515. doi: 10.1016/j.isci.2022.105515. eCollection 2022 Dec 22.
3
Neuron-targeted Knockout of APE1 Forces Premature Cognitive Impairment and Synaptic Dysfunction in Adult Mice.
麝香酮油基环糊精金属有机框架的制备与表征:分子动力学模拟与稳定性评估
Pharmaceutics. 2025 Apr 9;17(4):497. doi: 10.3390/pharmaceutics17040497.
4
Role of exercise on ncRNAs and exosomal ncRNAs in preventing neurodegenerative diseases: a narrative review.运动对非编码RNA和外泌体非编码RNA在预防神经退行性疾病中的作用:一项叙述性综述
Mol Med. 2025 Feb 7;31(1):51. doi: 10.1186/s10020-025-01091-y.
5
Exosomes and non-coding RNAs: bridging the gap in Alzheimer's pathogenesis and therapeutics.外泌体与非编码RNA:弥合阿尔茨海默病发病机制与治疗之间的差距
Metab Brain Dis. 2025 Jan 4;40(1):84. doi: 10.1007/s11011-024-01520-7.
6
Insights into the Role of microRNAs as Clinical Tools for Diagnosis, Prognosis, and as Therapeutic Targets in Alzheimer's Disease.microRNAs 作为阿尔茨海默病诊断、预后和治疗靶点的临床工具的作用的深入了解。
Int J Mol Sci. 2024 Sep 14;25(18):9936. doi: 10.3390/ijms25189936.
7
Progressive reduction of nuclear receptor Nr4a1 mediates age-dependent cognitive decline.核受体 Nr4a1 的逐渐减少介导了与年龄相关的认知能力下降。
Alzheimers Dement. 2024 May;20(5):3504-3524. doi: 10.1002/alz.13819. Epub 2024 Apr 11.
8
Piezo2 Contributes to Traumatic Brain Injury by Activating the RhoA/ROCK1 Pathways.Piezo2 通过激活 RhoA/ROCK1 通路促进创伤性脑损伤。
Mol Neurobiol. 2024 Oct;61(10):7419-7430. doi: 10.1007/s12035-024-04058-y. Epub 2024 Feb 22.
9
Synapse-associated protein 102 - a highly mobile MAGUK predominate in early synaptogenesis.突触相关蛋白102——一种高度可移动的膜相关鸟苷酸激酶在早期突触发生中占主导地位。
Front Mol Neurosci. 2023 Oct 19;16:1286134. doi: 10.3389/fnmol.2023.1286134. eCollection 2023.
10
A state-of-the-art review on miRNA in prevention and treatment of Alzheimers disease.miRNA 在阿尔茨海默病防治中的研究进展
Zhejiang Da Xue Xue Bao Yi Xue Ban. 2023 Aug 25;52(4):485-498. doi: 10.3724/zdxbyxb-2023-0324.
成年小鼠中靶向神经元敲除APE1会导致过早的认知障碍和突触功能障碍。
Aging Dis. 2022 Dec 1;13(6):1862-1874. doi: 10.14336/AD.2022.0331.
4
Physiological Roles of β-amyloid in Regulating Synaptic Function: Implications for AD Pathophysiology.β-淀粉样蛋白在调节突触功能中的生理作用:对 AD 病理生理学的影响。
Neurosci Bull. 2023 Aug;39(8):1289-1308. doi: 10.1007/s12264-022-00985-9. Epub 2022 Nov 28.
5
Bioactive extracellular vesicles from a subset of endothelial progenitor cells rescue retinal ischemia and neurodegeneration.从一组内皮祖细胞中分离出的具有生物活性的细胞外囊泡可挽救视网膜缺血和神经退行性变。
JCI Insight. 2022 Jun 22;7(12):e155928. doi: 10.1172/jci.insight.155928.
6
Advances in the development of new biomarkers for Alzheimer's disease.阿尔茨海默病新型生物标志物的研究进展。
Transl Neurodegener. 2022 Apr 21;11(1):25. doi: 10.1186/s40035-022-00296-z.
7
Role of miRNAs in Neurodegeneration: From Disease Cause to Tools of Biomarker Discovery and Therapeutics.miRNAs 在神经退行性变中的作用:从疾病原因到生物标志物发现和治疗工具。
Genes (Basel). 2022 Feb 25;13(3):425. doi: 10.3390/genes13030425.
8
MicroRNAs in Alzheimer's disease: Potential diagnostic markers and therapeutic targets.阿尔茨海默病中的 microRNAs:潜在的诊断标志物和治疗靶点。
Biomed Pharmacother. 2022 Apr;148:112681. doi: 10.1016/j.biopha.2022.112681. Epub 2022 Feb 15.
9
miR-431-5p regulates apoptosis of cardiomyocytes after acute myocardial infarction via targeting selenoprotein T.miR-431-5p 通过靶向硒蛋白 T 调节急性心肌梗死后心肌细胞的凋亡。
Physiol Res. 2022 Mar 25;71(1):55-62. doi: 10.33549/physiolres.934683. Epub 2022 Jan 19.
10
Acrolein, an endogenous aldehyde induces Alzheimer's disease-like pathologies in mice: A new sporadic AD animal model.丙烯醛,一种内源性醛,可诱导小鼠产生类似阿尔茨海默病的病变:一种新的散发性 AD 动物模型。
Pharmacol Res. 2022 Jan;175:106003. doi: 10.1016/j.phrs.2021.106003. Epub 2021 Nov 24.