• 文献检索
  • 文档翻译
  • 深度研究
  • 学术资讯
  • Suppr Zotero 插件Zotero 插件
  • 邀请有礼
  • 套餐&价格
  • 历史记录
应用&插件
Suppr Zotero 插件Zotero 插件浏览器插件Mac 客户端Windows 客户端微信小程序
定价
高级版会员购买积分包购买API积分包
服务
文献检索文档翻译深度研究API 文档MCP 服务
关于我们
关于 Suppr公司介绍联系我们用户协议隐私条款
关注我们

Suppr 超能文献

核心技术专利:CN118964589B侵权必究
粤ICP备2023148730 号-1Suppr @ 2026

文献检索

告别复杂PubMed语法,用中文像聊天一样搜索,搜遍4000万医学文献。AI智能推荐,让科研检索更轻松。

立即免费搜索

文件翻译

保留排版,准确专业,支持PDF/Word/PPT等文件格式,支持 12+语言互译。

免费翻译文档

深度研究

AI帮你快速写综述,25分钟生成高质量综述,智能提取关键信息,辅助科研写作。

立即免费体验

SESN1 是 FOXO3 的效应因子,能抵抗人类骨骼肌衰老。

SESN1 is a FOXO3 effector that counteracts human skeletal muscle ageing.

机构信息

State Key Laboratory of Stem Cell and Reproductive Biology, Institute of Zoology, Chinese Academy of Sciences, Beijing, China.

University of Chinese Academy of Sciences, Beijing, China.

出版信息

Cell Prolif. 2023 May;56(5):e13455. doi: 10.1111/cpr.13455. Epub 2023 May 17.

DOI:10.1111/cpr.13455
PMID:37199024
原文链接:
https://pmc.ncbi.nlm.nih.gov/articles/PMC10212707/
Abstract

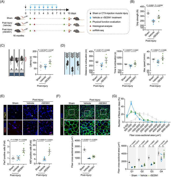
Sarcopenia, a skeletal muscle disorder in which loss of muscle mass and function progresses with age, is associated with increased overall frailty, risk of falling and mortality in the elders. Here, we reveal that SESN1 safeguards skeletal muscle from ageing downstream of the longevity gene FOXO3, which we recently reported is a geroprotector in primate skeletal muscle. Knockdown of SESN1 mimicked the human myotube ageing phenotypes observed in the FOXO3-deficient human myotubes, whereas genetic activation of SESN1 alleviated human myotube senescence. Of note, SESN1 was identified as a protective secretory factor against muscle atrophy. Administration of recombinant SESN1 protein attenuated senescence of human myotubes in vitro and facilitated muscle regeneration in vivo. Altogether, we unveil a key role of SESN1 downstream of FOXO3 in protecting skeletal muscle from ageing, providing diagnostic biomarkers and intervention strategies for counteracting skeletal muscle ageing and related diseases.

摘要

肌肉减少症是一种随着年龄增长而导致肌肉质量和功能逐渐丧失的骨骼肌肉疾病,与老年人整体虚弱、易跌倒和死亡风险增加有关。在这里,我们揭示 SESN1 可以保护骨骼肌免受长寿基因 FOXO3 的衰老影响,我们最近报道称 FOXO3 是灵长类骨骼肌的一种抗衰老保护剂。SESN1 的敲低模拟了在 FOXO3 缺陷的人类肌管中观察到的人类肌管衰老表型,而 SESN1 的遗传激活则缓解了人类肌管衰老。值得注意的是,SESN1 被鉴定为一种针对肌肉萎缩的保护性分泌因子。重组 SESN1 蛋白的给药可减轻体外人类肌管的衰老,并促进体内肌肉再生。总的来说,我们揭示了 SESN1 在保护骨骼肌免受衰老方面的关键作用,为对抗骨骼肌衰老和相关疾病提供了诊断生物标志物和干预策略。

https://cdn.ncbi.nlm.nih.gov/pmc/blobs/a0b1/10212707/2a9567ccdbb4/CPR-56-e13455-g003.jpg
https://cdn.ncbi.nlm.nih.gov/pmc/blobs/a0b1/10212707/9fd431fbbabf/CPR-56-e13455-g004.jpg
https://cdn.ncbi.nlm.nih.gov/pmc/blobs/a0b1/10212707/bc1d4b10a9d4/CPR-56-e13455-g006.jpg
https://cdn.ncbi.nlm.nih.gov/pmc/blobs/a0b1/10212707/5fdbba52b882/CPR-56-e13455-g005.jpg
https://cdn.ncbi.nlm.nih.gov/pmc/blobs/a0b1/10212707/91a80e3ceb63/CPR-56-e13455-g002.jpg
https://cdn.ncbi.nlm.nih.gov/pmc/blobs/a0b1/10212707/2a9567ccdbb4/CPR-56-e13455-g003.jpg
https://cdn.ncbi.nlm.nih.gov/pmc/blobs/a0b1/10212707/9fd431fbbabf/CPR-56-e13455-g004.jpg
https://cdn.ncbi.nlm.nih.gov/pmc/blobs/a0b1/10212707/bc1d4b10a9d4/CPR-56-e13455-g006.jpg
https://cdn.ncbi.nlm.nih.gov/pmc/blobs/a0b1/10212707/5fdbba52b882/CPR-56-e13455-g005.jpg
https://cdn.ncbi.nlm.nih.gov/pmc/blobs/a0b1/10212707/91a80e3ceb63/CPR-56-e13455-g002.jpg
https://cdn.ncbi.nlm.nih.gov/pmc/blobs/a0b1/10212707/2a9567ccdbb4/CPR-56-e13455-g003.jpg

相似文献

1
SESN1 is a FOXO3 effector that counteracts human skeletal muscle ageing.SESN1 是 FOXO3 的效应因子,能抵抗人类骨骼肌衰老。
Cell Prolif. 2023 May;56(5):e13455. doi: 10.1111/cpr.13455. Epub 2023 May 17.
2
Single-nucleus profiling unveils a geroprotective role of the FOXO3 in primate skeletal muscle aging.单细胞 profiling 揭示了 FOXO3 在灵长类骨骼肌衰老中的 geroprotective 作用。
Protein Cell. 2023 Jun 28;14(7):497-512. doi: 10.1093/procel/pwac061.
3
Foxo3 Knockdown Mediates Decline of and Reducing Myoblast Conversion to Myotubes.Foxo3 敲低介导 和 减少成肌细胞向肌管的转化。
Cells. 2023 Aug 29;12(17):2167. doi: 10.3390/cells12172167.
4
Regulation of muscle atrophy-related genes by the opposing transcriptional activities of ZEB1/CtBP and FOXO3.ZEB1/CtBP 和 FOXO3 的转录活性相反调控肌肉萎缩相关基因。
Nucleic Acids Res. 2018 Nov 16;46(20):10697-10708. doi: 10.1093/nar/gky835.
5
Skeletal muscle-specific Prmt1 deletion causes muscle atrophy via deregulation of the PRMT6-FOXO3 axis.骨骼肌特异性 Prmt1 缺失通过失调的 PRMT6-FOXO3 轴引起肌肉萎缩。
Autophagy. 2019 Jun;15(6):1069-1081. doi: 10.1080/15548627.2019.1569931. Epub 2019 Feb 5.
6
Triptolide induces atrophy of myotubes by triggering IRS-1 degradation and activating the FoxO3 pathway.雷公藤内酯醇通过触发 IRS-1 降解并激活 FoxO3 通路诱导肌管萎缩。
Toxicol In Vitro. 2020 Jun;65:104793. doi: 10.1016/j.tiv.2020.104793. Epub 2020 Feb 12.
7
miR-182 attenuates atrophy-related gene expression by targeting FoxO3 in skeletal muscle.微小RNA-182通过靶向骨骼肌中的叉头框蛋白O3来减弱萎缩相关基因的表达。
Am J Physiol Cell Physiol. 2014 Aug 15;307(4):C314-9. doi: 10.1152/ajpcell.00395.2013. Epub 2014 May 28.
8
Matrine improves skeletal muscle atrophy by inhibiting E3 ubiquitin ligases and activating the Akt/mTOR/FoxO3α signaling pathway in C2C12 myotubes and mice.苦参碱通过抑制 E3 泛素连接酶和激活 C2C12 肌管和小鼠中的 Akt/mTOR/FoxO3α 信号通路改善骨骼肌萎缩。
Oncol Rep. 2019 Aug;42(2):479-494. doi: 10.3892/or.2019.7205. Epub 2019 Jun 19.
9
CARM1 contributes to skeletal muscle wasting by mediating FoxO3 activity and promoting myofiber autophagy.CARM1 通过介导 FoxO3 活性和促进肌纤维自噬来导致骨骼肌萎缩。
Exp Cell Res. 2019 Jan 1;374(1):198-209. doi: 10.1016/j.yexcr.2018.11.024. Epub 2018 Nov 27.
10
DBC1 maintains skeletal muscle integrity by enhancing myogenesis and preventing myofibre wasting.DBC1 通过促进成肌和防止肌纤维损失来维持骨骼肌的完整性。
J Cachexia Sarcopenia Muscle. 2024 Feb;15(1):255-269. doi: 10.1002/jcsm.13398. Epub 2023 Dec 7.

引用本文的文献

1
Biomarkers of ageing of humans and non-human primates.人类和非人类灵长类动物的衰老生物标志物。
Nat Rev Mol Cell Biol. 2025 Sep 11. doi: 10.1038/s41580-025-00883-8.
2
Reprogramming aging: genetically enhanced mesenchymal progenitor cells show systemic rejuvenation in primates.重编程衰老:基因增强的间充质祖细胞在灵长类动物中显示出全身年轻化。
Life Med. 2025 Jun 19;4(4):lnaf022. doi: 10.1093/lifemedi/lnaf022. eCollection 2025 Aug.
3
SLC6A6-Mediated Taurine Uptake Sustains Corneal Epithelial Stem/Progenitor Cell Function to Counteract Age-Related Dysfunction.

本文引用的文献

1
4E-BP1 counteracts human mesenchymal stem cell senescence via maintaining mitochondrial homeostasis.4E-BP1 通过维持线粒体稳态来拮抗人骨髓间充质干细胞衰老。
Protein Cell. 2023 Apr 13;14(3):202-216. doi: 10.1093/procel/pwac037.
2
Single-nucleus profiling unveils a geroprotective role of the FOXO3 in primate skeletal muscle aging.单细胞 profiling 揭示了 FOXO3 在灵长类骨骼肌衰老中的 geroprotective 作用。
Protein Cell. 2023 Jun 28;14(7):497-512. doi: 10.1093/procel/pwac061.
3
A single-cell transcriptomic atlas of exercise-induced anti-inflammatory and geroprotective effects across the body.
SLC6A6介导的牛磺酸摄取维持角膜上皮干细胞/祖细胞功能以对抗年龄相关功能障碍。
Invest Ophthalmol Vis Sci. 2025 Jun 2;66(6):25. doi: 10.1167/iovs.66.6.25.
4
Pilot Study on the Profiling and Functional Analysis of mRNA, miRNA, and lncRNA in the Skeletal Muscle of Mongolian Horses, Xilingol Horses, and Grassland-Thoroughbreds.蒙古马、锡林郭勒马和草原马骨骼肌中mRNA、miRNA和lncRNA的分析及功能研究的初步试验
Animals (Basel). 2025 Apr 13;15(8):1123. doi: 10.3390/ani15081123.
5
SIRT5 safeguards against primate skeletal muscle ageing via desuccinylation of TBK1.SIRT5通过使TBK1去琥珀酰化来预防灵长类动物骨骼肌衰老。
Nat Metab. 2025 Mar;7(3):556-573. doi: 10.1038/s42255-025-01235-8. Epub 2025 Mar 14.
6
A framework of biomarkers for skeletal muscle aging: a consensus statement by the Aging Biomarker Consortium.骨骼肌衰老生物标志物框架:衰老生物标志物联盟的共识声明
Life Med. 2025 Jan 26;3(6):lnaf001. doi: 10.1093/lifemedi/lnaf001. eCollection 2024 Dec.
7
Beyond the bulk: overview and novel insights into the dynamics of muscle satellite cells during muscle regeneration.超越数量:肌肉再生过程中肌肉卫星细胞动力学的概述与新见解
Inflamm Regen. 2024 Sep 26;44(1):39. doi: 10.1186/s41232-024-00354-1.
8
Microbiota-derived 3-phenylpropionic acid promotes myotube hypertrophy by Foxo3/NAD signaling pathway.微生物群衍生的3-苯丙酸通过Foxo3/ NAD信号通路促进肌管肥大。
Cell Biosci. 2024 May 15;14(1):62. doi: 10.1186/s13578-024-01244-2.
9
Sestrin1, 2, and 3 are dispensable for female fertility in mice.Sesnrin1、2 和 3 对于小鼠的雌性生育力可有可无。
J Ovarian Res. 2024 Feb 1;17(1):28. doi: 10.1186/s13048-024-01345-z.
10
Degeneration Directory: a multi-omics web resource for degenerative diseases.退行性疾病目录:一个用于退行性疾病的多组学网络资源。
Protein Cell. 2024 May 7;15(5):385-392. doi: 10.1093/procel/pwad066.
运动诱导的全身抗炎和老年保护作用的单细胞转录组图谱。
Innovation (Camb). 2023 Jan 5;4(1):100380. doi: 10.1016/j.xinn.2023.100380. eCollection 2023 Jan 30.
4
Senescence atlas reveals an aged-like inflamed niche that blunts muscle regeneration.衰老图谱揭示了一种衰老样炎症微环境,削弱了肌肉再生。
Nature. 2023 Jan;613(7942):169-178. doi: 10.1038/s41586-022-05535-x. Epub 2022 Dec 21.
5
Cross-species metabolomic analysis identifies uridine as a potent regeneration promoting factor.跨物种代谢组学分析确定尿苷为一种有效的促进再生因子。
Cell Discov. 2022 Feb 1;8(1):6. doi: 10.1038/s41421-021-00361-3.
6
The functions and roles of sestrins in regulating human diseases.Sesrins 在调节人类疾病中的功能和作用。
Cell Mol Biol Lett. 2022 Jan 3;27(1):2. doi: 10.1186/s11658-021-00302-8.
7
Fibro-adipogenic progenitors in skeletal muscle homeostasis, regeneration and diseases.骨骼肌稳态、再生和疾病中的纤维脂肪祖细胞。
Open Biol. 2021 Dec;11(12):210110. doi: 10.1098/rsob.210110. Epub 2021 Dec 8.
8
Large-scale integration of single-cell transcriptomic data captures transitional progenitor states in mouse skeletal muscle regeneration.大规模整合单细胞转录组数据捕获了小鼠骨骼肌再生中的过渡祖细胞状态。
Commun Biol. 2021 Nov 12;4(1):1280. doi: 10.1038/s42003-021-02810-x.
9
Regeneration Roadmap: database resources for regenerative biology.再生路线图:再生生物学数据库资源。
Nucleic Acids Res. 2022 Jan 7;50(D1):D1085-D1090. doi: 10.1093/nar/gkab870.
10
Senescent cells and macrophages: key players for regeneration?衰老细胞和巨噬细胞:再生的关键因素?
Open Biol. 2020 Dec;10(12):200309. doi: 10.1098/rsob.200309. Epub 2020 Dec 23.