Suppr超能文献

ST17 株的患者内和全球进化动态

Within-patient and global evolutionary dynamics of ST17.

机构信息

Department of Medical Microbiology, Stavanger University Hospital, Stavanger, Norway.

Department of Biological Sciences, Faculty of Mathematics and Natural Sciences, University of Bergen, Bergen, Norway.

出版信息

Microb Genom. 2023 May;9(5). doi: 10.1099/mgen.0.001005.

Abstract

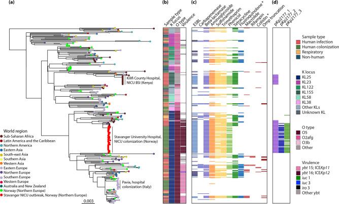
sequence type (ST) 17 is a global problem clone that causes multidrug-resistant (MDR) hospital infections worldwide. In 2008-2009, an outbreak of MDR ST17 occurred at a neonatal intensive care unit (NICU) in Stavanger, Norway. Fifty-seven children were colonized. We observed intestinal persistence of ST17 in all of the children for up to two years after hospital discharge. Here, we investigated the within-host evolution of ST17 in 45 of those children during long-term colonization and compared the outbreak with 254 global strains. Ninety-two outbreak-related isolates were whole-genome sequenced. They had capsule locus KL25, O locus O5 and carried yersiniabactin. During within-host colonization ST17 remained stable with few single nucleotide polymorphisms, no acquisition of antimicrobial resistance (AMR) or virulence determinants, and persistent carriage of a -encoding IncFII(K) IncFIB(K) plasmid (pKp2177_1). The global collection included ST17 from 1993 to 2020 from 34 countries, that were from human infection (41.3%), colonization (39.3%) and respiratory specimens (7.3%), from animals (9.3%), and from the environment (2.7%). We estimate that ST17 emerged mid-to-late 19th century (1859, 95 % HPD 1763-1939) and diversified through recombinations of the K and O loci to form several sublineages, with various AMR genes, virulence loci and plasmids. There was limited evidence of persistence of AMR genes in any of these lineages. A globally disseminated sublineage with KL25/O5 accounted for 52.7 % of the genomes. It included a monophyletic subclade that emerged in the mid-1980s, which comprised the Stavanger NICU outbreak and 10 genomes from three other countries, which all carried pKp2177_1. The plasmid was also observed in a KL155/OL101 subclade from the 2000s. Three clonal expansions of ST17 were identified; all were healthcare-associated and carried either yersiniabactin and/or pKp2177_1. To conclude, ST17 is globally disseminated and associated with opportunistic hospital-acquired infections. It contributes to the burden of global MDR infections, but many diverse lineages persist without acquired AMR. We hypothesize that non-human sources and human colonization may play a crucial role for severe infections in vulnerable patients, such as preterm neonates.

摘要

序列类型 17(ST17)是一种全球性问题克隆,可导致全球耐多药(MDR)医院感染。2008-2009 年,挪威斯塔万格的新生儿重症监护病房(NICU)爆发了 MDR ST17。有 57 名儿童定植。我们观察到,在出院后长达两年的时间里,所有儿童的肠道中均持续存在 ST17。在这里,我们在 45 名长期定植的儿童中研究了 ST17 的宿主内进化,并将此次爆发与 254 株全球菌株进行了比较。92 株爆发相关分离株进行了全基因组测序。它们具有荚膜基因座 KL25、O 基因座 O5,并携带耶尔森菌素。在宿主内定植期间,ST17 保持稳定,仅有少数单核苷酸多态性,没有获得抗生素耐药性(AMR)或毒力决定因素,并且持续携带编码 IncFII(K)IncFIB(K)质粒(pKp2177_1)。全球分离株来自 34 个国家,1993 年至 2020 年,包括人类感染(41.3%)、定植(39.3%)和呼吸道标本(7.3%)、动物(9.3%)和环境(2.7%)。我们估计 ST17 出现在 19 世纪中叶至后期(1859 年,95% HPD 1763-1939),并通过 K 和 O 基因座的重组多样化,形成了几个亚谱系,具有各种 AMR 基因、毒力基因座和质粒。在这些谱系中,任何谱系都没有持续存在 AMR 基因的证据。一个携带 KL25/O5 的全球传播的亚谱系占基因组的 52.7%。它包括一个 20 世纪 80 年代中期出现的单系亚分支,其中包括斯塔万格 NICU 爆发和来自其他三个国家的 10 个基因组,这些基因组均携带 pKp2177_1。该质粒也在 21 世纪的 KL155/OL101 亚分支中观察到。鉴定出三个 ST17 克隆扩展;均与医疗保健相关,并携带耶尔森菌素和/或 pKp2177_1。总之,ST17 广泛传播,与机会性医院获得性感染有关。它导致了全球 MDR 感染的负担,但许多不同的谱系在没有获得 AMR 的情况下仍然存在。我们假设非人类来源和人类定植可能在脆弱患者(如早产儿)的严重感染中发挥关键作用。

https://cdn.ncbi.nlm.nih.gov/pmc/blobs/efa4/10272876/bf813281493b/mgen-9-1005-g001.jpg

文献检索

告别复杂PubMed语法,用中文像聊天一样搜索,搜遍4000万医学文献。AI智能推荐,让科研检索更轻松。

立即免费搜索

文件翻译

保留排版,准确专业,支持PDF/Word/PPT等文件格式,支持 12+语言互译。

免费翻译文档

深度研究

AI帮你快速写综述,25分钟生成高质量综述,智能提取关键信息,辅助科研写作。

立即免费体验