Suppr超能文献

利用牛津纳米孔全长刺突基因测序快速且经济有效地检测 SARS-CoV-2 变体。

Fast and cost-effective SARS-CoV-2 variant detection using Oxford Nanopore full-length spike gene sequencing.

机构信息

Laboratorio de Genómica Microbiana, Institut Pasteur de Montevideo, Montevideo, Uruguay.

Centro de Innovación en Vigilancia Epidemiológica, Institut Pasteur de Montevideo, Montevideo, Uruguay.

出版信息

Microb Genom. 2023 May;9(5). doi: 10.1099/mgen.0.001013.

Abstract

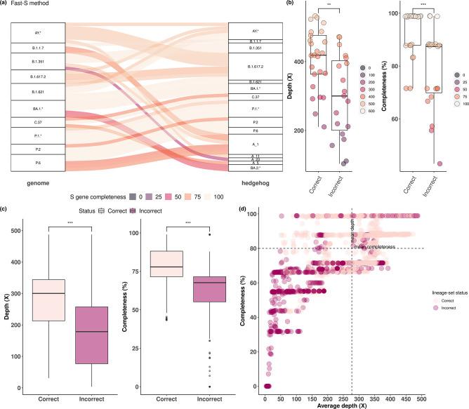
Most biologically relevant and diagnostic mutations in the severe acute respiratory syndrome coronavirus-2 (SARS-CoV-2) genome have been identified in the S gene through global genomic surveillance efforts. However, large-scale whole-genome sequencing (WGS) is still challenging in developing countries due to higher costs, reagent delays and limited infrastructure. Consequently, only a small fraction of SARS-CoV-2 samples are characterized through WGS in these regions. Here, we present a complete workflow consisting of a fast library preparation protocol based on tiled amplification of the S gene, followed by a PCR barcoding step and sequencing using Nanopore platforms. This protocol facilitates fast and cost-effective identification of main variants of concern and mutational surveillance of the S gene. By applying this protocol, report time and overall costs for SARS-CoV-2 variant detection could be reduced, contributing to improved genomic surveillance programmes, particularly in low-income regions.

摘要

通过全球基因组监测工作,已在严重急性呼吸综合征冠状病毒 2 型(SARS-CoV-2)基因组中的 S 基因中鉴定出大多数与生物学相关和具有诊断意义的突变。然而,由于成本较高、试剂延迟和基础设施有限,在发展中国家进行大规模全基因组测序(WGS)仍然具有挑战性。因此,在这些地区,只有一小部分 SARS-CoV-2 样本通过 WGS 进行了特征描述。在这里,我们提出了一个完整的工作流程,包括基于 S 基因平铺扩增的快速文库制备方案,随后是 PCR 条形码步骤和使用纳米孔平台进行测序。该方案有利于快速、经济有效地鉴定主要关注的变体,并对 S 基因进行突变监测。通过应用该方案,可以缩短 SARS-CoV-2 变体检测的报告时间和总体成本,有助于改善基因组监测计划,特别是在低收入地区。

https://cdn.ncbi.nlm.nih.gov/pmc/blobs/87f0/10272875/549edd18a559/mgen-9-1013-g001.jpg

文献检索

告别复杂PubMed语法,用中文像聊天一样搜索,搜遍4000万医学文献。AI智能推荐,让科研检索更轻松。

立即免费搜索

文件翻译

保留排版,准确专业,支持PDF/Word/PPT等文件格式,支持 12+语言互译。

免费翻译文档

深度研究

AI帮你快速写综述,25分钟生成高质量综述,智能提取关键信息,辅助科研写作。

立即免费体验