Suppr超能文献

β-烟酰胺单核苷酸激活 NAD+/SIRT1 通路,并减轻脓毒症小鼠海马区的炎症和氧化应激反应。

β-Nicotinamide mononucleotide activates NAD+/SIRT1 pathway and attenuates inflammatory and oxidative responses in the hippocampus regions of septic mice.

机构信息

School of Anesthesiology, Weifang Medical University, Weifang, 261053, China; Faculty of Anesthesiology, Changhai Hospital, Naval Medical University, Shanghai, China.

Faculty of Anesthesiology, Changhai Hospital, Naval Medical University, Shanghai, China; Jiangsu Province Key Laboratory of Anesthesiology, Xuzhou Medical University, Xuzhou, Jiangsu, China.

出版信息

Redox Biol. 2023 Jul;63:102745. doi: 10.1016/j.redox.2023.102745. Epub 2023 May 13.

Abstract

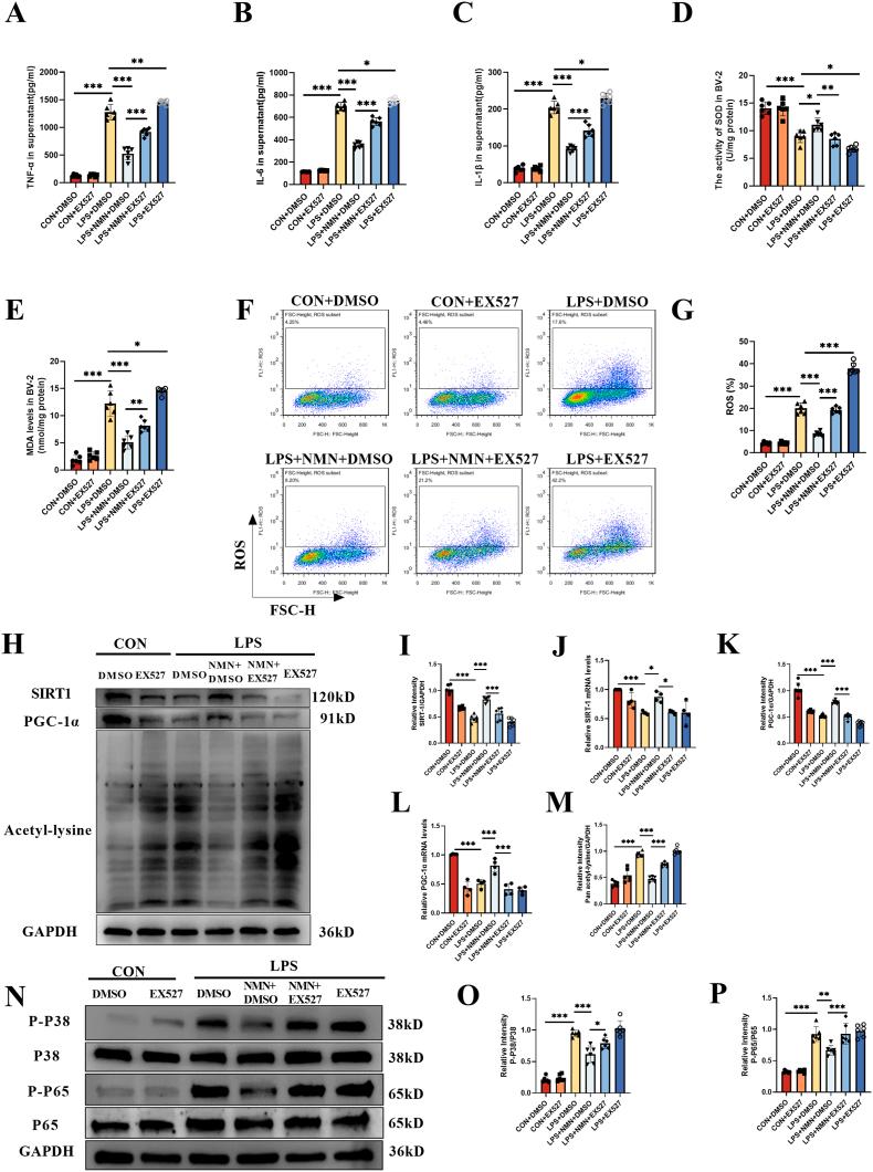
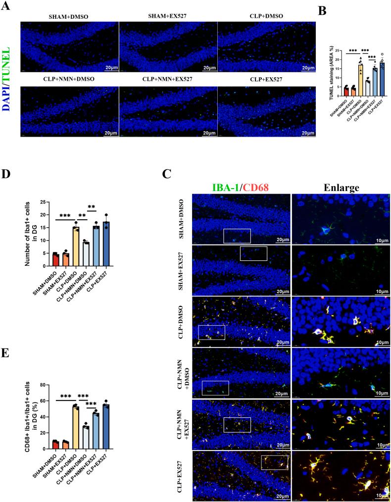
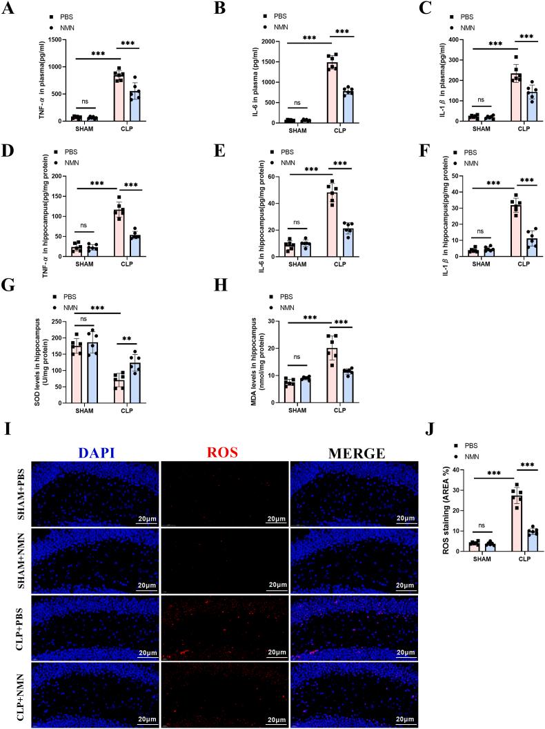
Sepsis-associated encephalopathy (SAE) is one of the common serious complications in sepsis, and the pathogenesis of SAE remains unclear. Sirtuin 1 (SIRT1) has been reported to be downregulated in the hippocampus and SIRT1 agonists can attenuated the cognitive dysfunction in septic mice. Nicotinamide adenine dinucleotide (NAD+) is a key substrate to maintain the deacetylation activity of SIRT1. As an intermediate of NAD+, β-Nicotinamide Mononucleotide (NMN) has been reported to be promising in treating neurodegenerative diseases and cerebral ischemic injury. Thus we sought to investigate the potential role of NMN in SAE treatment. The SAE model was established by cecal ligation and puncture (CLP) in vivo, and neuroinflammation model was established with LPS-treated BV-2 cells in vitro. Memory impairment was assessed by Morris water maze and fear conditioning tests. As a result, the levels of NAD+, SIRT1 and PGC-1α were significantly reduced in the hippocampus of septic mice, while the acetylation of total lysine, phosphorylation of P38 and P65 were enhanced. All these changes induced by sepsis were inverted by NMN. Treating with NMN resulted in improved behavior performance in the fear conditioning tests and Morris water maze. Apoptosis, inflammatory and oxidative responses in the hippocampus of septic mice were attenuated significantly after NMN administration. These protective effect of NMN against memory dysfunction, inflammatory and oxidative injuries were reversed by the SIRT1 inhibitor, EX-527. Similarly, LPS-induced activation of BV-2 cells were attenuated by NMN, EX-527 or SIRT1 knockdown could reverse such effect of NMN in vitro. In conclusion, NMN is protective against sepsis-induced memory dysfunction, and the inflammatory and oxidative injuries in the hippocampus region of septic mice. The NAD+/SIRT1 pathway might be involved in one of the mechanisms of the protective effect.

摘要

脓毒症相关性脑病(SAE)是脓毒症的常见严重并发症之一,其发病机制尚不清楚。有报道称,Sirtuin 1(SIRT1)在海马体中表达下调,SIRT1 激动剂可减轻脓毒症小鼠的认知功能障碍。烟酰胺腺嘌呤二核苷酸(NAD+)是维持 SIRT1 去乙酰化活性的关键底物。作为 NAD+的中间产物,β-烟酰胺单核苷酸(NMN)已被报道在治疗神经退行性疾病和脑缺血损伤方面具有潜力。因此,我们试图研究 NMN 在 SAE 治疗中的潜在作用。通过体内盲肠结扎穿孔(CLP)建立 SAE 模型,体外用 LPS 处理 BV-2 细胞建立神经炎症模型。通过 Morris 水迷宫和恐惧条件反射测试评估记忆障碍。结果显示,脓毒症小鼠海马体中 NAD+、SIRT1 和 PGC-1α 的水平显著降低,而总赖氨酸乙酰化、P38 和 P65 的磷酸化增强。这些由脓毒症引起的变化都被 NMN 逆转。NMN 治疗可改善恐惧条件反射测试和 Morris 水迷宫中的行为表现。NMN 给药后可显著减轻脓毒症小鼠海马体中的细胞凋亡、炎症和氧化应激反应。NMN 对记忆功能障碍、炎症和氧化损伤的保护作用被 SIRT1 抑制剂 EX-527 逆转。同样,NMN 也可减轻 LPS 诱导的 BV-2 细胞激活,而 EX-527 或 SIRT1 敲低可逆转 NMN 在体外的这种作用。综上所述,NMN 可预防脓毒症引起的记忆功能障碍以及脓毒症小鼠海马区的炎症和氧化损伤。NAD+/SIRT1 通路可能是其保护作用的机制之一。

https://cdn.ncbi.nlm.nih.gov/pmc/blobs/9cba/10206198/f74638703ec5/gr1.jpg

文献检索

告别复杂PubMed语法,用中文像聊天一样搜索,搜遍4000万医学文献。AI智能推荐,让科研检索更轻松。

立即免费搜索

文件翻译

保留排版,准确专业,支持PDF/Word/PPT等文件格式,支持 12+语言互译。

免费翻译文档

深度研究

AI帮你快速写综述,25分钟生成高质量综述,智能提取关键信息,辅助科研写作。

立即免费体验