Zhao Yingchun, Qu Ying, Huang Changshun, Li Chengzhilin, Zhang Wenyu, Wang Xinyu, Duan Wenlong, He Qingbin, Zhang Yachao, Jiao Jianwei, Zheng Runxiao
Shandong Provincial Hospital Affiliated to Shandong First Medical University, Medical Science and Technology Innovation Center, Jinan, 250117, China.
Shandong Hongkui Medical Laboratory Co., Ltd., Jinan, 271100, China.
Mater Today Bio. 2025 Aug 4;34:102168. doi: 10.1016/j.mtbio.2025.102168. eCollection 2025 Oct.
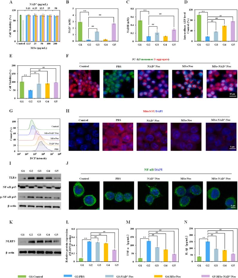
Systemic inflammation, excessive reactive oxygen species (ROS) and mitochondrial impairment are the main cause of multi-organ dysfunction syndrome in sepsis. Nevertheless, the pharmaceuticals currently in development focus solely on a single mechanism of disease, which is evidently inadequate. Herein, a precision nanodrug delivery system (MSe-NAD/Nes) has been designed, incorporating mesoporous selenium nanozymes (MSe NPs) and leveraging a neutrophil-targeting strategy, to accomplish accurate delivery and mitigate inflammation. Upon reaching the inflammatory region, MSe NPs destroys selenium bonds and releases NAD under the action of ROS, which in turn supplements the NAD pool and promotes the recovery of mitochondrial function. Moreover, MSe NPs are capable of efficiently eliminating ROS by mimicking the activity of glutathione peroxidase (GPx), thus preventing the activation of the NLRP3 inflammasome. administration has indicated that MSe-NAD/Nes efficiently alleviates organ oxidative stress, restores ATP levels, attenuates systemic hyperinflammation, and facilitates rapid organ repair. This study presents a potential modality of inflammation remission via ROS scavenging and mitochondrial repairment for the reliable and safe therapy of sepsis.
全身炎症、过量的活性氧(ROS)和线粒体损伤是脓毒症中多器官功能障碍综合征的主要原因。然而,目前正在研发的药物仅关注单一的疾病机制,这显然是不够的。在此,设计了一种精确的纳米药物递送系统(MSe-NAD/Nes),其包含介孔硒纳米酶(MSe NPs)并采用中性粒细胞靶向策略,以实现精准递送并减轻炎症。到达炎症区域后,MSe NPs在ROS的作用下破坏硒键并释放NAD,进而补充NAD池并促进线粒体功能的恢复。此外,MSe NPs能够通过模拟谷胱甘肽过氧化物酶(GPx)的活性有效清除ROS,从而防止NLRP3炎性小体的激活。给药表明,MSe-NAD/Nes可有效减轻器官氧化应激、恢复ATP水平、减轻全身过度炎症并促进器官快速修复。本研究提出了一种通过清除ROS和修复线粒体来缓解炎症的潜在方式,用于脓毒症的可靠且安全的治疗。