• 文献检索
  • 文档翻译
  • 深度研究
  • 学术资讯
  • Suppr Zotero 插件Zotero 插件
  • 邀请有礼
  • 套餐&价格
  • 历史记录
应用&插件
Suppr Zotero 插件Zotero 插件浏览器插件Mac 客户端Windows 客户端微信小程序
定价
高级版会员购买积分包购买API积分包
服务
文献检索文档翻译深度研究API 文档MCP 服务
关于我们
关于 Suppr公司介绍联系我们用户协议隐私条款
关注我们

Suppr 超能文献

核心技术专利:CN118964589B侵权必究
粤ICP备2023148730 号-1Suppr @ 2026

文献检索

告别复杂PubMed语法,用中文像聊天一样搜索,搜遍4000万医学文献。AI智能推荐,让科研检索更轻松。

立即免费搜索

文件翻译

保留排版,准确专业,支持PDF/Word/PPT等文件格式,支持 12+语言互译。

免费翻译文档

深度研究

AI帮你快速写综述,25分钟生成高质量综述,智能提取关键信息,辅助科研写作。

立即免费体验

烟酰胺单核苷酸(NMN)在视网膜脱离光感受器退行性变模型中的神经保护作用及其作用机制。

Neuroprotective effects and mechanisms of action of nicotinamide mononucleotide (NMN) in a photoreceptor degenerative model of retinal detachment.

机构信息

Angiogenesis Laboratory, Massachusetts Eye and Ear, Harvard Medical School, Boston, MA 02114, USA.

State Key Laboratory of Ophthalmology, Zhongshan Ophthalmic Center, Sun Yat-sen University, Guangzhou 510060, China.

出版信息

Aging (Albany NY). 2020 Dec 29;12(24):24504-24521. doi: 10.18632/aging.202453.

DOI:10.18632/aging.202453
PMID:33373320
原文链接:https://pmc.ncbi.nlm.nih.gov/articles/PMC7803565/
Abstract

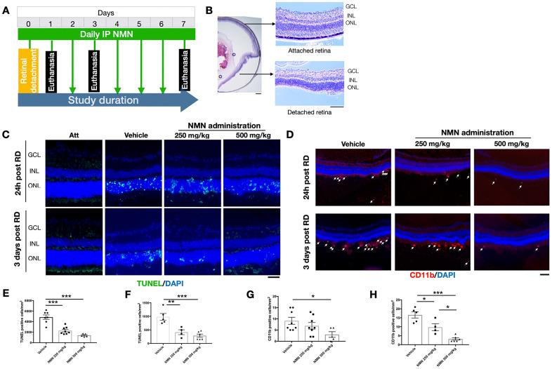
Currently, no pharmacotherapy has been proven effective in treating photoreceptor degeneration in patients. Discovering readily available and safe neuroprotectants is therefore highly sought after. Here, we investigated nicotinamide mononucleotide (NMN), a precursor of nicotinamide adenine dinucleotide (NAD), in a retinal detachment (RD) induced photoreceptor degeneration. NMN administration after RD resulted in a significant reduction of TUNEL photoreceptors, CD11b macrophages, and GFAP labeled glial activation; a normalization of protein carbonyl content (PCC), and a preservation of the outer nuclear layer (ONL) thickness. NMN administration significantly increased NAD levels, SIRT1 protein expression, and heme oxygenase-1 (HO-1) expression. Delayed NMN administration still exerted protective effects after RD. Mechanistic studies using 661W cells revealed a SIRT1/HO-1 signaling as a downstream effector of NMN-mediated protection under oxidative stress and LPS stimulation. In conclusion, NMN administration exerts neuroprotective effects on photoreceptors after RD and oxidative injury, suggesting a therapeutic avenue to treating photoreceptor degeneration.

摘要

目前,尚无药物疗法被证明能有效治疗患者的光感受器变性。因此,人们非常希望能发现易于获得且安全的神经保护剂。在这里,我们研究了烟酰胺单核苷酸(NMN),烟酰胺腺嘌呤二核苷酸(NAD)的前体,在视网膜脱离(RD)诱导的光感受器变性中的作用。RD 后给予 NMN 治疗可显著减少 TUNEL 阳性光感受器、CD11b 巨噬细胞和 GFAP 标记的神经胶质细胞激活;可使蛋白羰基含量(PCC)正常化,并维持外核层(ONL)厚度。NMN 治疗可显著增加 NAD 水平、SIRT1 蛋白表达和血红素加氧酶-1(HO-1)表达。RD 后延迟给予 NMN 仍能发挥保护作用。使用 661W 细胞进行的机制研究表明,在氧化应激和 LPS 刺激下,NMN 介导的保护作用的下游效应物为 SIRT1/HO-1 信号。总之,NMN 治疗可在 RD 和氧化损伤后对光感受器发挥神经保护作用,为治疗光感受器变性提供了一种治疗途径。

https://cdn.ncbi.nlm.nih.gov/pmc/blobs/a02f/7803565/72d986ed0415/aging-12-202453-g007.jpg
https://cdn.ncbi.nlm.nih.gov/pmc/blobs/a02f/7803565/97f96dd51b59/aging-12-202453-g001.jpg
https://cdn.ncbi.nlm.nih.gov/pmc/blobs/a02f/7803565/7fa10dacbf3e/aging-12-202453-g002.jpg
https://cdn.ncbi.nlm.nih.gov/pmc/blobs/a02f/7803565/d16e0bb2a937/aging-12-202453-g003.jpg
https://cdn.ncbi.nlm.nih.gov/pmc/blobs/a02f/7803565/b0992c5a7314/aging-12-202453-g004.jpg
https://cdn.ncbi.nlm.nih.gov/pmc/blobs/a02f/7803565/d7c3f0ae26af/aging-12-202453-g005.jpg
https://cdn.ncbi.nlm.nih.gov/pmc/blobs/a02f/7803565/69f74e63ab42/aging-12-202453-g006.jpg
https://cdn.ncbi.nlm.nih.gov/pmc/blobs/a02f/7803565/72d986ed0415/aging-12-202453-g007.jpg
https://cdn.ncbi.nlm.nih.gov/pmc/blobs/a02f/7803565/97f96dd51b59/aging-12-202453-g001.jpg
https://cdn.ncbi.nlm.nih.gov/pmc/blobs/a02f/7803565/7fa10dacbf3e/aging-12-202453-g002.jpg
https://cdn.ncbi.nlm.nih.gov/pmc/blobs/a02f/7803565/d16e0bb2a937/aging-12-202453-g003.jpg
https://cdn.ncbi.nlm.nih.gov/pmc/blobs/a02f/7803565/b0992c5a7314/aging-12-202453-g004.jpg
https://cdn.ncbi.nlm.nih.gov/pmc/blobs/a02f/7803565/d7c3f0ae26af/aging-12-202453-g005.jpg
https://cdn.ncbi.nlm.nih.gov/pmc/blobs/a02f/7803565/69f74e63ab42/aging-12-202453-g006.jpg
https://cdn.ncbi.nlm.nih.gov/pmc/blobs/a02f/7803565/72d986ed0415/aging-12-202453-g007.jpg

相似文献

1
Neuroprotective effects and mechanisms of action of nicotinamide mononucleotide (NMN) in a photoreceptor degenerative model of retinal detachment.烟酰胺单核苷酸(NMN)在视网膜脱离光感受器退行性变模型中的神经保护作用及其作用机制。
Aging (Albany NY). 2020 Dec 29;12(24):24504-24521. doi: 10.18632/aging.202453.
2
β-Nicotinamide mononucleotide activates NAD+/SIRT1 pathway and attenuates inflammatory and oxidative responses in the hippocampus regions of septic mice.β-烟酰胺单核苷酸激活 NAD+/SIRT1 通路,并减轻脓毒症小鼠海马区的炎症和氧化应激反应。
Redox Biol. 2023 Jul;63:102745. doi: 10.1016/j.redox.2023.102745. Epub 2023 May 13.
3
Attenuated glial reactions and photoreceptor degeneration after retinal detachment in mice deficient in glial fibrillary acidic protein and vimentin.胶质纤维酸性蛋白和波形蛋白缺乏的小鼠视网膜脱离后胶质细胞反应减弱及光感受器退化
Invest Ophthalmol Vis Sci. 2007 Jun;48(6):2760-8. doi: 10.1167/iovs.06-1398.
4
Nicotinamide mononucleotide attenuates brain injury after intracerebral hemorrhage by activating Nrf2/HO-1 signaling pathway.烟酰胺单核苷酸通过激活 Nrf2/HO-1 信号通路减轻脑出血后的脑损伤。
Sci Rep. 2017 Apr 6;7(1):717. doi: 10.1038/s41598-017-00851-z.
5
Nicotinamide mononucleotide increases cell viability and restores tight junctions in high-glucose-treated human corneal epithelial cells via the SIRT1/Nrf2/HO-1 pathway.烟酰胺单核苷酸通过 SIRT1/Nrf2/HO-1 通路增加高糖处理的人角膜上皮细胞活力并恢复紧密连接。
Biomed Pharmacother. 2022 Mar;147:112659. doi: 10.1016/j.biopha.2022.112659. Epub 2022 Feb 2.
6
Nicotinamide Mononucleotide Prevents Retinal Dysfunction in a Mouse Model of Retinal Ischemia/Reperfusion Injury.烟酰胺单核苷酸可预防视网膜缺血/再灌注损伤小鼠模型的视网膜功能障碍。
Int J Mol Sci. 2022 Sep 23;23(19):11228. doi: 10.3390/ijms231911228.
7
Retardation of photoreceptor degeneration in the detached retina of rd1 mouse.延缓rd1小鼠视网膜脱离后光感受器的退化
Invest Ophthalmol Vis Sci. 2008 Feb;49(2):781-7. doi: 10.1167/iovs.07-0715.
8
Nicotinamide Mononucleotide Administration Prevents Experimental Diabetes-Induced Cognitive Impairment and Loss of Hippocampal Neurons.烟酰胺单核苷酸给药可预防实验性糖尿病引起的认知障碍和海马神经元丢失。
Int J Mol Sci. 2020 May 26;21(11):3756. doi: 10.3390/ijms21113756.
9
Nicotinamide mononucleotide inhibits oxidative stress-induced damage in a SIRT1/NQO-1-dependent manner.烟酰胺单核苷酸通过 SIRT1/NQO-1 依赖的方式抑制氧化应激诱导的损伤。
Toxicol In Vitro. 2023 Dec;93:105683. doi: 10.1016/j.tiv.2023.105683. Epub 2023 Aug 26.
10
Nicotinamide mononucleotide attenuates isoproterenol-induced cardiac fibrosis by regulating oxidative stress and Smad3 acetylation.烟酰胺单核苷酸通过调节氧化应激和 Smad3 乙酰化来减轻异丙肾上腺素诱导的心脏纤维化。
Life Sci. 2021 Jun 1;274:119299. doi: 10.1016/j.lfs.2021.119299. Epub 2021 Mar 3.

引用本文的文献

1
NMN Supplementation Inhibits Endothelial Cell ROS-Mediated Src/Pi3k/Akt Signaling Pathway to Protect High-Altitude Blood-Retinal Barrier.补充烟酰胺单核苷酸可抑制内皮细胞活性氧介导的Src/磷脂酰肌醇-3激酶/蛋白激酶B信号通路,以保护高原血视网膜屏障。
Invest Ophthalmol Vis Sci. 2025 Apr 1;66(4):51. doi: 10.1167/iovs.66.4.51.
2
β-Nicotinamide Mononucleotide Reduces Oxidative Stress and Improves Steroidogenesis in Granulosa Cells Associated with Sheep Prolificacy via Activating AMPK Pathway.β-烟酰胺单核苷酸通过激活AMPK途径减轻氧化应激并改善与绵羊繁殖力相关的颗粒细胞中的类固醇生成。
Antioxidants (Basel). 2024 Dec 30;14(1):34. doi: 10.3390/antiox14010034.
3

本文引用的文献

1
Mitochondrial Defects Drive Degenerative Retinal Diseases.线粒体缺陷导致退行性视网膜疾病。
Trends Mol Med. 2020 Jan;26(1):105-118. doi: 10.1016/j.molmed.2019.10.008. Epub 2019 Nov 23.
2
ANTI-VASCULAR ENDOTHELIAL GROWTH FACTOR THERAPY AND RISK OF TRACTION RETINAL DETACHMENT IN EYES WITH PROLIFERATIVE DIABETIC RETINOPATHY: Pooled Analysis of Five DRCR Retina Network Randomized Clinical Trials.抗血管内皮生长因子治疗与增生性糖尿病视网膜病变眼中牵引性视网膜脱离的风险:DRCR 视网膜网络五项随机临床试验的汇总分析。
Retina. 2020 Jun;40(6):1021-1028. doi: 10.1097/IAE.0000000000002633.
3
Inflammatory macrophage dependence on NAD salvage is a consequence of reactive oxygen species-mediated DNA damage.
Mitophagy Unveiled: Exploring the Nexus of Mitochondrial Health and Neuroendocrinopathy.
自噬揭示:探索线粒体健康与神经内分泌病理学的关联。
J Mol Neurosci. 2024 Nov 8;74(4):107. doi: 10.1007/s12031-024-02280-w.
4
Research advances in the function and anti-aging effects of nicotinamide mononucleotide.烟酰胺单核苷酸的功能及抗衰老作用研究进展。
J Zhejiang Univ Sci B. 2024 Sep 15;25(9):723-735. doi: 10.1631/jzus.B2300886.
5
Advancements in NMN biotherapy and research updates in the field of digestive system diseases.NMN 生物疗法的进展和消化系统疾病领域的研究动态。
J Transl Med. 2024 Aug 30;22(1):805. doi: 10.1186/s12967-024-05614-9.
6
Advances in the Synthesis and Physiological Metabolic Regulation of Nicotinamide Mononucleotide.烟酰胺单核苷酸的合成与生理代谢调控研究进展。
Nutrients. 2024 Jul 20;16(14):2354. doi: 10.3390/nu16142354.
7
Biosynthesis of β-nicotinamide mononucleotide from glucose via a new pathway in .通过一条新途径在……中由葡萄糖生物合成β-烟酰胺单核苷酸。 (你提供的原文不完整,“in”后面缺少具体内容)
Front Microbiol. 2024 Jun 11;15:1405736. doi: 10.3389/fmicb.2024.1405736. eCollection 2024.
8
Halofuginone prevents outer retinal degeneration in a mouse model of light-induced retinopathy.哈尔福林酮可预防光诱导性视网膜病变小鼠模型的视网膜外层变性。
PLoS One. 2024 Mar 27;19(3):e0300045. doi: 10.1371/journal.pone.0300045. eCollection 2024.
9
Piceid Octanoate Protects Retinal Cells against Oxidative Damage by Regulating the Sirtuin 1/Poly-ADP-Ribose Polymerase 1 Axis In Vitro and in rd10 Mice.云杉新苷辛酸酯通过在体外和rd10小鼠中调节沉默调节蛋白1/聚ADP核糖聚合酶1轴来保护视网膜细胞免受氧化损伤。
Antioxidants (Basel). 2024 Feb 4;13(2):201. doi: 10.3390/antiox13020201.
10
The identification of new roles for nicotinamide mononucleotide after spinal cord injury in mice: an RNA-seq and global gene expression study.小鼠脊髓损伤后烟酰胺单核苷酸新作用的鉴定:一项RNA测序和全基因表达研究
Front Cell Neurosci. 2023 Dec 14;17:1323566. doi: 10.3389/fncel.2023.1323566. eCollection 2023.
炎症巨噬细胞对烟酰胺腺嘌呤二核苷酸(NAD)回收的依赖性是活性氧(ROS)介导的 DNA 损伤的结果。
Nat Immunol. 2019 Apr;20(4):420-432. doi: 10.1038/s41590-019-0336-y. Epub 2019 Mar 11.
4
Enhanced SIRT6 activity abrogates the neurotoxic phenotype of astrocytes expressing ALS-linked mutant SOD1.增强的 SIRT6 活性可消除表达 ALS 相关突变 SOD1 的星形胶质细胞的神经毒性表型。
FASEB J. 2019 Jun;33(6):7084-7091. doi: 10.1096/fj.201802752R. Epub 2019 Mar 6.
5
Macrophage de novo NAD synthesis specifies immune function in aging and inflammation.巨噬细胞从头合成 NAD 决定衰老和炎症中的免疫功能。
Nat Immunol. 2019 Jan;20(1):50-63. doi: 10.1038/s41590-018-0255-3. Epub 2018 Nov 26.
6
Current management of diabetic tractional retinal detachments.糖尿病性牵引性视网膜脱离的治疗现状。
Indian J Ophthalmol. 2018 Dec;66(12):1751-1762. doi: 10.4103/ijo.IJO_1217_18.
7
Heme oxygenase-1 ameliorates hypoxia/reoxygenation via suppressing apoptosis and enhancing autophagy and cell proliferation though Sirt3 signaling pathway in H9c2 cells.血红素加氧酶-1 通过 Sirt3 信号通路抑制细胞凋亡、增强自噬和细胞增殖,从而改善 H9c2 细胞的缺氧/复氧损伤。
Naunyn Schmiedebergs Arch Pharmacol. 2019 Feb;392(2):189-198. doi: 10.1007/s00210-018-1575-4. Epub 2018 Nov 10.
8
Therapeutic Potential of NAD-Boosting Molecules: The In Vivo Evidence.NAD+ 增效分子的治疗潜力:体内证据。
Cell Metab. 2018 Mar 6;27(3):529-547. doi: 10.1016/j.cmet.2018.02.011.
9
NAD Intermediates: The Biology and Therapeutic Potential of NMN and NR.NAD 中间体:NMN 和 NR 的生物学和治疗潜力。
Cell Metab. 2018 Mar 6;27(3):513-528. doi: 10.1016/j.cmet.2017.11.002. Epub 2017 Dec 14.
10
Nicotinamide mononucleotide (NMN) supplementation ameliorates the impact of maternal obesity in mice: comparison with exercise.烟酰胺单核苷酸(NMN)补充改善了肥胖对母鼠的影响:与运动的比较。
Sci Rep. 2017 Nov 8;7(1):15063. doi: 10.1038/s41598-017-14866-z.