• 文献检索
  • 文档翻译
  • 深度研究
  • 学术资讯
  • Suppr Zotero 插件Zotero 插件
  • 邀请有礼
  • 套餐&价格
  • 历史记录
应用&插件
Suppr Zotero 插件Zotero 插件浏览器插件Mac 客户端Windows 客户端微信小程序
定价
高级版会员购买积分包购买API积分包
服务
文献检索文档翻译深度研究API 文档MCP 服务
关于我们
关于 Suppr公司介绍联系我们用户协议隐私条款
关注我们

Suppr 超能文献

核心技术专利:CN118964589B侵权必究
粤ICP备2023148730 号-1Suppr @ 2026

文献检索

告别复杂PubMed语法,用中文像聊天一样搜索,搜遍4000万医学文献。AI智能推荐,让科研检索更轻松。

立即免费搜索

文件翻译

保留排版,准确专业,支持PDF/Word/PPT等文件格式,支持 12+语言互译。

免费翻译文档

深度研究

AI帮你快速写综述,25分钟生成高质量综述,智能提取关键信息,辅助科研写作。

立即免费体验

Klotho 可预防转化生长因子-β2 诱导的视网膜色素上皮细胞衰老样形态变化。

Klotho prevents transforming growth factor-β2-induced senescent-like morphological changes in the retinal pigment epithelium.

机构信息

Fight against Angiogenesis-Related Blindness (FARB) Laboratory, Clinical Research Institute, Seoul National University Hospital, Seoul, Republic of Korea.

Department of Physiology, Yonsei University Wonju College of Medicine, Wonju, Republic of Korea.

出版信息

Cell Death Dis. 2023 May 20;14(5):334. doi: 10.1038/s41419-023-05851-8.

DOI:10.1038/s41419-023-05851-8
PMID:37210384
原文链接:https://pmc.ncbi.nlm.nih.gov/articles/PMC10199917/
Abstract

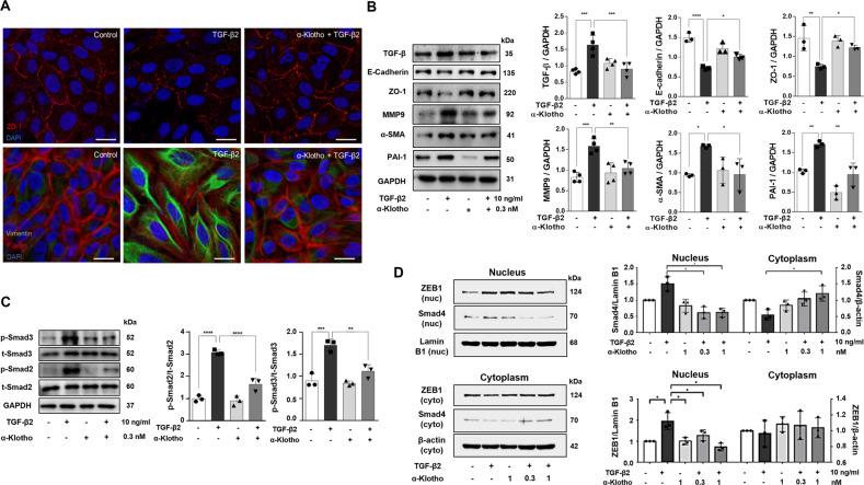
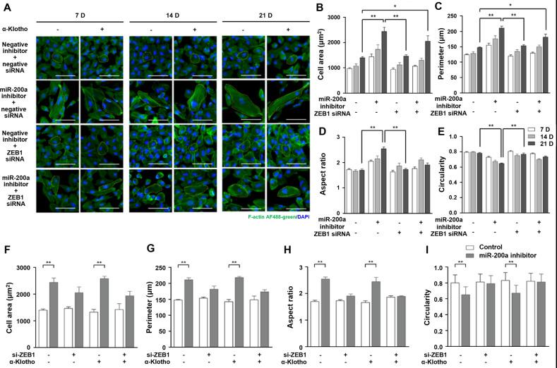
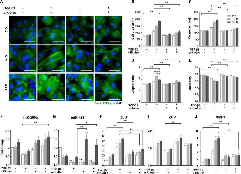
Degenerative changes of the retinal pigment epithelium (RPE) triggered by transforming growth factor-β2 (TGF-β2) and oxidative stress play a critical role in the progression of age-related macular degeneration (AMD). The expression of α-klotho, an antiaging protein, declines with age, increasing the risk factors for age-related diseases. Here, we investigated the protective effects of soluble α-klotho on TGF-β2-induced RPE degeneration. The morphological changes induced by TGF-β2, including epithelial-mesenchymal transition (EMT), were attenuated in the mouse RPE by the intravitreal injection (IVT) of α-klotho. In ARPE19 cells, EMT and morphological alterations by TGF-β2 were attenuated by co-incubation with α-klotho. TGF-β2 decreased miR-200a accompanied by zinc finger e-box binding homeobox1 (ZEB1) upregulation and EMT, all of which were prevented by α-klotho co-treatment. Inhibitor of miR-200a mimicked TGF-β2-induced morphological changes, which were recovered by ZEP1 silencing, but not by α-klotho, implying the upstream regulation of α-klotho on miR-200a-ZEP1-EMT axis. α-Klotho inhibited receptor binding of TGF-β2, Smad2/3 phosphorylation, extracellular signal-regulated protein kinase 1/2 (ERK1/2)-a mechanistic target of rapamycin (mTOR) activation and oxidative stress via NADPH oxidase 4 (NOX4) upregulation. Furthermore, α-klotho recovered the TGF-β2-induced mitochondrial activation and superoxide generation. Interestingly, TGF-β2 upregulated α-klotho expression in the RPE cells, and genetic suppression of endogenous α-klotho aggravated TGF-β2-induced oxidative stress and EMT. Lastly, α-klotho abrogated senescence-associated signaling molecules and phenotypes induced by long-term incubation with TGF-β2. Hence, our findings indicate that the antiaging α-klotho plays a protective role against EMT and degeneration of the RPE, demonstrating the therapeutic potential for age-related retinal diseases, including the dry type of AMD.

摘要

转化生长因子-β2(TGF-β2)和氧化应激引起的视网膜色素上皮(RPE)退行性变化在年龄相关性黄斑变性(AMD)的进展中起着关键作用。抗衰老蛋白α-klotho 的表达随着年龄的增长而下降,增加了与年龄相关疾病的风险因素。在这里,我们研究了可溶性α-klotho 对 TGF-β2 诱导的 RPE 变性的保护作用。TGF-β2 诱导的形态变化,包括上皮-间充质转化(EMT),在小鼠 RPE 中通过玻璃体内注射(IVT)α-klotho 得到减弱。在 ARPE19 细胞中,α-klotho 共孵育可减弱 TGF-β2 引起的 EMT 和形态改变。TGF-β2 降低了 miR-200a,同时上调锌指 E 盒结合同源盒 1(ZEB1)并引起 EMT,这些都可以通过 α-klotho 共处理来预防。miR-200a 抑制剂模拟了 TGF-β2 诱导的形态变化,这些变化可以通过 ZEP1 沉默恢复,但不能通过 α-klotho 恢复,表明 α-klotho 对 miR-200a-ZEP1-EMT 轴的上游调节。α-klotho 通过 NADPH 氧化酶 4(NOX4)上调抑制 TGF-β2 的受体结合、Smad2/3 磷酸化、细胞外信号调节蛋白激酶 1/2(ERK1/2)-雷帕霉素的机制靶点(mTOR)激活和氧化应激。此外,α-klotho 恢复了 TGF-β2 诱导的线粒体激活和超氧化物生成。有趣的是,TGF-β2 上调了 RPE 细胞中的α-klotho 表达,而内源性α-klotho 的遗传抑制加重了 TGF-β2 诱导的氧化应激和 EMT。最后,α-klotho 消除了长期与 TGF-β2 孵育诱导的衰老相关信号分子和表型。因此,我们的研究结果表明,抗衰老的α-klotho 对 EMT 和 RPE 变性具有保护作用,为包括干性 AMD 在内的与年龄相关的视网膜疾病的治疗提供了潜力。

https://cdn.ncbi.nlm.nih.gov/pmc/blobs/f12c/10199917/f8a2605d005b/41419_2023_5851_Fig7_HTML.jpg
https://cdn.ncbi.nlm.nih.gov/pmc/blobs/f12c/10199917/d2acf720de3b/41419_2023_5851_Fig1_HTML.jpg
https://cdn.ncbi.nlm.nih.gov/pmc/blobs/f12c/10199917/264a1db7ed53/41419_2023_5851_Fig2_HTML.jpg
https://cdn.ncbi.nlm.nih.gov/pmc/blobs/f12c/10199917/f6b1eee7eeb6/41419_2023_5851_Fig3_HTML.jpg
https://cdn.ncbi.nlm.nih.gov/pmc/blobs/f12c/10199917/f63d0afe49b7/41419_2023_5851_Fig4_HTML.jpg
https://cdn.ncbi.nlm.nih.gov/pmc/blobs/f12c/10199917/1dad9d1b0af4/41419_2023_5851_Fig5_HTML.jpg
https://cdn.ncbi.nlm.nih.gov/pmc/blobs/f12c/10199917/232e0c228a89/41419_2023_5851_Fig6_HTML.jpg
https://cdn.ncbi.nlm.nih.gov/pmc/blobs/f12c/10199917/f8a2605d005b/41419_2023_5851_Fig7_HTML.jpg
https://cdn.ncbi.nlm.nih.gov/pmc/blobs/f12c/10199917/d2acf720de3b/41419_2023_5851_Fig1_HTML.jpg
https://cdn.ncbi.nlm.nih.gov/pmc/blobs/f12c/10199917/264a1db7ed53/41419_2023_5851_Fig2_HTML.jpg
https://cdn.ncbi.nlm.nih.gov/pmc/blobs/f12c/10199917/f6b1eee7eeb6/41419_2023_5851_Fig3_HTML.jpg
https://cdn.ncbi.nlm.nih.gov/pmc/blobs/f12c/10199917/f63d0afe49b7/41419_2023_5851_Fig4_HTML.jpg
https://cdn.ncbi.nlm.nih.gov/pmc/blobs/f12c/10199917/1dad9d1b0af4/41419_2023_5851_Fig5_HTML.jpg
https://cdn.ncbi.nlm.nih.gov/pmc/blobs/f12c/10199917/232e0c228a89/41419_2023_5851_Fig6_HTML.jpg
https://cdn.ncbi.nlm.nih.gov/pmc/blobs/f12c/10199917/f8a2605d005b/41419_2023_5851_Fig7_HTML.jpg

相似文献

1
Klotho prevents transforming growth factor-β2-induced senescent-like morphological changes in the retinal pigment epithelium.Klotho 可预防转化生长因子-β2 诱导的视网膜色素上皮细胞衰老样形态变化。
Cell Death Dis. 2023 May 20;14(5):334. doi: 10.1038/s41419-023-05851-8.
2
Blockade of mTORC1-NOX signaling pathway inhibits TGF-β1-mediated senescence-like structural alterations of the retinal pigment epithelium.阻断 mTORC1-NOX 信号通路抑制 TGF-β1 介导的视网膜色素上皮细胞衰老样结构改变。
FASEB J. 2021 Mar;35(3):e21403. doi: 10.1096/fj.202001939RR.
3
Blockade of Jagged/Notch pathway abrogates transforming growth factor β2-induced epithelial-mesenchymal transition in human retinal pigment epithelium cells.阻断 Jagged/Notch 通路可消除转化生长因子 β2 诱导的人视网膜色素上皮细胞上皮-间充质转化。
Curr Mol Med. 2014 May;14(4):523-34. doi: 10.2174/1566524014666140331230411.
4
Yes-associated protein is essential for proliferative vitreoretinopathy development via the epithelial-mesenchymal transition in retinal pigment epithelial fibrosis.Yes 相关蛋白通过视网膜色素上皮纤维化中的上皮-间充质转化对于增生性玻璃体视网膜病变的发展是必需的。
J Cell Mol Med. 2021 Nov;25(21):10213-10223. doi: 10.1111/jcmm.16958. Epub 2021 Oct 1.
5
Inhibition of epithelial-mesenchymal transition in retinal pigment epithelial cells by a retinoic acid receptor-α agonist.视黄酸受体-α激动剂抑制视网膜色素上皮细胞的上皮-间充质转化。
Sci Rep. 2021 Jun 4;11(1):11842. doi: 10.1038/s41598-021-90618-4.
6
Combined silencing of TGF-β2 and Snail genes inhibit epithelial-mesenchymal transition of retinal pigment epithelial cells under hypoxia.缺氧条件下,TGF-β2和Snail基因的联合沉默抑制视网膜色素上皮细胞的上皮-间质转化。
Graefes Arch Clin Exp Ophthalmol. 2015 Jun;253(6):875-84. doi: 10.1007/s00417-014-2922-x. Epub 2015 Jan 21.
7
Blocking connexin43 hemichannels prevents TGF-β2 upregulation and epithelial-mesenchymal transition in retinal pigment epithelial cells.阻断连接蛋白 43 半通道可防止转化生长因子-β2 的上调和视网膜色素上皮细胞的上皮-间充质转化。
Cell Biol Int. 2022 Feb;46(2):323-330. doi: 10.1002/cbin.11718. Epub 2021 Nov 9.
8
Attenuation of EMT in RPE cells and subretinal fibrosis by an RAR-γ agonist.维甲酸受体γ激动剂对视网膜色素上皮细胞中上皮-间质转化及视网膜下纤维化的抑制作用
J Mol Med (Berl). 2015 Jul;93(7):749-58. doi: 10.1007/s00109-015-1289-8. Epub 2015 May 8.
9
TGF-β2 promotes RPE cell invasion into a collagen gel by mediating urokinase-type plasminogen activator (uPA) expression.TGF-β2 通过介导尿激酶型纤溶酶原激活物(uPA)的表达促进 RPE 细胞向胶原凝胶内浸润。
Exp Eye Res. 2013 Oct;115:13-21. doi: 10.1016/j.exer.2013.06.020. Epub 2013 Jun 28.
10
Complement activation contributes to subretinal fibrosis through the induction of epithelial-to-mesenchymal transition (EMT) in retinal pigment epithelial cells.补体激活通过诱导视网膜色素上皮细胞上皮-间充质转化(EMT)导致视网膜下纤维化。
J Neuroinflammation. 2022 Jul 14;19(1):182. doi: 10.1186/s12974-022-02546-3.

引用本文的文献

1
Molecular Mechanisms of Epithelial-Mesenchymal Transition in Retinal Pigment Epithelial Cells: Implications for Age-Related Macular Degeneration (AMD) Progression.视网膜色素上皮细胞上皮-间质转化的分子机制:对年龄相关性黄斑变性(AMD)进展的影响
Biomolecules. 2025 May 27;15(6):771. doi: 10.3390/biom15060771.
2
Klotho Protein: A Multifaceted Guardian of Healthy Aging and Its Therapeutic Potential.klotho蛋白:健康衰老的多面守护者及其治疗潜力。
Int J Nanomedicine. 2025 Jun 9;20:7251-7270. doi: 10.2147/IJN.S514516. eCollection 2025.
3
Klotho attenuates epithelial‑mesenchymal transition of retinal pigment epithelial cells in subretinal fibrosis by suppressing the ERK1/2 and Wnt/β‑catenin signaling pathways.

本文引用的文献

1
Morphometric Analysis of Retinal Pigment Epithelial Cells From C57BL/6J Mice During Aging.衰老过程中 C57BL/6J 小鼠视网膜色素上皮细胞的形态计量分析。
Invest Ophthalmol Vis Sci. 2021 Feb 1;62(2):32. doi: 10.1167/iovs.62.2.32.
2
Blockade of mTORC1-NOX signaling pathway inhibits TGF-β1-mediated senescence-like structural alterations of the retinal pigment epithelium.阻断 mTORC1-NOX 信号通路抑制 TGF-β1 介导的视网膜色素上皮细胞衰老样结构改变。
FASEB J. 2021 Mar;35(3):e21403. doi: 10.1096/fj.202001939RR.
3
A Positive Feed Forward Loop between Wnt/-Catenin and NOX4 Promotes Silicon Dioxide-Induced Epithelial-Mesenchymal Transition of Lung Epithelial Cells.
α-klotho通过抑制ERK1/2和Wnt/β-连环蛋白信号通路减轻视网膜下纤维化中视网膜色素上皮细胞的上皮-间质转化。
Int J Mol Med. 2025 Mar;55(3). doi: 10.3892/ijmm.2025.5486. Epub 2025 Jan 10.
4
IGF-1 Signaling Modulates Oxidative Metabolism and Stress Resistance in ARPE-19 Cells Through PKM2 Function.IGF-1信号通过PKM2功能调节ARPE-19细胞中的氧化代谢和应激抗性。
Int J Mol Sci. 2024 Dec 20;25(24):13640. doi: 10.3390/ijms252413640.
5
Klotho relieves HO-induced lens epithelial cell damage via suppression of NOX4.Klotho 通过抑制 NOX4 缓解 HO 诱导的晶状体上皮细胞损伤。
Int Ophthalmol. 2024 Nov 9;44(1):417. doi: 10.1007/s10792-024-03341-0.
6
Hallmarks of aging in age-related macular degeneration and age-related neurological disorders: novel insights into common mechanisms and clinical relevance.年龄相关性黄斑变性和年龄相关性神经疾病中的衰老特征:对共同机制和临床相关性的新见解
Eye (Lond). 2025 Apr;39(5):845-859. doi: 10.1038/s41433-024-03341-5. Epub 2024 Sep 17.
7
Anti-Inflammatory Role of the Klotho Protein and Relevance to Aging.Klotho 蛋白的抗炎作用及其与衰老的关系。
Cells. 2024 Aug 24;13(17):1413. doi: 10.3390/cells13171413.
8
Epithelial-mesenchymal Transition (EMT) and the Effect of Atorvastatin on it in ARPE-19 cells.上皮-间充质转化(EMT)及阿托伐他汀对 ARPE-19 细胞 EMT 的影响。
Cell Biochem Biophys. 2024 Jun;82(2):1523-1536. doi: 10.1007/s12013-024-01305-w. Epub 2024 May 22.
9
Absence of the Klotho Function Causes Cornea Degeneration with Specific Features Resembling Fuchs Endothelial Corneal Dystrophy and Bullous Keratopathy.Klotho功能缺失导致角膜变性,具有类似Fuchs内皮角膜营养不良和大疱性角膜病变的特定特征。
Biology (Basel). 2024 Feb 20;13(3):133. doi: 10.3390/biology13030133.
10
The Research Progress in Transforming Growth Factor-β2.转化生长因子-β2 的研究进展。
Cells. 2023 Nov 30;12(23):2739. doi: 10.3390/cells12232739.
Wnt/-Catenin 与 NOX4 之间的正反馈环促进二氧化硅诱导的肺上皮细胞上皮-间充质转化。
Oxid Med Cell Longev. 2020 Dec 8;2020:3404168. doi: 10.1155/2020/3404168. eCollection 2020.
4
Klotho ameliorates diabetic nephropathy by activating Nrf2 signaling pathway in podocytes.Klotho 通过激活足细胞中的 Nrf2 信号通路改善糖尿病肾病。
Biochem Biophys Res Commun. 2021 Jan 1;534:450-456. doi: 10.1016/j.bbrc.2020.11.061. Epub 2020 Nov 27.
5
Ca-activated mitochondrial biogenesis and functions improve stem cell fate in Rg3-treated human mesenchymal stem cells.钙激活的线粒体生物发生和功能改善了 RG3 处理的人骨髓间充质干细胞的干细胞命运。
Stem Cell Res Ther. 2020 Nov 4;11(1):467. doi: 10.1186/s13287-020-01974-3.
6
Activation of ERK1/2-mTORC1-NOX4 mediates TGF-β1-induced epithelial-mesenchymal transition and fibrosis in retinal pigment epithelial cells.ERK1/2-mTORC1-NOX4 的激活介导了转化生长因子-β1 诱导的视网膜色素上皮细胞上皮-间充质转化和纤维化。
Biochem Biophys Res Commun. 2020 Aug 27;529(3):747-752. doi: 10.1016/j.bbrc.2020.06.034. Epub 2020 Jul 19.
7
Role of Epithelial-Mesenchymal Transition in Retinal Pigment Epithelium Dysfunction.上皮-间质转化在视网膜色素上皮功能障碍中的作用
Front Cell Dev Biol. 2020 Jun 25;8:501. doi: 10.3389/fcell.2020.00501. eCollection 2020.
8
EMT and EndMT: Emerging Roles in Age-Related Macular Degeneration.EMT 和 EndMT:在年龄相关性黄斑变性中的新兴作用。
Int J Mol Sci. 2020 Jun 16;21(12):4271. doi: 10.3390/ijms21124271.
9
miR-194 suppresses epithelial-mesenchymal transition of retinal pigment epithelial cells by directly targeting ZEB1.微小RNA-194通过直接靶向锌指E盒结合蛋白1抑制视网膜色素上皮细胞的上皮-间质转化。
Ann Transl Med. 2019 Dec;7(23):751. doi: 10.21037/atm.2019.11.90.
10
Klotho: A Major Shareholder in Vascular Aging Enterprises.Klotho:血管老化企业的主要股东。
Int J Mol Sci. 2019 Sep 19;20(18):4637. doi: 10.3390/ijms20184637.