Suppr超能文献

基于共条形码测序的人类肠道微生物群宏基因组参考目录的组装与分析验证

Assembly and analytical validation of a metagenomic reference catalog of human gut microbiota based on co-barcoding sequencing.

作者信息

Huang Yufen, Jiang Puzi, Liang Zhengjiao, Chen Rouxi, Yue Zhen, Xie Xuefeng, Guan Changge, Fang Xiaodong

机构信息

BGI Genomics, BGI-Shenzhen, Shenzhen, China.

BGI-Shenzhen, Shenzhen, China.

出版信息

Front Microbiol. 2023 May 5;14:1145315. doi: 10.3389/fmicb.2023.1145315. eCollection 2023.

Abstract

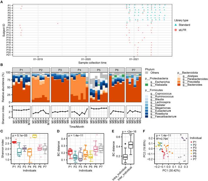
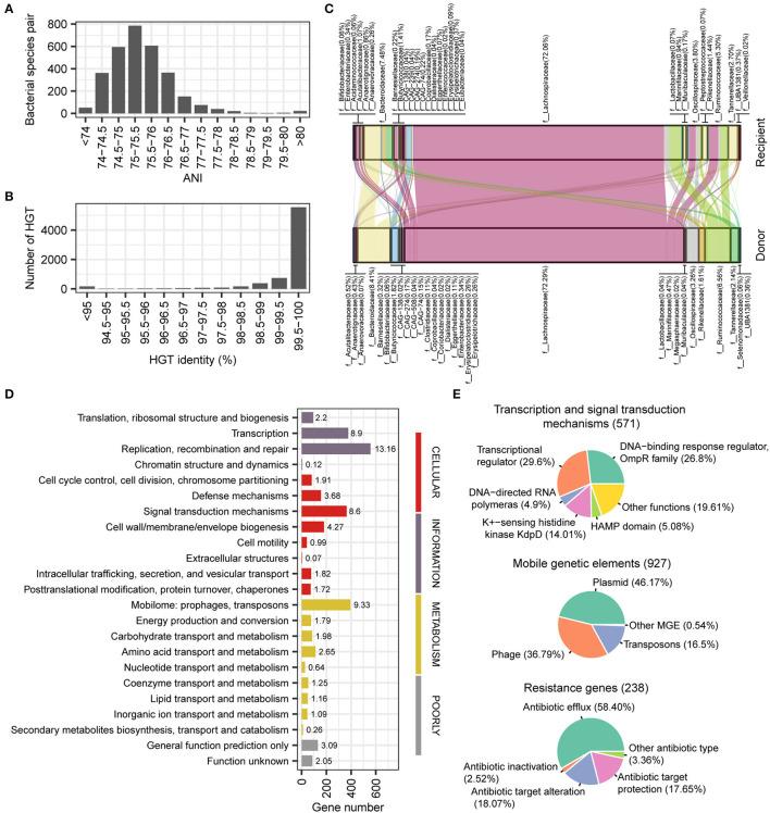
Human gut microbiota is associated with human health and disease, and is known to have the second-largest genome in the human body. The microbiota genome is important for their functions and metabolites; however, accurate genomic access to the microbiota of the human gut is hindered due to the difficulty of cultivating and the shortcomings of sequencing technology. Therefore, we applied the stLFR library construction method to assemble the microbiota genomes and demonstrated that assembly property outperformed standard metagenome sequencing. Using the assembled genomes as references, SNP, INDEL, and HGT gene analyses were performed. The results demonstrated significant differences in the number of SNPs and INDELs among different individuals. The individual displayed a unique species variation spectrum, and the similarity of strains within individuals decreased over time. In addition, the coverage depth analysis of the stLFR method shows that a sequencing depth of 60X is sufficient for SNP calling. HGT analysis revealed that the genes involved in replication, recombination and repair, mobilome prophages, and transposons were the most transferred genes among different bacterial species in individuals. A preliminary framework for human gut microbiome studies was established using the stLFR library construction method.

摘要

人类肠道微生物群与人类健康和疾病相关,并且已知其拥有人体中第二大的基因组。微生物群基因组对于它们的功能和代谢产物很重要;然而,由于培养困难和测序技术的缺点,准确获取人类肠道微生物群的基因组受到阻碍。因此,我们应用了stLFR文库构建方法来组装微生物群基因组,并证明组装性能优于标准宏基因组测序。以组装的基因组作为参考,进行了单核苷酸多态性(SNP)、插入缺失(INDEL)和水平基因转移(HGT)基因分析。结果表明,不同个体之间的SNP和INDEL数量存在显著差异。个体呈现出独特的物种变异谱,并且个体内菌株的相似性随时间下降。此外,stLFR方法的覆盖深度分析表明,60X的测序深度足以进行SNP检测。HGT分析显示,参与复制、重组和修复、可移动基因组噬菌体和转座子的基因是个体中不同细菌物种之间转移最多的基因。使用stLFR文库构建方法建立了人类肠道微生物组研究的初步框架。

https://cdn.ncbi.nlm.nih.gov/pmc/blobs/1419/10196144/bd20d2bc0aa1/fmicb-14-1145315-g0001.jpg

文献AI研究员

20分钟写一篇综述,助力文献阅读效率提升50倍。

立即体验

用中文搜PubMed

大模型驱动的PubMed中文搜索引擎

马上搜索

文档翻译

学术文献翻译模型,支持多种主流文档格式。

立即体验