• 文献检索
  • 文档翻译
  • 深度研究
  • 学术资讯
  • Suppr Zotero 插件Zotero 插件
  • 邀请有礼
  • 套餐&价格
  • 历史记录
应用&插件
Suppr Zotero 插件Zotero 插件浏览器插件Mac 客户端Windows 客户端微信小程序
定价
高级版会员购买积分包购买API积分包
服务
文献检索文档翻译深度研究API 文档MCP 服务
关于我们
关于 Suppr公司介绍联系我们用户协议隐私条款
关注我们

Suppr 超能文献

核心技术专利:CN118964589B侵权必究
粤ICP备2023148730 号-1Suppr @ 2026

文献检索

告别复杂PubMed语法,用中文像聊天一样搜索,搜遍4000万医学文献。AI智能推荐,让科研检索更轻松。

立即免费搜索

文件翻译

保留排版,准确专业,支持PDF/Word/PPT等文件格式,支持 12+语言互译。

免费翻译文档

深度研究

AI帮你快速写综述,25分钟生成高质量综述,智能提取关键信息,辅助科研写作。

立即免费体验

猪繁殖与呼吸综合征病毒通过调节脂质代谢途径中的脂滴积累促进病毒复制。

Porcine reproductive and respiratory syndrome virus regulates lipid droplet accumulation in lipid metabolic pathways to promote viral replication.

机构信息

Guangdong Provincial Key Laboratory of Zoonosis Prevention and Control, College of Veterinary Medicine, South China Agricultural University, Guangzhou 510642, PR China; Maoming Branch, Guangdong Laboratory for Lingnan Modern Agriculture, Maoming 525000, China.

Agricultural Technology Extension Center of Jiangxi Province, Nanchang, China.

出版信息

Virus Res. 2023 Aug;333:199139. doi: 10.1016/j.virusres.2023.199139. Epub 2023 Jun 7.

DOI:10.1016/j.virusres.2023.199139
PMID:37217033
原文链接:https://pmc.ncbi.nlm.nih.gov/articles/PMC10352717/
Abstract

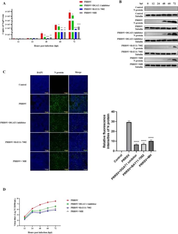
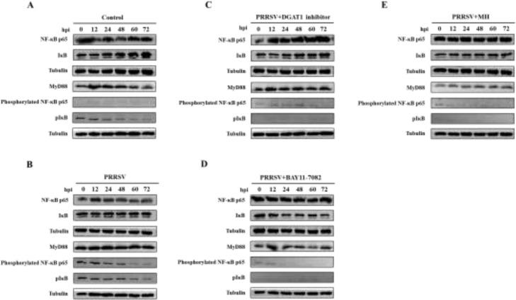
Porcine reproductive and respiratory syndrome (PRRS) is a severe respiratory disease caused by porcine reproductive and respiratory syndrome virus (PRRSV) that can lead to the abortion of pregnant sows and decreased boar semen quality. However, the mechanisms of PRRSV replication in the host have not yet been fully elucidated. As lipid metabolism and lipid droplets (LDs) have been reported to play important roles in the replication of various viruses, we aimed to explore the mechanisms through which LDs affect PRRSV replication. Laser confocal and transmission electron microscopy revealed that PRRSV infection promoted intracellular LD accumulation, which was significantly reduced by treatment with the NF-κB signaling pathway inhibitors BAY11-7082 and metformin hydrochloride (MH). In addition, treatment with a DGAT1 inhibitor significantly reduced the protein expression of Phosphorylated NF-ΚB P65and PIκB and the transcription of IL-1β and IL-8 in the NF-κB signaling pathway. Furthermore, we showed that the reduction of the NF-κB signaling pathway and LDs significantly reduced PRRSV replication. Together, the findings of this study suggest a novel mechanism through which PRRSV regulates the NF-κB signaling pathway to increase LD accumulation and promote viral replication. Moreover, we demonstrated that both BAY11-7082 and MH can reduce PRRSV replication by reducing the NF-κB signaling pathway and LD accumulation. This study lays a theoretical foundation for research on the mechanism of PRRS prevention and control, as well as the research and development of antiviral drugs.

摘要

猪繁殖与呼吸综合征(PRRS)是一种由猪繁殖与呼吸综合征病毒(PRRSV)引起的严重呼吸道疾病,可导致妊娠母猪流产和公猪精液质量下降。然而,PRRSV 在宿主中的复制机制尚未完全阐明。由于脂质代谢和脂滴(LDs)已被报道在各种病毒的复制中发挥重要作用,我们旨在探索 LDs 影响 PRRSV 复制的机制。激光共聚焦和透射电子显微镜显示,PRRSV 感染促进了细胞内 LD 的积累,而 NF-κB 信号通路抑制剂 BAY11-7082 和盐酸二甲双胍(MH)的处理显著减少了 LD 的积累。此外,DGAT1 抑制剂的处理显著降低了 NF-κB 信号通路中磷酸化 NF-ΚB P65 和 PIκB 的蛋白表达以及 IL-1β 和 IL-8 的转录。此外,我们表明 NF-κB 信号通路和 LD 的减少显著降低了 PRRSV 的复制。综上所述,本研究提出了一种新的机制,即 PRRSV 通过调节 NF-κB 信号通路增加 LD 积累并促进病毒复制。此外,我们证明 BAY11-7082 和 MH 均可通过减少 NF-κB 信号通路和 LD 积累来降低 PRRSV 的复制。本研究为 PRRS 的防控机制以及抗病毒药物的研究与开发奠定了理论基础。

https://cdn.ncbi.nlm.nih.gov/pmc/blobs/cb24/10352717/6f7a8100b879/gr5.jpg
https://cdn.ncbi.nlm.nih.gov/pmc/blobs/cb24/10352717/ded0007a8cd3/gr1.jpg
https://cdn.ncbi.nlm.nih.gov/pmc/blobs/cb24/10352717/ac8624f5228c/gr2.jpg
https://cdn.ncbi.nlm.nih.gov/pmc/blobs/cb24/10352717/d2859a3049cc/gr3.jpg
https://cdn.ncbi.nlm.nih.gov/pmc/blobs/cb24/10352717/e430abf93e87/gr4.jpg
https://cdn.ncbi.nlm.nih.gov/pmc/blobs/cb24/10352717/6f7a8100b879/gr5.jpg
https://cdn.ncbi.nlm.nih.gov/pmc/blobs/cb24/10352717/ded0007a8cd3/gr1.jpg
https://cdn.ncbi.nlm.nih.gov/pmc/blobs/cb24/10352717/ac8624f5228c/gr2.jpg
https://cdn.ncbi.nlm.nih.gov/pmc/blobs/cb24/10352717/d2859a3049cc/gr3.jpg
https://cdn.ncbi.nlm.nih.gov/pmc/blobs/cb24/10352717/e430abf93e87/gr4.jpg
https://cdn.ncbi.nlm.nih.gov/pmc/blobs/cb24/10352717/6f7a8100b879/gr5.jpg

相似文献

1
Porcine reproductive and respiratory syndrome virus regulates lipid droplet accumulation in lipid metabolic pathways to promote viral replication.猪繁殖与呼吸综合征病毒通过调节脂质代谢途径中的脂滴积累促进病毒复制。
Virus Res. 2023 Aug;333:199139. doi: 10.1016/j.virusres.2023.199139. Epub 2023 Jun 7.
2
Host cells reprogram lipid droplet synthesis through YY1 to resist PRRSV infection.宿主细胞通过 YY1 重新编程脂滴合成以抵抗 PRRSV 感染。
mBio. 2024 Aug 14;15(8):e0154924. doi: 10.1128/mbio.01549-24. Epub 2024 Jul 2.
3
Porcine Reproductive and Respiratory Syndrome Virus Activates Lipophagy To Facilitate Viral Replication through Downregulation of NDRG1 Expression.猪繁殖与呼吸综合征病毒通过下调 NDRG1 表达激活脂噬作用促进病毒复制。
J Virol. 2019 Aug 13;93(17). doi: 10.1128/JVI.00526-19. Print 2019 Sep 1.
4
Porcine Reproductive and Respiratory Syndrome Virus nsp1α Inhibits NF-κB Activation by Targeting the Linear Ubiquitin Chain Assembly Complex.猪繁殖与呼吸综合征病毒nsp1α通过靶向线性泛素链组装复合体抑制NF-κB激活。
J Virol. 2017 Jan 18;91(3). doi: 10.1128/JVI.01911-16. Print 2017 Feb 1.
5
Porcine reproductive and respiratory syndrome virus nonstructural protein 4 antagonizes beta interferon expression by targeting the NF-κB essential modulator.猪繁殖与呼吸综合征病毒非结构蛋白4通过靶向核因子κB必需调节因子来拮抗β干扰素的表达。
J Virol. 2014 Sep;88(18):10934-45. doi: 10.1128/JVI.01396-14. Epub 2014 Jul 9.
6
Carbon Monoxide Inhibits Porcine Reproductive and Respiratory Syndrome Virus Replication by the Cyclic GMP/Protein Kinase G and NF-κB Signaling Pathway.一氧化碳通过环磷酸鸟苷/蛋白激酶G和核因子κB信号通路抑制猪繁殖与呼吸综合征病毒复制。
J Virol. 2016 Dec 16;91(1). doi: 10.1128/JVI.01866-16. Print 2017 Jan 1.
7
Tubercidin inhibits PRRSV replication via RIG-I/NF-κB pathways and interrupting viral nsp2 synthesis.结核苷通过 RIG-I/NF-κB 途径抑制 PRRSV 复制并中断病毒 nsp2 的合成。
Microbiol Spectr. 2024 Mar 5;12(3):e0347923. doi: 10.1128/spectrum.03479-23. Epub 2024 Feb 1.
8
Wnt/β-catenin signaling pathway inhibits porcine reproductive and respiratory syndrome virus replication by enhancing the nuclear factor-κB-dependent innate immune response.Wnt/β-连环蛋白信号通路通过增强核因子-κB 依赖性固有免疫反应抑制猪繁殖与呼吸综合征病毒复制。
Vet Microbiol. 2020 Dec;251:108904. doi: 10.1016/j.vetmic.2020.108904. Epub 2020 Oct 23.
9
Overexpression of RACK1 enhanced the replication of porcine reproductive and respiratory syndrome virus in Marc-145 cells and promoted the NF-κB activation via upregulating the expression and phosphorylation of TRAF2.RACK1 的过表达增强了猪繁殖与呼吸综合征病毒在 Marc-145 细胞中的复制,并通过上调 TRAF2 的表达和磷酸化来促进 NF-κB 的激活。
Gene. 2019 Aug 15;709:75-83. doi: 10.1016/j.gene.2019.05.046. Epub 2019 May 24.
10
RACK1 is indispensable for porcine reproductive and respiratory syndrome virus replication and NF-κB activation in Marc-145 cells.RACK1 对于猪繁殖与呼吸综合征病毒在 Marc-145 细胞中的复制和 NF-κB 的激活是不可或缺的。
Sci Rep. 2018 Feb 14;8(1):2985. doi: 10.1038/s41598-018-21460-4.

引用本文的文献

1
Neuroinvasive virus utilizes a lipid droplet surface protein, perilipin2, to restrict apoptosis by decreasing Bcl-2 ubiquitination.嗜神经性病毒利用脂滴表面蛋白围脂滴蛋白2,通过减少Bcl-2泛素化来限制细胞凋亡。
J Virol. 2024 Dec 17;98(12):e0160724. doi: 10.1128/jvi.01607-24. Epub 2024 Nov 5.
2
Let-7f-5p Modulates Lipid Metabolism by Targeting Sterol Regulatory Element-Binding Protein 2 in Response to PRRSV Infection.Let-7f-5p 通过靶向固醇调节元件结合蛋白 2 调控脂质代谢以应对猪繁殖与呼吸综合征病毒感染。
Vet Sci. 2024 Aug 26;11(9):392. doi: 10.3390/vetsci11090392.

本文引用的文献

1
Potential role of BAY11-7082, a NF-κB blocker inhibiting experimental autoimmune encephalomyelitis in C57BL/6J mice via declining NLRP3 inflammasomes.BAY11-7082(一种 NF-κB 抑制剂)在 C57BL/6J 小鼠实验性自身免疫性脑脊髓炎中的潜在作用:通过降低 NLRP3 炎症小体。
Clin Exp Immunol. 2022 May 12;207(3):378-386. doi: 10.1093/cei/uxab022.
2
EGCG Restricts PRRSV Proliferation by Disturbing Lipid Metabolism.EGCG 通过扰乱脂代谢限制 PRRSV 的增殖。
Microbiol Spectr. 2022 Apr 27;10(2):e0227621. doi: 10.1128/spectrum.02276-21. Epub 2022 Apr 11.
3
Metformin Corrects Glucose Metabolism Reprogramming and NLRP3 Inflammasome-Induced Pyroptosis via Inhibiting the TLR4/NF-B/PFKFB3 Signaling in Trophoblasts: Implication for a Potential Therapy of Preeclampsia.
二甲双胍通过抑制 TLR4/NF-B/PFKFB3 信号通路纠正葡萄糖代谢重编程和 NLRP3 炎性体诱导的滋养细胞细胞焦亡:子痫前期潜在治疗的意义。
Oxid Med Cell Longev. 2021 Nov 11;2021:1806344. doi: 10.1155/2021/1806344. eCollection 2021.
4
Lipid Droplets Are Beneficial for Rabies Virus Replication by Facilitating Viral Budding.脂滴通过促进病毒出芽有利于狂犬病毒复制。
J Virol. 2022 Jan 26;96(2):e0147321. doi: 10.1128/JVI.01473-21. Epub 2021 Nov 10.
5
NF-κB: At the Borders of Autoimmunity and Inflammation.NF-κB:自身免疫和炎症的交界处。
Front Immunol. 2021 Aug 9;12:716469. doi: 10.3389/fimmu.2021.716469. eCollection 2021.
6
Intracellular lipid droplet accumulation occurs early following viral infection and is required for an efficient interferon response.病毒感染后早期会发生细胞内脂滴积累,这对于有效的干扰素反应是必需的。
Nat Commun. 2021 Jul 14;12(1):4303. doi: 10.1038/s41467-021-24632-5.
7
Small molecule screening identified cepharanthine as an inhibitor of porcine reproductive and respiratory syndrome virus infection in vitro by suppressing integrins/ILK/RACK1/PKCα/NF-κB signalling axis.小分子筛选发现梓醇通过抑制整合素/ILK/RACK1/PKCα/NF-κB 信号轴抑制猪繁殖与呼吸综合征病毒感染。
Vet Microbiol. 2021 Apr;255:109016. doi: 10.1016/j.vetmic.2021.109016. Epub 2021 Feb 17.
8
Lipid droplets and lipid mediators in viral infection and immunity.病毒感染与免疫中的脂滴和脂质介质
FEMS Microbiol Rev. 2021 Aug 17;45(4). doi: 10.1093/femsre/fuaa066.
9
Lipid droplets fuel SARS-CoV-2 replication and production of inflammatory mediators.脂滴为 SARS-CoV-2 的复制和炎症介质的产生提供燃料。
PLoS Pathog. 2020 Dec 16;16(12):e1009127. doi: 10.1371/journal.ppat.1009127. eCollection 2020 Dec.
10
Metformin reduces saturated fatty acid-induced lipid accumulation and inflammatory response by restoration of autophagic flux in endothelial cells.二甲双胍通过恢复内皮细胞自噬流来减少饱和脂肪酸诱导的脂质积累和炎症反应。
Sci Rep. 2020 Aug 11;10(1):13523. doi: 10.1038/s41598-020-70347-w.