Suppr超能文献

单细胞转录组谱分析心脏肥大过程中发现 MAMs 在心肌细胞亚型转换中的作用。

Single-cell transcriptional profiling of hearts during cardiac hypertrophy reveals the role of MAMs in cardiomyocyte subtype switching.

机构信息

Clinical Systems Biology Research Laboratories, Translational Medicine Center, The First Affiliated Hospital of Zhengzhou University, Zhengzhou, 450052, People's Republic of China.

Department of Neurology, The First Affiliated Hospital of Zhengzhou University, Zhengzhou University, Zhengzhou, 450052, People's Republic of China.

出版信息

Sci Rep. 2023 May 23;13(1):8339. doi: 10.1038/s41598-023-35464-2.

Abstract

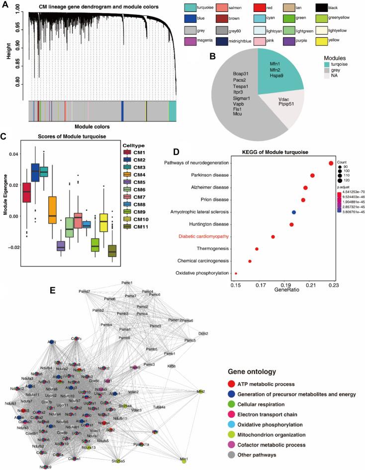
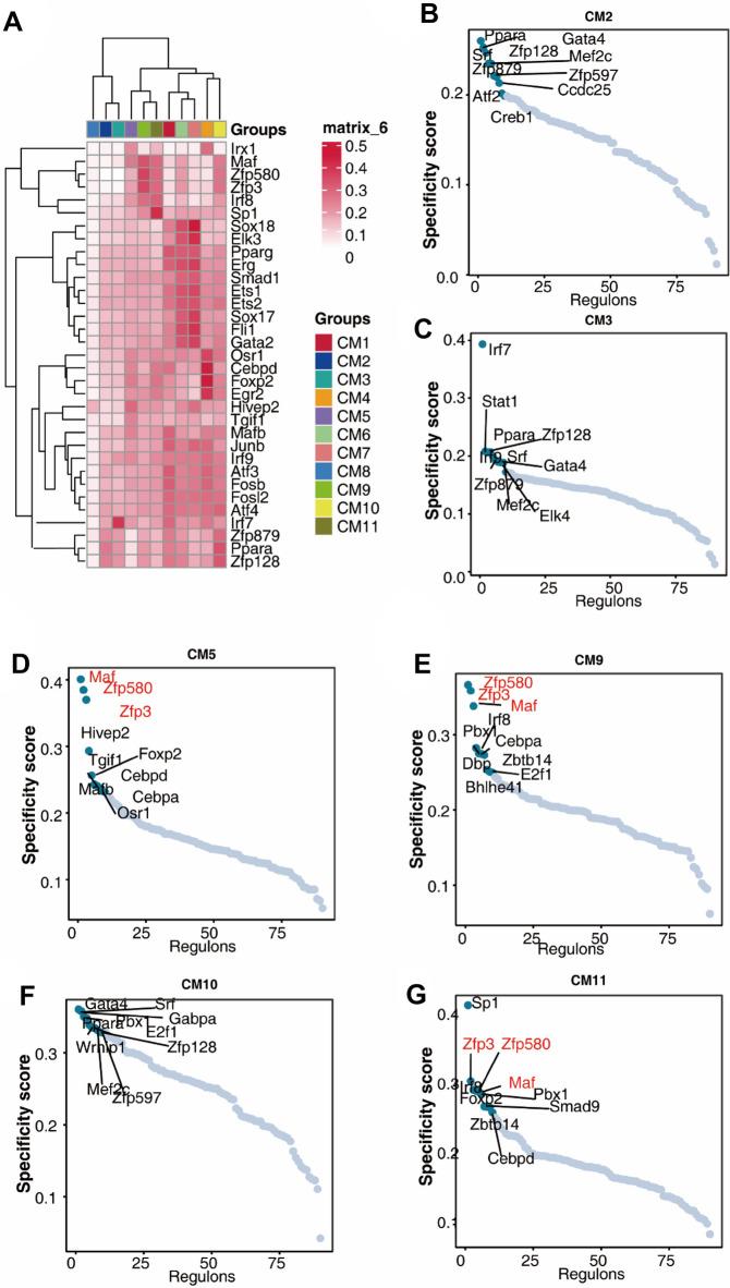
Pathological cardiac hypertrophy is the main predecessor of heart failure. Its pathology is sophisticated, and its progression is associated with multiple cellular processes. To explore new therapeutic approaches, more precise examination of cardiomyocyte subtypes and involved biological processes is required in response to hypertrophic stimuli. Mitochondria and the endoplasmic reticulum (ER) are two crucial organelles associated with the progression of cardiac hypertrophy and are connected through junctions known as mitochondria-associated endoplasmic reticulum membranes (MAMs). Although MAM genes are altered in cardiac hypertrophy, the importance of MAMs in cardiac hypertrophy and the expression pattern of MAMs in certain cardiac cell types require a comprehensive analysis. In this study, we analyzed the temporal expression of MAM proteins in the process of cardiac hypertrophy and observed that MAM-related proteins preferentially accumulated in cardiomyocytes at the initial stage of cardiac hypertrophy and underwent a gradual decline, which was synchronized with the proportion of two cardiomyocyte subtypes (CM2 and CM3). Meanwhile, these subtypes went through a functional switch during cardiac hypertrophy. Trajectory analysis suggested that there was a differentiation trajectory of cardiomyocyte subtypes from high to low MAM protein expression. Distinct regulon modules across different cardiomyocyte cell types were revealed by transcriptional regulatory network analysis. Furthermore, scWGCNA revealed that MAM-related genes were clustered into a module that correlated with diabetic cardiomyopathy. Altogether, we identified cardiomyocyte subtype transformation and the potential critical transcription factors involved, which may serve as therapeutic targets in combating cardiac hypertrophy.

摘要

病理性心肌肥厚是心力衰竭的主要前身。其病理学十分复杂,其进展与多种细胞过程有关。为了探索新的治疗方法,需要更精确地检查心肌细胞亚型和涉及的生物学过程,以应对肥厚刺激。线粒体和内质网(ER)是与心肌肥厚进展相关的两个关键细胞器,通过称为线粒体相关内质网膜(MAMs)的连接点连接在一起。虽然心脏肥厚时 MAM 基因发生改变,但 MAMs 在心脏肥厚中的重要性以及特定心脏细胞类型中 MAMs 的表达模式需要进行全面分析。在这项研究中,我们分析了心脏肥厚过程中 MAM 蛋白的时间表达,观察到 MAM 相关蛋白在心脏肥厚的初始阶段优先积聚在心肌细胞中,并逐渐下降,与两种心肌细胞亚型(CM2 和 CM3)的比例同步。同时,这些亚型在心脏肥厚过程中经历了功能转换。轨迹分析表明,存在从高到低 MAM 蛋白表达的心肌细胞亚型分化轨迹。通过转录调控网络分析揭示了不同心肌细胞类型之间的独特调控模块。此外,scWGCNA 显示,与糖尿病心肌病相关的 MAM 相关基因聚类成一个模块。总之,我们确定了心肌细胞亚型的转化以及可能涉及的潜在关键转录因子,这可能成为对抗心肌肥厚的治疗靶点。

https://cdn.ncbi.nlm.nih.gov/pmc/blobs/9964/10205799/8cd66c741b39/41598_2023_35464_Fig1_HTML.jpg

文献AI研究员

20分钟写一篇综述,助力文献阅读效率提升50倍。

立即体验

用中文搜PubMed

大模型驱动的PubMed中文搜索引擎

马上搜索

文档翻译

学术文献翻译模型,支持多种主流文档格式。

立即体验