Elston Katherine M, Phillips Laila E, Leonard Sean P, Young Eleanor, Holley Jo-Anne C, Ahsanullah Tasneem, McReynolds Braydin, Moran Nancy A, Barrick Jeffrey E
Department of Molecular Biosciences, The University of Texas at Austin, Austin, TX, 78712, USA.
Department of Integrative Biology, The University of Texas at Austin, Austin, TX, 78712, USA.
ISME Commun. 2023 May 24;3(1):49. doi: 10.1038/s43705-023-00255-3.
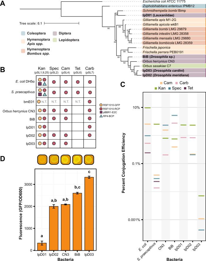
Toolkits of plasmids and genetic parts streamline the process of assembling DNA constructs and engineering microbes. Many of these kits were designed with specific industrial or laboratory microbes in mind. For researchers interested in non-model microbial systems, it is often unclear which tools and techniques will function in newly isolated strains. To address this challenge, we designed the Pathfinder toolkit for quickly determining the compatibility of a bacterium with different plasmid components. Pathfinder plasmids combine three different broad-host-range origins of replication with multiple antibiotic resistance cassettes and reporters, so that sets of parts can be rapidly screened through multiplex conjugation. We first tested these plasmids in Escherichia coli, a strain of Sodalis praecaptivus that colonizes insects, and a Rosenbergiella isolate from leafhoppers. Then, we used the Pathfinder plasmids to engineer previously unstudied bacteria from the family Orbaceae that were isolated from several fly species. Engineered Orbaceae strains were able to colonize Drosophila melanogaster and could be visualized in fly guts. Orbaceae are common and abundant in the guts of wild-caught flies but have not been included in laboratory studies of how the Drosophila microbiome affects fly health. Thus, this work provides foundational genetic tools for studying microbial ecology and host-associated microbes, including bacteria that are a key constituent of the gut microbiome of a model insect species.
质粒和基因元件工具包简化了DNA构建体的组装过程以及微生物工程。这些工具包中的许多都是针对特定的工业或实验室微生物设计的。对于对非模式微生物系统感兴趣的研究人员来说,通常不清楚哪些工具和技术在新分离的菌株中会起作用。为应对这一挑战,我们设计了探路者工具包,用于快速确定细菌与不同质粒成分的兼容性。探路者质粒将三种不同的广宿主范围复制起点与多个抗生素抗性盒和报告基因结合在一起,这样就可以通过多重接合快速筛选部件组。我们首先在大肠杆菌、一种定殖于昆虫的早熟 Sodalis praecaptivus 菌株以及一种从叶蝉分离的 Rosenbergiella 菌株中测试了这些质粒。然后,我们使用探路者质粒对从几种果蝇物种中分离出的、此前未研究过的 Orbaceae 科细菌进行工程改造。经过工程改造的 Orbaceae 菌株能够定殖于黑腹果蝇,并能在果蝇肠道中被观察到。Orbaceae 在野生捕获果蝇的肠道中很常见且数量众多,但尚未被纳入关于果蝇微生物组如何影响果蝇健康的实验室研究中。因此,这项工作为研究微生物生态学和宿主相关微生物提供了基础遗传工具,包括作为一种模式昆虫物种肠道微生物组关键组成部分的细菌。