Suppr超能文献

卒中后机会性共生菌肺部感染并非由其在肠道微生物群中扩张介导。

Poststroke Lung Infection by Opportunistic Commensal Bacteria Is Not Mediated by Their Expansion in the Gut Microbiota.

机构信息

Instituto de Investigaciones Biomédicas de Barcelona (IIBB) (L.D.-M., M. Gallizioli, L.M.-K., F.R.-J., J.P., C.J., A.M.P.), Consejo Superior de Investigaciones Científicas (CSIC), Barcelona, Spain.

Institut d'Investigacions Biomèdiques August Pi i Sunyer (IDIBAPS), Barcelona, Spain (L.D.-M., M. Gallizioli, L.M.-K., F.R.-J., J.P., C.C., C.J., X.U., A.C., F.M.-M., A.M.P.).

出版信息

Stroke. 2023 Jul;54(7):1875-1887. doi: 10.1161/STROKEAHA.123.042755. Epub 2023 May 25.

Abstract

BACKGROUND

Respiratory and urinary tract infections are frequent complications in patients with severe stroke. Stroke-associated infection is mainly due to opportunistic commensal bacteria of the microbiota that may translocate from the gut. We investigated the mechanisms underlying gut dysbiosis and poststroke infection.

METHODS

Using a model of transient cerebral ischemia in mice, we explored the relationship between immunometabolic dysregulation, gut barrier dysfunction, gut microbial alterations, and bacterial colonization of organs, and we explored the effect of several drug treatments.

RESULTS

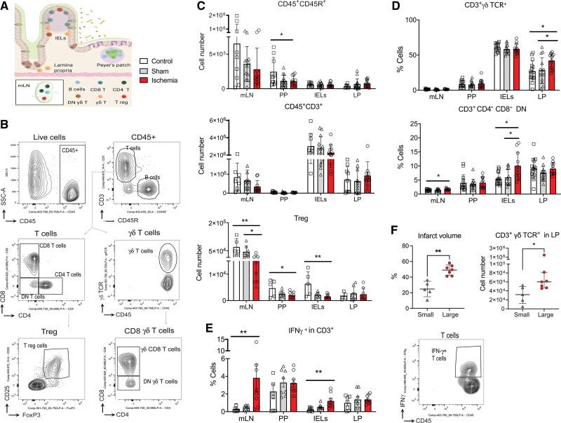
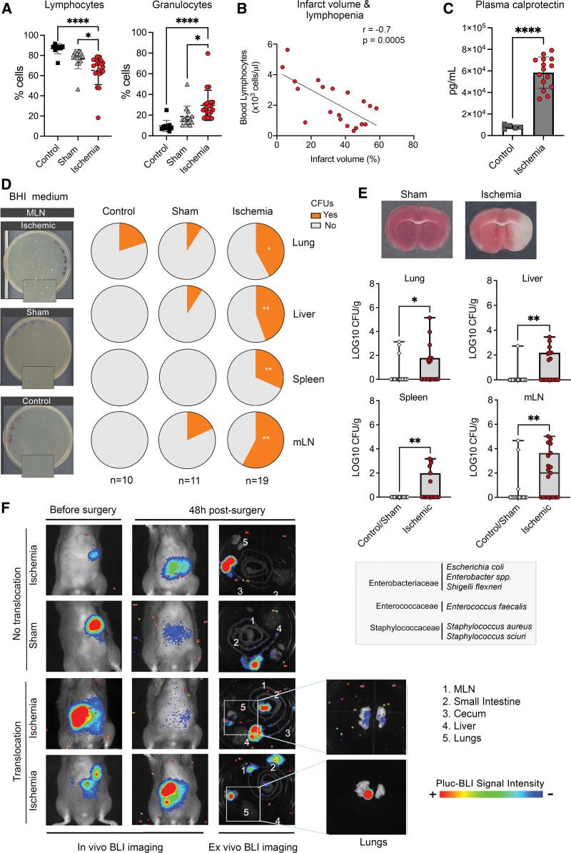
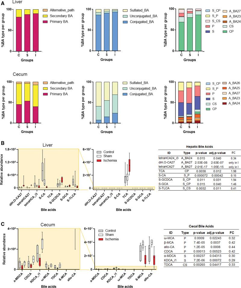
Stroke-induced lymphocytopenia and widespread colonization of lung and other organs by opportunistic commensal bacteria. This effect correlated with reduced gut epithelial barrier resistance, and a proinflammatory sway in the gut illustrated by complement and nuclear factor-κB activation, reduced number of gut regulatory T cells, and a shift of gut lymphocytes to γδT cells and T helper 1/T helper 17 phenotypes. Stroke increased conjugated bile acids in the liver but decreased bile acids and short-chain fatty acids in the gut. Gut fermenting anaerobic bacteria decreased while opportunistic facultative anaerobes, notably Enterobacteriaceae, suffered an expansion. Anti-inflammatory treatment with a nuclear factor-κB inhibitor fully abrogated the Enterobacteriaceae overgrowth in the gut microbiota induced by stroke, whereas inhibitors of the neural or humoral arms of the stress response were ineffective at the doses used in this study. Conversely, the anti-inflammatory treatment did not prevent poststroke lung colonization by Enterobacteriaceae.

CONCLUSIONS

Stroke perturbs homeostatic neuro-immuno-metabolic networks facilitating a bloom of opportunistic commensals in the gut microbiota. However, this bacterial expansion in the gut does not mediate poststroke infection.

摘要

背景

呼吸和尿路感染是重症中风患者常见的并发症。中风相关性感染主要是由于肠道共生菌群中的机会致病菌移位引起的。我们研究了肠道菌群失调和中风后感染的机制。

方法

我们使用小鼠短暂性脑缺血模型,探讨了免疫代谢失调、肠道屏障功能障碍、肠道微生物改变与器官细菌定植之间的关系,并研究了几种药物治疗的效果。

结果

中风引起的淋巴细胞减少和机会性共生菌在肺部和其他器官的广泛定植。这种效应与肠道上皮屏障抵抗能力降低以及肠道中补体和核因子-κB 激活、肠道调节性 T 细胞数量减少以及肠道淋巴细胞向 γδT 细胞和 T 辅助 1/T 辅助 17 表型的促炎偏移有关。中风增加了肝脏中的结合胆汁酸,但减少了肠道中的胆汁酸和短链脂肪酸。肠道发酵的厌氧菌减少,而机会性兼性厌氧菌,特别是肠杆菌科,大量繁殖。用核因子-κB 抑制剂进行抗炎治疗完全消除了中风引起的肠道微生物群中肠杆菌科的过度生长,而在本研究中使用的剂量下,应激反应的神经或体液臂的抑制剂无效。相反,抗炎治疗并不能防止中风后肺部肠杆菌科的定植。

结论

中风扰乱了稳态神经免疫代谢网络,促进了肠道共生菌群中机会致病菌的大量繁殖。然而,这种肠道内细菌的过度生长并不能介导中风后的感染。

https://cdn.ncbi.nlm.nih.gov/pmc/blobs/e328/10289215/261474e40849/str-54-1875-g001.jpg

文献检索

告别复杂PubMed语法,用中文像聊天一样搜索,搜遍4000万医学文献。AI智能推荐,让科研检索更轻松。

立即免费搜索

文件翻译

保留排版,准确专业,支持PDF/Word/PPT等文件格式,支持 12+语言互译。

免费翻译文档

深度研究

AI帮你快速写综述,25分钟生成高质量综述,智能提取关键信息,辅助科研写作。

立即免费体验