Suppr超能文献

在有或无再灌注的缺血性中风小鼠模型中,用阿那白滞素抑制白细胞介素-1的保护作用。

Protective Effects of Interleukin-1 Inhibition With Anakinra in Mouse Models of Ischemic Stroke With and Without Reperfusion.

作者信息

Chaparro-Cabanillas Nerea, Aliena-Valero Alicia, Pedragosa Jordi, Pedrosa Leire, Honores Milagros, Rossinyol-Boladeres Mercè, Salom Juan B, Chamorro Ángel, Arostegui Juan I, Urra Xabier, Justicia Carles, Planas Anna M

机构信息

Departament de Neurociències i Terapèutica Experimental Institut d'Investigacions Biomèdiques de Barcelona (IIBB), CSIC Barcelona Spain.

Universitat de Barcelona Barcelona Spain.

出版信息

J Am Heart Assoc. 2025 May 6;14(9):e040474. doi: 10.1161/JAHA.124.040474. Epub 2025 May 2.

Abstract

BACKGROUND

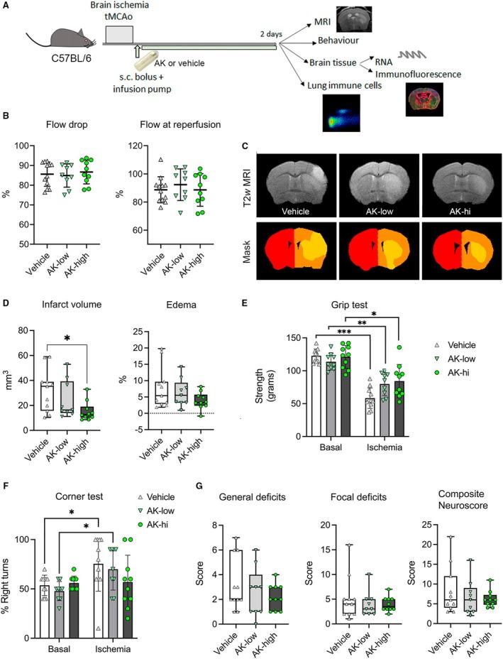
Severe brain ischemia is associated with life-threatening edema and inflammation. Interleukin-1 is a crucial mediator of inflammation, and its blockade showed benefits in experimental stroke. We studied anakinra, a modified recombinant human interleukin-1 receptor antagonist, in mouse models of moderate to severe ischemia/reperfusion and large hemispheric infarctions. Due to anakinra's short half-life, we used a novel subcutaneous infusion protocol and tested 2 drug doses.

METHODS AND RESULTS

We performed transient or permanent intraluminal middle cerebral artery occlusion (MCAo) in male C57BL/6J and Balb/c mice, the latter of which have poorer collaterals. Mice received a subcutaneous anakinra bolus (24 mg/kg), followed by continuous infusion of either 24 or 120 mg/kg per day, starting at reperfusion or 15 minutes after permanent MCAo. We evaluated acute (24 hours/48 hours) infarct volume and edema by magnetic resonance imaging, neurological function, and inflammatory responses. The mortality rate tended to be higher in Balb/c compared with C57BL/6J mice. In both strains, prolonged ischemia expanded the infarct size, with intraluminal permanent MCAo resulting in larger hemispheric infarctions and edema than transient MCAo. The high dose of anakinra reduced infarct volume and inflammation in C57BL/6 mice and improved the functional deficits in Balb/c mice following transient MCAo. It also showed a trend toward reducing infarction and edema after permanent MCAo in C57BL/6 mice.

CONCLUSIONS

The study demonstrates that a high dose of anakinra improves outcomes in mouse models of moderate infarction following ischemia/reperfusion, whereas its effect was less pronounced in a malignant hemispheric infarction model without reperfusion, where only a nonsignificant trend toward protection was observed.

摘要

背景

严重脑缺血与危及生命的水肿和炎症相关。白细胞介素-1是炎症的关键介质,其阻断在实验性中风中显示出益处。我们在中度至重度缺血/再灌注和大面积半球梗死的小鼠模型中研究了阿那白滞素,一种改良的重组人白细胞介素-1受体拮抗剂。由于阿那白滞素半衰期短,我们采用了一种新型皮下输注方案并测试了两种药物剂量。

方法与结果

我们在雄性C57BL/6J和Balb/c小鼠中进行了短暂或永久性大脑中动脉腔内闭塞(MCAo),后者侧支循环较差。小鼠接受皮下阿那白滞素推注(24mg/kg),随后从再灌注时或永久性MCAo后15分钟开始,每天持续输注24或120mg/kg。我们通过磁共振成像、神经功能和炎症反应评估急性(24小时/48小时)梗死体积和水肿。与C57BL/6J小鼠相比,Balb/c小鼠的死亡率往往更高。在两种品系中,长时间缺血都会扩大梗死面积,永久性大脑中动脉腔内闭塞导致的半球梗死和水肿比短暂性MCAo更大。高剂量的阿那白滞素减少了C57BL/6小鼠的梗死体积和炎症,并改善了Balb/c小鼠短暂性MCAo后的功能缺陷。在C57BL/6小鼠永久性MCAo后,它也显示出减少梗死和水肿的趋势。

结论

该研究表明,高剂量的阿那白滞素可改善缺血/再灌注后中度梗死小鼠模型的预后,而在无再灌注的恶性半球梗死模型中其效果不明显,仅观察到不显著的保护趋势。

https://cdn.ncbi.nlm.nih.gov/pmc/blobs/9028/12184245/dd23f377f332/JAH3-14-e040474-g001.jpg

文献检索

告别复杂PubMed语法,用中文像聊天一样搜索,搜遍4000万医学文献。AI智能推荐,让科研检索更轻松。

立即免费搜索

文件翻译

保留排版,准确专业,支持PDF/Word/PPT等文件格式,支持 12+语言互译。

免费翻译文档

深度研究

AI帮你快速写综述,25分钟生成高质量综述,智能提取关键信息,辅助科研写作。

立即免费体验