Suppr超能文献

Esrrγa 通过控制前列腺素合成来调节肾单位和纤毛发育。

Esrrγa regulates nephron and ciliary development by controlling prostaglandin synthesis.

机构信息

Department of Biological Sciences, Center for Stem Cells and Regenerative Medicine, Center for Zebrafish Research, Boler-Parseghian Center for Rare and Neglected Diseases, Warren Center for Drug Discovery, University of Notre Dame, Notre Dame, IN 46556, USA.

Department of Biological Sciences, Eck Institute for Global Health, University of Notre Dame, Notre Dame, IN 46556, USA.

出版信息

Development. 2023 May 15;150(10). doi: 10.1242/dev.201411. Epub 2023 May 26.

Abstract

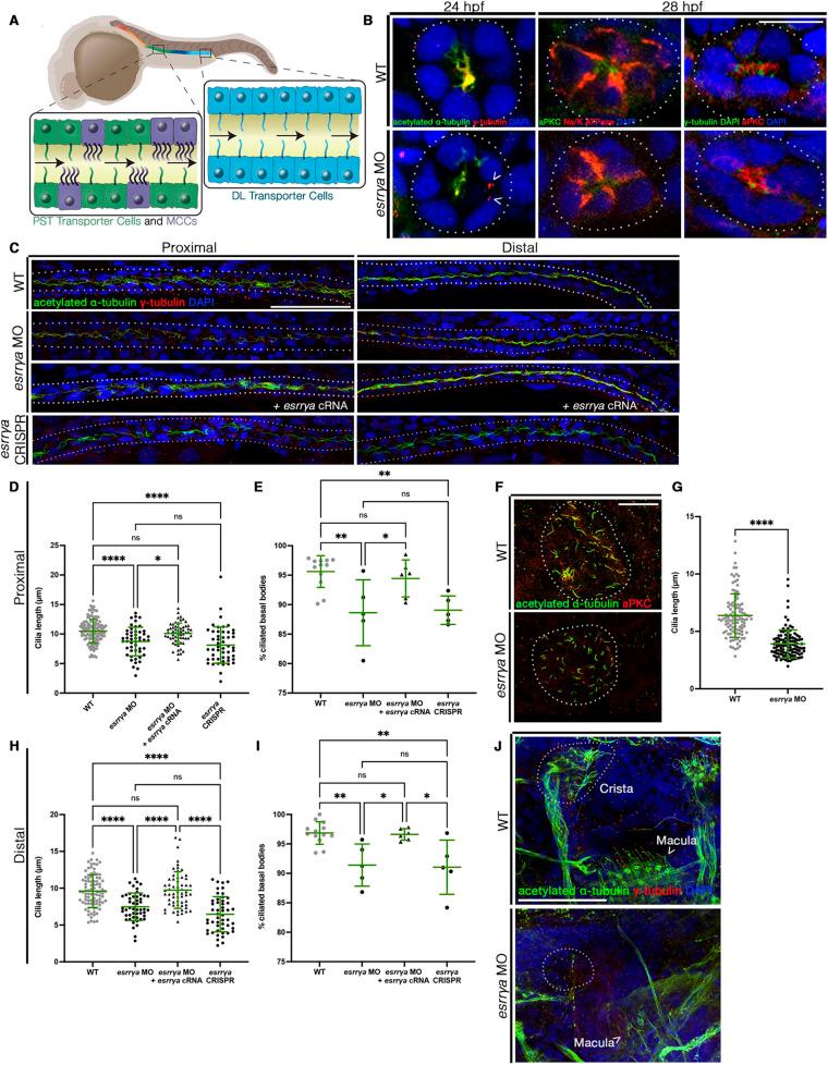
Cilia are essential for the ontogeny and function of many tissues, including the kidney. Here, we report that transcription factor ERRγ ortholog estrogen related receptor gamma a (Esrrγa) is essential for renal cell fate choice and ciliogenesis in zebrafish. esrrγa deficiency altered proximodistal nephron patterning, decreased the multiciliated cell populace and disrupted ciliogenesis in the nephron, Kupffer's vesicle and otic vesicle. These phenotypes were consistent with interruptions in prostaglandin signaling, and we found that ciliogenesis was rescued by PGE2 or the cyclooxygenase enzyme Ptgs1. Genetic interaction revealed that peroxisome proliferator-activated receptor gamma, coactivator 1 alpha (Ppargc1a), which acts upstream of Ptgs1-mediated prostaglandin synthesis, has a synergistic relationship with Esrrγa in the ciliogenic pathway. These ciliopathic phenotypes were also observed in mice lacking renal epithelial cell (REC) ERRγ, where significantly shorter cilia formed on proximal and distal tubule cells. Decreased cilia length preceded cyst formation in REC-ERRγ knockout mice, suggesting that ciliary changes occur early during pathogenesis. These data position Esrrγa as a novel link between ciliogenesis and nephrogenesis through regulation of prostaglandin signaling and cooperation with Ppargc1a.

摘要

纤毛对于许多组织的发生和功能至关重要,包括肾脏。在这里,我们报告转录因子 ERRγ 同源物雌激素相关受体γ a(Esrrγa)对于斑马鱼肾细胞命运选择和纤毛发生是必需的。esrrγa 缺陷改变了近-远轴肾单位的模式,减少了多纤毛细胞群体,并破坏了肾单位、Kupffer 囊泡和耳囊泡中的纤毛发生。这些表型与前列腺素信号中断一致,我们发现 PGE2 或环氧化酶酶 Ptgs1 可以挽救纤毛发生。遗传相互作用表明,过氧化物酶体增殖物激活受体γ、共激活因子 1α(Ppargc1a),它在 Ptgs1 介导的前列腺素合成的上游起作用,与 Esrrγa 在纤毛发生途径中具有协同关系。在缺乏肾上皮细胞(REC)ERRγ 的小鼠中也观察到这些纤毛病,其中近端和远端肾小管细胞上形成的纤毛明显缩短。在 REC-ERRγ 敲除小鼠中,纤毛长度的减少先于囊肿形成,这表明在发病机制早期就发生了纤毛变化。这些数据将 Esrrγa 定位为通过调节前列腺素信号和与 Ppargc1a 的合作,在纤毛发生和肾发生之间建立了新的联系。

https://cdn.ncbi.nlm.nih.gov/pmc/blobs/e594/10233719/5921234c3803/develop-150-201411-g1.jpg

文献AI研究员

20分钟写一篇综述,助力文献阅读效率提升50倍。

立即体验

用中文搜PubMed

大模型驱动的PubMed中文搜索引擎

马上搜索

文档翻译

学术文献翻译模型,支持多种主流文档格式。

立即体验