Borbet Timothy C, Pawline Miranda B, Li Jackie, Ho Melody L, Yin Yue Sandra, Zhang Xiaozhou, Novikova Ekaterina, Jackson Katelyn, Mullins Briana J, Ruiz Victoria E, Hines Marcus J, Zhang Xue-Song, Müller Anne, Koralov Sergei B, Blaser Martin J
Department of Pathology, New York University School of Medicine, New York, NY 10016, USA.
Center for Advanced Biotechnology and Medicine, Rutgers University, New Brunswick, NJ 08854, USA.
iScience. 2023 May 4;26(6):106810. doi: 10.1016/j.isci.2023.106810. eCollection 2023 Jun 16.
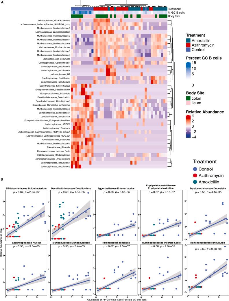
During postnatal development, both the maturing microbiome and the host immune system are susceptible to environmental perturbations such as antibiotic use. The impact of timing in which antibiotic exposure occurs was investigated by treating mice from days 5-9 with amoxicillin or azithromycin, two of the most commonly prescribed medications in children. Both early-life antibiotic regimens disrupted Peyer's patch development and immune cell abundance, with a sustained decrease in germinal center formation and diminished intestinal immunoglobulin A (IgA) production. These effects were less pronounced in adult mice. Through comparative analysis of microbial taxa, abundance was found to be associated with germinal center frequency. When re-introduced to antibiotic-exposed mice, . partially rescued the immunological deficits. These findings suggest that early-life antibiotic use affects the development of intestinal IgA-producing B cell functions and that probiotic strains could be used to restore normal development after antibiotic exposure.
在出生后的发育过程中,成熟的微生物群和宿主免疫系统都易受抗生素使用等环境干扰的影响。通过用阿莫西林或阿奇霉素(儿童最常用的两种处方药)对5至9日龄的小鼠进行治疗,研究了抗生素暴露时间的影响。两种早期抗生素治疗方案均破坏了派尔集合淋巴结的发育和免疫细胞数量,生发中心形成持续减少,肠道免疫球蛋白A(IgA)产生减少。这些影响在成年小鼠中不太明显。通过对微生物分类群的比较分析,发现其丰度与生发中心频率相关。当重新引入暴露于抗生素的小鼠时, 部分挽救了免疫缺陷。这些发现表明,早期使用抗生素会影响肠道产生IgA的B细胞功能的发育,益生菌菌株可用于在抗生素暴露后恢复正常发育。