• 文献检索
  • 文档翻译
  • 深度研究
  • 学术资讯
  • Suppr Zotero 插件Zotero 插件
  • 邀请有礼
  • 套餐&价格
  • 历史记录
应用&插件
Suppr Zotero 插件Zotero 插件浏览器插件Mac 客户端Windows 客户端微信小程序
定价
高级版会员购买积分包购买API积分包
服务
文献检索文档翻译深度研究API 文档MCP 服务
关于我们
关于 Suppr公司介绍联系我们用户协议隐私条款
关注我们

Suppr 超能文献

核心技术专利:CN118964589B侵权必究
粤ICP备2023148730 号-1Suppr @ 2026

文献检索

告别复杂PubMed语法,用中文像聊天一样搜索,搜遍4000万医学文献。AI智能推荐,让科研检索更轻松。

立即免费搜索

文件翻译

保留排版,准确专业,支持PDF/Word/PPT等文件格式,支持 12+语言互译。

免费翻译文档

深度研究

AI帮你快速写综述,25分钟生成高质量综述,智能提取关键信息,辅助科研写作。

立即免费体验

天然类 exosome 纳米颗粒源自古老药用昆虫美洲大蠊,可用作新型糖尿病创面愈合促进剂。

Natural exosome-like nanoparticles derived from ancient medicinal insect Periplaneta americana L. as a novel diabetic wound healing accelerator.

机构信息

State Key Laboratory of Southwestern Chinese Medicine Resources, Pharmacy School, Chengdu University of Traditional Chinese Medicine, No.1166 Liutai Avenue,Wenjiang District, Chengdu, 611137, China.

Institute of Chinese Materia Medica, China Academy of Chinese Medical Sciences, Beijing, 100700, China.

出版信息

J Nanobiotechnology. 2023 May 26;21(1):169. doi: 10.1186/s12951-023-01923-1.

DOI:10.1186/s12951-023-01923-1
PMID:37237376
原文链接:https://pmc.ncbi.nlm.nih.gov/articles/PMC10214631/
Abstract

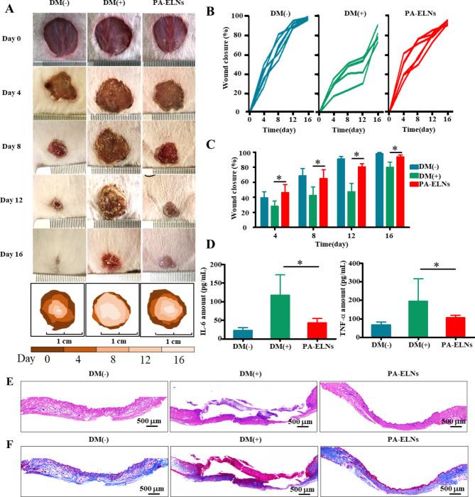
Along with the recognized therapeutic outcomes of regenerative medicine, extracellular vesicles and their exosome subsets have become an alternative option for wound healing. Periplaneta americana L. (PA), an ancient and traditional medicinal insect, has been around for 300 million years, and displays magic formidable vitality and environmental adaptive ability. The linkage between intrinsic amputation regeneration feature and the acknowledged wound healing medicinal benefit of PA has never been revealed. Herein, inspired by the ability of exosomes to participate in the interkingdom communication, we explored whether this effect was ascribed to PA derived exosome-like nanoparticles (PA-ELNs). PA-ELNs were extracted by differential velocity centrifugation approach and characterized by DLS, NTA and TEM. Their cargoes were analyzed by LC-MS/MS proteomics and small RNA-seq analysis. The wound healing activity was verified in vivo and in vitro. PA-ELNs with a concentration of 2.33x10±6.35x10 particles/mL exhibited a lipid bilayer-bound membrane structure with an average size of 104.7 nm. Furthermore, the miRNA cargoes in PA-ELNs participate in some wound healing related signal pathways such as TGF-beta, mTOR, and autophagy. As expected, the in vitro tests indicated that PA-ELNs were apt to be internalized in HUVECs, L929 and RAW 264.7 cells and contributed to cell proliferation and migration. Most importantly, we demonstrated that the topical administration of PA-ELNs could remarkably accelerate wound healing in a diabetic mouse model, and was involved in anti-inflammatory, re-epithelialization and autophagy regulation. This study provides clear evidence for the first time that PA-ELNs, as diabetic wound healing accelerators, are the "bioactive code" of this ancient medicinal insect.

摘要

除了再生医学的公认治疗效果外,细胞外囊泡及其外泌体亚群已成为伤口愈合的另一种选择。美洲大蠊(PA)是一种古老而传统的药用昆虫,已经存在了 3 亿年,具有强大的生命力和环境适应能力。内在截肢再生特征与 PA 公认的伤口愈合药用效益之间的联系从未被揭示过。在此,受外泌体参与种间通讯能力的启发,我们探讨了这种效应是否归因于 PA 衍生的类外泌体纳米颗粒(PA-ELNs)。PA-ELNs 通过差速离心法提取,并通过 DLS、NTA 和 TEM 进行表征。通过 LC-MS/MS 蛋白质组学和小 RNA-seq 分析分析其货物。在体内和体外验证了伤口愈合活性。浓度为 2.33x10±6.35x10 个/毫升的 PA-ELNs 具有脂质双层结合的膜结构,平均大小为 104.7nm。此外,PA-ELNs 中的 miRNA 货物参与了一些与伤口愈合相关的信号通路,如 TGF-beta、mTOR 和自噬。正如预期的那样,体外试验表明,PA-ELNs 易于被 HUVECs、L929 和 RAW 264.7 细胞内化,并促进细胞增殖和迁移。最重要的是,我们证明了 PA-ELNs 局部给药可以显著加速糖尿病小鼠模型中的伤口愈合,并且参与抗炎、再上皮化和自噬调节。这项研究首次提供了明确的证据,证明 PA-ELNs 作为糖尿病伤口愈合促进剂,是这种古老药用昆虫的“生物活性密码”。

https://cdn.ncbi.nlm.nih.gov/pmc/blobs/0ef9/10214631/208cffe7b664/12951_2023_1923_Fig7_HTML.jpg
https://cdn.ncbi.nlm.nih.gov/pmc/blobs/0ef9/10214631/e2ec972a1d20/12951_2023_1923_Fig2_HTML.jpg
https://cdn.ncbi.nlm.nih.gov/pmc/blobs/0ef9/10214631/89318879c944/12951_2023_1923_Fig3_HTML.jpg
https://cdn.ncbi.nlm.nih.gov/pmc/blobs/0ef9/10214631/0bb10c970ba1/12951_2023_1923_Fig4_HTML.jpg
https://cdn.ncbi.nlm.nih.gov/pmc/blobs/0ef9/10214631/692d831d8e9c/12951_2023_1923_Fig5_HTML.jpg
https://cdn.ncbi.nlm.nih.gov/pmc/blobs/0ef9/10214631/856e09ca12cd/12951_2023_1923_Fig6_HTML.jpg
https://cdn.ncbi.nlm.nih.gov/pmc/blobs/0ef9/10214631/208cffe7b664/12951_2023_1923_Fig7_HTML.jpg
https://cdn.ncbi.nlm.nih.gov/pmc/blobs/0ef9/10214631/e2ec972a1d20/12951_2023_1923_Fig2_HTML.jpg
https://cdn.ncbi.nlm.nih.gov/pmc/blobs/0ef9/10214631/89318879c944/12951_2023_1923_Fig3_HTML.jpg
https://cdn.ncbi.nlm.nih.gov/pmc/blobs/0ef9/10214631/0bb10c970ba1/12951_2023_1923_Fig4_HTML.jpg
https://cdn.ncbi.nlm.nih.gov/pmc/blobs/0ef9/10214631/692d831d8e9c/12951_2023_1923_Fig5_HTML.jpg
https://cdn.ncbi.nlm.nih.gov/pmc/blobs/0ef9/10214631/856e09ca12cd/12951_2023_1923_Fig6_HTML.jpg
https://cdn.ncbi.nlm.nih.gov/pmc/blobs/0ef9/10214631/208cffe7b664/12951_2023_1923_Fig7_HTML.jpg

相似文献

1
Natural exosome-like nanoparticles derived from ancient medicinal insect Periplaneta americana L. as a novel diabetic wound healing accelerator.天然类 exosome 纳米颗粒源自古老药用昆虫美洲大蠊,可用作新型糖尿病创面愈合促进剂。
J Nanobiotechnology. 2023 May 26;21(1):169. doi: 10.1186/s12951-023-01923-1.
2
Characterization and diabetic wound healing benefits of protein-polysaccharide complexes isolated from an animal ethno-medicine Periplaneta americana L.从一种动物民族医学美洲大蠊中分离得到的蛋白-多糖复合物的特性及其对糖尿病伤口愈合的作用
Int J Biol Macromol. 2022 Jan 15;195:466-474. doi: 10.1016/j.ijbiomac.2021.12.018. Epub 2021 Dec 14.
3
Two glycoproteins from medicinal insect Periplaneta americana (L.) promote diabetic wound healing via macrophage polarization modulation.两种来自药用昆虫美洲大蠊(Periplaneta americana(L.))的糖蛋白通过调节巨噬细胞极化促进糖尿病创面愈合。
Int J Biol Macromol. 2022 Jun 1;209(Pt B):2130-2141. doi: 10.1016/j.ijbiomac.2022.04.193. Epub 2022 Apr 29.
4
Cascade encapsulation of antimicrobial peptides, exosomes and antibiotics in fibrin-gel for first-aid hemostasis and infected wound healing.纤维蛋白凝胶中抗菌肽、外泌体和抗生素的级联包封用于急救止血和感染性伤口愈合。
Int J Biol Macromol. 2024 Jun;269(Pt 2):132140. doi: 10.1016/j.ijbiomac.2024.132140. Epub 2024 May 7.
5
A composite hydrogel loading natural polysaccharides derived from Periplaneta americana herbal residue for diabetic wound healing.一种负载天然多糖的复合水凝胶,来源于美洲大蠊药渣,用于糖尿病伤口愈合。
Int J Biol Macromol. 2020 Dec 1;164:3846-3857. doi: 10.1016/j.ijbiomac.2020.08.156. Epub 2020 Aug 22.
6
Cloning, Expression and Effects of Thymosin on Wound Healing.胸腺肽对创伤愈合的克隆、表达及影响。
Int J Mol Sci. 2019 Oct 5;20(19):4932. doi: 10.3390/ijms20194932.
7
Bioactivity-Guided Screening of Wound-Healing Active Constituents from American Cockroach (Periplaneta americana).基于生物活性导向的美国蟑螂(Periplaneta americana)促愈合活性成分筛选
Molecules. 2018 Jan 20;23(1):101. doi: 10.3390/molecules23010101.
8
Emerging Role of Edible Exosomes-Like Nanoparticles (ELNs) as Hepatoprotective Agents.新兴的可食性外泌体样纳米颗粒(ELNs)作为肝脏保护剂的作用。
Nanotheranostics. 2022 Jun 21;6(4):365-375. doi: 10.7150/ntno.70999. eCollection 2022.
9
A feasible biocompatible hydrogel film embedding Periplaneta americana extract for acute wound healing.一种可行的生物相容性水凝胶薄膜,其中嵌入美洲大蠊提取物,用于急性伤口愈合。
Int J Pharm. 2019 Nov 25;571:118707. doi: 10.1016/j.ijpharm.2019.118707. Epub 2019 Oct 5.
10
Periplaneta americana extract promotes hard palate mucosal wound healing via the PI3K/AKT signaling pathway in male mice.美洲大蠊提取物通过 PI3K/AKT 信号通路促进雄性小鼠硬腭黏膜伤口愈合。
Arch Oral Biol. 2024 Feb;158:105856. doi: 10.1016/j.archoralbio.2023.105856. Epub 2023 Nov 29.

引用本文的文献

1
Extracellular Vesicles in Arthropods: Biogenesis, Functions, Isolation Methods and Applications.节肢动物中的细胞外囊泡:生物发生、功能、分离方法及应用
J Extracell Vesicles. 2025 Sep;14(9):e70156. doi: 10.1002/jev2.70156.
2
Exosomes in Diabetic Wound Healing: Mechanisms, Applications, and Perspectives.糖尿病伤口愈合中的外泌体:机制、应用及展望
Diabetes Metab Syndr Obes. 2025 Aug 21;18:2955-2976. doi: 10.2147/DMSO.S532885. eCollection 2025.
3
Isolation, characterization, and genomic analysis of a novel phage WSPA with lytic activity against .

本文引用的文献

1
Pilose antler (Cervus elaphus Linnaeus) polysaccharide and polypeptide extract inhibits bone resorption in high turnover type osteoporosis by stimulating the MAKP and MMP-9 signaling pathways.鹿茸(Cervus elaphus Linnaeus)多糖和多肽提取物通过刺激 MAKP 和 MMP-9 信号通路抑制高转换型骨质疏松症的骨吸收。
J Ethnopharmacol. 2023 Mar 25;304:116052. doi: 10.1016/j.jep.2022.116052. Epub 2022 Dec 16.
2
Bone marrow-derived mesenchymal stem cells: A promising therapeutic option for the treatment of diabetic foot ulcers.骨髓间充质干细胞:治疗糖尿病足溃疡的有前途的治疗选择。
Diabetes Res Clin Pract. 2023 Jan;195:110201. doi: 10.1016/j.diabres.2022.110201. Epub 2022 Dec 6.
3
一种对……具有裂解活性的新型噬菌体WSPA的分离、特性鉴定及基因组分析
Microbiol Spectr. 2025 Sep 2;13(9):e0271624. doi: 10.1128/spectrum.02716-24. Epub 2025 Aug 5.
4
Structural and Functional Profiling of Water-Extracted Polypeptides from : A Multifunctional Cosmetic Bioactive Agent with Antioxidative and Anti-Inflammatory Properties.从具有抗氧化和抗炎特性的多功能化妆品生物活性剂中提取的水多肽的结构和功能分析
Molecules. 2025 Jul 9;30(14):2901. doi: 10.3390/molecules30142901.
5
Exploring the Efficacy and Potential Mechanisms of Topical (L.) Extract in Treating Androgenetic Alopecia in a Mouse Model: A Systems Pharmacology and Skin Microbiome Analysis.探索局部(L.)提取物治疗小鼠模型雄激素性脱发的疗效及潜在机制:系统药理学和皮肤微生物组分析
Biology (Basel). 2025 Jul 8;14(7):831. doi: 10.3390/biology14070831.
6
Biological and Bioinspired Vesicles for Wound Healing: Insights, Advances and Challenges.用于伤口愈合的生物及仿生囊泡:见解、进展与挑战
Int J Nanomedicine. 2025 Jun 30;20:8497-8528. doi: 10.2147/IJN.S522067. eCollection 2025.
7
Inosine, AMP, and Vidarabine: Network Pharmacology and LC-MS Reveal Key Bioactive Compounds in for Ulcerative Colitis Management.肌苷、腺苷酸和阿糖腺苷:网络药理学与液相色谱-质谱联用揭示用于溃疡性结肠炎治疗的关键生物活性化合物
Int J Mol Sci. 2025 Jun 6;26(12):5446. doi: 10.3390/ijms26125446.
8
Diverse-Origin Exosomes Therapeutic Strategies for Diabetic Wound Healing.不同来源外泌体治疗糖尿病伤口愈合的策略
Int J Nanomedicine. 2025 Jun 12;20:7375-7402. doi: 10.2147/IJN.S519379. eCollection 2025.
9
Enhancement of bioactive metabolites from solid-state fermentation of Cordyceps fungus using various substrates on ameliorating oxidative stress to liver health.利用各种底物对虫草真菌进行固态发酵,增强生物活性代谢产物对肝脏健康氧化应激的改善作用。
J Ind Microbiol Biotechnol. 2025 Jun 14;52. doi: 10.1093/jimb/kuaf012.
10
Innovative Application of Medicinal Insects: Employing UHPLC-MS, Bioinformatics, In Silico Studies and Experiments to Elucidate the Multi-Target Hemostatic Mechanism of (Coleoptera: Cerambycidae) Charcoal-Based Medicine.药用昆虫的创新应用:采用超高效液相色谱-质谱联用、生物信息学、计算机模拟研究和实验来阐明(鞘翅目:天牛科)基于木炭的药物的多靶点止血机制。
Pharmaceuticals (Basel). 2025 Mar 27;18(4):479. doi: 10.3390/ph18040479.
Wound microenvironment self-adaptive hydrogel with efficient angiogenesis for promoting diabetic wound healing.
具有高效血管生成作用的伤口微环境自适应水凝胶促进糖尿病伤口愈合
Bioact Mater. 2022 Jul 1;20:561-573. doi: 10.1016/j.bioactmat.2022.06.018. eCollection 2023 Feb.
4
Bioactive constituents of animal-derived traditional Chinese medicinal materials for breast cancer: opportunities and challenges.动物源中药材防治乳腺癌的生物活性成分:机遇与挑战。
J Zhejiang Univ Sci B. 2022 Jul 15;23(7):547-563. doi: 10.1631/jzus.B2101019.
5
Exosomes from human adipose-derived mesenchymal stromal/stem cells accelerate angiogenesis in wound healing: implication of the EGR-1/lncRNA-SENCR/DKC1/VEGF-A axis.人脂肪间充质基质/干细胞来源的外泌体加速伤口愈合中的血管生成:EGR-1/lncRNA-SENCR/DKC1/VEGF-A 轴的作用。
Hum Cell. 2022 Sep;35(5):1375-1390. doi: 10.1007/s13577-022-00732-2. Epub 2022 Jun 25.
6
A pH-sensitive supramolecular nanosystem with chlorin e6 and triptolide co-delivery for chemo-photodynamic combination therapy.一种用于化学-光动力联合治疗的具有叶绿素 e6 和雷公藤甲素共递送功能的 pH 敏感超分子纳米系统。
Asian J Pharm Sci. 2022 Mar;17(2):206-218. doi: 10.1016/j.ajps.2021.12.003. Epub 2022 Jan 16.
7
VH298-loaded extracellular vesicles released from gelatin methacryloyl hydrogel facilitate diabetic wound healing by HIF-1α-mediated enhancement of angiogenesis.明胶甲基丙烯酰化水凝胶释放的载 VH298 的细胞外囊泡通过 HIF-1α 介导的血管生成增强促进糖尿病伤口愈合。
Acta Biomater. 2022 Jul 15;147:342-355. doi: 10.1016/j.actbio.2022.05.018. Epub 2022 May 16.
8
Two glycoproteins from medicinal insect Periplaneta americana (L.) promote diabetic wound healing via macrophage polarization modulation.两种来自药用昆虫美洲大蠊(Periplaneta americana(L.))的糖蛋白通过调节巨噬细胞极化促进糖尿病创面愈合。
Int J Biol Macromol. 2022 Jun 1;209(Pt B):2130-2141. doi: 10.1016/j.ijbiomac.2022.04.193. Epub 2022 Apr 29.
9
Oral administration of turmeric-derived exosome-like nanovesicles with anti-inflammatory and pro-resolving bioactions for murine colitis therapy.口服姜黄衍生的具有抗炎和促解决生物活性的外体样纳米囊泡治疗小鼠结肠炎。
J Nanobiotechnology. 2022 Apr 29;20(1):206. doi: 10.1186/s12951-022-01421-w.
10
Mechanism and application of exosomes in the wound healing process in diabetes mellitus.外泌体在糖尿病创面愈合过程中的作用机制及其应用。
Diabetes Res Clin Pract. 2022 May;187:109882. doi: 10.1016/j.diabres.2022.109882. Epub 2022 Apr 26.