Suppr超能文献

铁蛋白代谢反映多发性骨髓瘤的微环境,并预测患者的预后。

Ferritin Metabolism Reflects Multiple Myeloma Microenvironment and Predicts Patient Outcome.

机构信息

Department of Health Promotion, Mother and Child Care, Internal Medicine and Medical Specialties, University of Palermo, 90127 Palermo, Italy.

Department of Biomedicine, Neurosciences and Advanced Diagnosis, University of Palermo, 90127 Palermo, Italy.

出版信息

Int J Mol Sci. 2023 May 16;24(10):8852. doi: 10.3390/ijms24108852.

Abstract

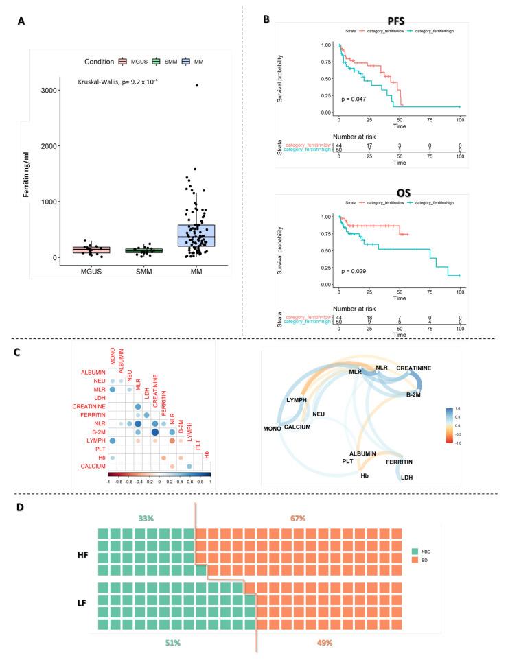
Multiple myeloma (MM) is a hematologic malignancy with a multistep evolutionary pattern, in which the pro-inflammatory and immunosuppressive microenvironment and genomic instability drive tumor evolution. MM microenvironment is rich in iron, released by pro-inflammatory cells from ferritin macromolecules, which contributes to ROS production and cellular damage. In this study, we showed that ferritin increases from indolent to active gammopathies and that patients with low serum ferritin had longer first line PFS (42.6 vs. 20.7 months and, = 0.047, respectively) and OS (NR vs. 75.1 months and = 0.029, respectively). Moreover, ferritin levels correlated with systemic inflammation markers and with the presence of a specific bone marrow cell microenvironment (including increased MM cell infiltration). Finally, we verified by bioinformatic approaches in large transcriptomic and single cell datasets that a gene expression signature associated with ferritin biosynthesis correlated with worse outcome, MM cell proliferation, and specific immune cell profiles. Overall, we provide evidence of the role of ferritin as a predictive/prognostic factor in MM, setting the stage for future translational studies investigating ferritin and iron chelation as new targets for improving MM patient outcome.

摘要

多发性骨髓瘤(MM)是一种血液恶性肿瘤,具有多步进化模式,其中促炎和免疫抑制的微环境以及基因组不稳定性推动肿瘤进化。MM 微环境富含铁,由来自铁蛋白大分子的促炎细胞释放,这有助于 ROS 的产生和细胞损伤。在这项研究中,我们表明铁蛋白从惰性向活跃的单克隆丙种球蛋白血症增加,并且血清铁蛋白水平低的患者具有更长的一线 PFS(42.6 与 20.7 个月, = 0.047)和 OS(NR 与 75.1 个月, = 0.029)。此外,铁蛋白水平与全身炎症标志物以及特定的骨髓细胞微环境(包括 MM 细胞浸润增加)相关。最后,我们通过大规模转录组和单细胞数据集的生物信息学方法证实,与铁蛋白生物合成相关的基因表达特征与预后不良、MM 细胞增殖和特定免疫细胞特征相关。总的来说,我们提供了铁蛋白作为 MM 预测/预后因素的作用的证据,为未来研究铁蛋白和铁螯合作为改善 MM 患者预后的新靶点奠定了基础。

https://cdn.ncbi.nlm.nih.gov/pmc/blobs/ff0a/10218632/16215d2e4031/ijms-24-08852-g001.jpg

文献检索

告别复杂PubMed语法,用中文像聊天一样搜索,搜遍4000万医学文献。AI智能推荐,让科研检索更轻松。

立即免费搜索

文件翻译

保留排版,准确专业,支持PDF/Word/PPT等文件格式,支持 12+语言互译。

免费翻译文档

深度研究

AI帮你快速写综述,25分钟生成高质量综述,智能提取关键信息,辅助科研写作。

立即免费体验