Suppr超能文献

菊粉处理小鼠的粪便微生物群移植可改善高脂肪饮食喂养小鼠的肥胖相关疾病。

Amelioration of Obesity-Related Disorders in High-Fat Diet-Fed Mice following Fecal Microbiota Transplantation from Inulin-Dosed Mice.

机构信息

Department of Endocrinology, Pingyang Affiliated Hospital of Wenzhou Medical University, Wenzhou 325400, China.

School of Pharmaceutical Sciences, Wenzhou Medical University, Wenzhou 325035, China.

出版信息

Molecules. 2023 May 10;28(10):3997. doi: 10.3390/molecules28103997.

Abstract

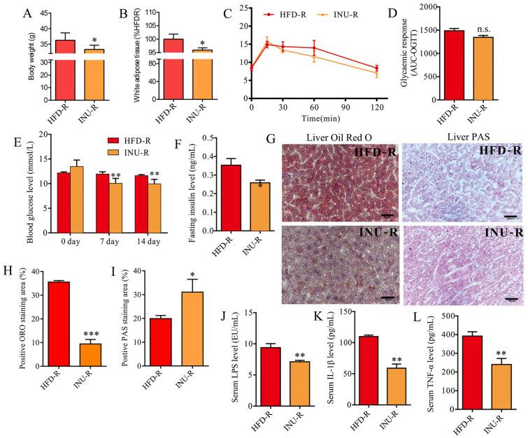
The role of inulin in alleviating obesity-related disorders has been documented; yet, its underlying mechanisms still need to be further investigated. This study attempted to elucidate the causative link between the gut microbiota and the beneficial effect of inulin on obesity-related disorders via transferring the fecal microbiota from inulin-dosed mice to high-fat diet (HFD)-induced obese recipient mice. The results show that inulin supplementation can decrease body weight, fat accumulation, and systemic inflammation and can also enhance glucose metabolism in HFD-induced obese mice. Treatment with inulin reshaped the structure and composition of the gut microbiota in HFD-induced obese mice, as characterized by increases in the relative abundances of and and decreases in and . In addition, we found that these favorable effects of inulin could be partially transferable by fecal microbiota transplantation, and and might be the key bacterial genera. Therefore, our results suggest that inulin ameliorates obesity-related disorders by targeting the gut microbiota.

摘要

菊粉在缓解肥胖相关疾病中的作用已有记载;然而,其潜在机制仍需要进一步研究。本研究试图通过将来自菊粉处理小鼠的粪便微生物群转移到高脂肪饮食(HFD)诱导肥胖的受体小鼠中,阐明肠道微生物群与菊粉对肥胖相关疾病的有益影响之间的因果关系。结果表明,菊粉补充剂可以降低体重、脂肪积累和全身炎症,还可以增强 HFD 诱导肥胖小鼠的葡萄糖代谢。菊粉处理重塑了 HFD 诱导肥胖小鼠的肠道微生物群结构和组成,表现为 和 的相对丰度增加, 和 的相对丰度降低。此外,我们发现这些菊粉的有益作用可以部分通过粪便微生物群移植转移, 和 可能是关键的细菌属。因此,我们的研究结果表明,菊粉通过靶向肠道微生物群来改善肥胖相关疾病。

https://cdn.ncbi.nlm.nih.gov/pmc/blobs/dc5b/10221449/8b612ec285f7/molecules-28-03997-g001.jpg

文献AI研究员

20分钟写一篇综述,助力文献阅读效率提升50倍。

立即体验

用中文搜PubMed

大模型驱动的PubMed中文搜索引擎

马上搜索

文档翻译

学术文献翻译模型,支持多种主流文档格式。

立即体验