Suppr超能文献

HNRNPH1 通过排除毒性外显子来调节神经保护冷休克蛋白 RBM3 的表达。

HNRNPH1 regulates the neuroprotective cold-shock protein RBM3 expression through poison exon exclusion.

机构信息

UK Dementia Research Institute and Department of Clinical Neurosciences, University of Cambridge, Cambridge Biomedical Campus, Cambridge, UK.

UK Dementia Research Institute, King's College London, London, UK.

出版信息

EMBO J. 2023 Jul 17;42(14):e113168. doi: 10.15252/embj.2022113168. Epub 2023 May 30.

Abstract

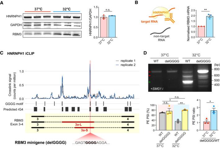
Enhanced expression of the cold-shock protein RNA binding motif 3 (RBM3) is highly neuroprotective both in vitro and in vivo. Whilst upstream signalling pathways leading to RBM3 expression have been described, the precise molecular mechanism of RBM3 cold induction remains elusive. To identify temperature-dependent modulators of RBM3, we performed a genome-wide CRISPR-Cas9 knockout screen using RBM3-reporter human iPSC-derived neurons. We found that RBM3 mRNA and protein levels are robustly regulated by several splicing factors, with heterogeneous nuclear ribonucleoprotein H1 (HNRNPH1) being the strongest positive regulator. Splicing analysis revealed that moderate hypothermia significantly represses the inclusion of a poison exon, which, when retained, targets the mRNA for nonsense-mediated decay. Importantly, we show that HNRNPH1 mediates this cold-dependent exon skipping via its thermosensitive interaction with a G-rich motif within the poison exon. Our study provides novel mechanistic insights into the regulation of RBM3 and provides further targets for neuroprotective therapeutic strategies.

摘要

冷休克蛋白 RNA 结合基序 3(RBM3)的表达增强在体外和体内都具有高度的神经保护作用。虽然已经描述了导致 RBM3 表达的上游信号通路,但 RBM3 冷诱导的确切分子机制仍不清楚。为了鉴定与温度相关的 RBM3 调节剂,我们使用 RBM3 报告人源 iPSC 衍生神经元进行了全基因组 CRISPR-Cas9 敲除筛选。我们发现 RBM3 mRNA 和蛋白水平受到几个剪接因子的强烈调节,异质核核糖核蛋白 H1(HNRNPH1)是最强的正调节剂。剪接分析表明,适度低温可显著抑制毒性外显子的包含,当保留时,该外显子会使 mRNA 成为无意义介导的衰变的靶标。重要的是,我们表明 HNRNPH1 通过其与毒性外显子内富含 G 的基序的热敏相互作用介导这种冷依赖性外显子跳跃。我们的研究为 RBM3 的调控提供了新的机制见解,并为神经保护治疗策略提供了更多的靶点。

https://cdn.ncbi.nlm.nih.gov/pmc/blobs/e5f5/10350819/63204cbc9400/EMBJ-42-e113168-g001.jpg

文献检索

告别复杂PubMed语法,用中文像聊天一样搜索,搜遍4000万医学文献。AI智能推荐,让科研检索更轻松。

立即免费搜索

文件翻译

保留排版,准确专业,支持PDF/Word/PPT等文件格式,支持 12+语言互译。

免费翻译文档

深度研究

AI帮你快速写综述,25分钟生成高质量综述,智能提取关键信息,辅助科研写作。

立即免费体验